View a markdown version of this page

了解磁碟區狀態和轉換 - AWS Storage Gateway

本文為英文版的機器翻譯版本,如內容有任何歧義或不一致之處,概以英文版為準。

了解磁碟區狀態和轉換

每個磁碟區都有一個相關聯的狀態,可讓您一眼得知磁碟區的運作狀態。大多數時間,該狀態指出磁碟區正常運作,而且您不需要採取任何動作。在某些情況下,該狀態指出的磁碟區問題,可能需要或可能不需要您採取動作。您可以找到下列資訊,協助您決定何時需要採取操作。您可以在 Storage Gateway 主控台或使用其中一個 Storage Gateway API 操作來查看磁碟區狀態,例如 DescribeCachediSCSIVolumesDescribeStorediSCSIVolumes

了解磁碟區狀態

下表顯示 Storage Gateway 主控台中的磁碟區狀態。您閘道中每個儲存磁碟區的磁碟區狀態都會出現在 Status (狀態) 欄。正常運作之磁碟區的狀態為 Available (可用)

在下表中,您可以找到每個儲存磁碟區狀態的描述,而且是您應該根據每個狀態採取操作時。Available (可用) 狀態是磁碟區的正常狀態。磁碟區在使用中時,所有或大部分時間都應該具有此狀態。

狀態 意義
可用性

磁碟區可供使用。此狀態是磁碟區正常執行的狀態。

Bootstrapping (引導) 階段完成後,磁碟區會回復為 Available (可用) 狀態。也就是說,在磁碟區第一次進入 Pass Through (傳遞) 狀態後,閘道即已同步磁碟區所做的任何變更。

引導

閘道正在本機同步資料與存放於 中的資料副本 AWS。您通常不需要針對此狀態採取動作,因為儲存磁碟區在大部分情況下會自動查看 Available (可用) 狀態。

下列是磁碟區狀態為 Bootstrapping (引導) 的案例:

  • 閘道因非預期原因關閉。

  • 閘道已超過上傳緩衝。在本案例中,當您的磁碟區狀態為 Pass Through (傳遞) 且增加足夠的免費上傳緩衝量時,引導即會出現。您可提供額外的上傳緩衝空間,做為提高免費上傳緩衝空間百分比的一個方式。在此特別的案例中,儲存磁碟區的狀態會從 Pass Through (傳遞) 變成 Bootstrapping (引導) 再到 Available (可用)。您可在此引導期間繼續使用此磁碟區。不過,此時無法拍攝磁碟區的快照。

  • 您要建立存放磁碟區閘道,並保留現有的本機磁碟資料。在此案例中,您的閘道會開始上傳所有資料至 AWS。磁碟區具有引導狀態,直到本機磁碟中的所有資料都複製到其中為止 AWS。您在此引導期間可以使用磁碟區。不過,此時無法拍攝磁碟區的快照。

正在建立

目前正在建立磁碟區,尚無法使用。Creating (正在建立) 狀態是過渡的。無需採取任何動作。

正在刪除

目前正在刪除磁碟區。Deleting (正在刪除) 是過渡狀態。無需採取任何動作。

無法還原

磁碟區發生無法復原的錯誤。如需如何處理此狀況的資訊,請參閱對磁碟區問題進行疑難排解

傳遞

本機維護的資料與存放於 的資料不同步 AWS。寫入狀態為 Pass Through (傳遞) 之磁碟區的資料會留在快取中,直到磁碟區的狀態變成 Bootstrapping (引導)。當引導狀態開始時 AWS ,此資料會開始上傳至 。

發生 Pass Through (傳遞) 狀態的原因很多,如下所列:

  • 如果您的閘道已用盡上傳緩衝空間,即會出現 Pass Through (傳遞) 狀態。在磁碟區狀態為 Pass Through (傳遞) 時,您的應用程式仍可持續在您的儲存磁碟區讀寫資料。但是閘道不會將任何磁碟區資料寫入其上傳緩衝,也不會將此資料的任何內容上傳到 AWS。

    閘道會在磁碟區進入 Pass Through (傳遞) 狀態之前,持續上傳已寫入磁碟區的所有資料。當磁碟區的狀態為 Pass Through (傳遞) 時,任何等待中或排程的儲存磁碟區快照都會失敗。如需如何處理儲存磁碟區因為超過上傳緩衝以致狀態成為 Pass Through (傳遞) 的資訊,請參閱對磁碟區問題進行疑難排解

    狀態為 Pass Through (傳遞) 的磁碟區必須完成 Bootstrapping (引導) 階段,才會回復為 ACTIVE (作用中) 狀態。在引導期間,磁碟區會在 內重新建立同步 AWS,以便恢復磁碟區的變更記錄 (日誌),並啟用CreateSnapshot功能。在 Bootstrapping (引導) 期間,磁碟區寫入作業會記錄在上傳緩衝中。

  • 一次出現多個儲存磁碟區引導時,會發生 Pass Through (傳遞) 狀態。一次只能引導一個閘道儲存磁碟區。例如,假設您建立兩個儲存磁碟區,然後選擇使用它們兩個來留存現有的資料。在這種狀況下,第二個儲存磁碟區的狀態會保持 Pass Through (傳遞),直到第一個儲存磁碟區完成引導。在此案例中,您不需要採取任何操作。每個儲存磁碟區建立完成後,都會自動變成 Available (可用) 狀態。您可以讀寫儲存狀態為 Pass Through (傳遞)Bootstrapping (引導) 的磁碟區。

  • Pass Through (傳遞) 狀態不常指示用於上傳緩衝的配置磁碟已失敗。如需本案例應採取動作的資訊,請參閱對磁碟區問題進行疑難排解

  • 當磁碟區狀態為作用中引導時,就會出現傳遞狀態。在這種情況下,磁碟區會收到寫入,但上傳緩衝容量不足,無法記錄該寫入 (日誌)。

  • 當磁碟區處於任何狀態,且閘道未徹底關閉時,就會出現 Pass Through (傳遞) 狀態。這類的關機是因為軟體損毀或 VM 關機而發生。在這種情況下,任何狀態的磁碟區都會轉換到 Pass Through (傳遞) 狀態。

Restoring (正在還原)

正從現有的快照還原磁碟區。此狀態只適用於存放磁碟區。如需詳細資訊,請參閱磁碟區閘道的運作方式

如果您要同時還原兩個儲存磁碟區,這兩個儲存磁碟區的狀態會顯示為 Restoring (正在還原)。每個儲存磁碟區建立完成後,都會自動變成 Available (可用) 狀態。當磁碟區狀態為 Restoring (正在還原) 時,您可以讀寫儲存磁碟區並拍攝其快照。

還原傳遞

正從現有的快照還原磁碟區,發生上傳緩衝問題。此狀態只適用於存放磁碟區。如需詳細資訊,請參閱磁碟區閘道的運作方式

如果您的閘道已用盡上傳緩衝空間,這也是造成 Restoring Pass Through (正在還原傳遞) 狀態的原因之一。在磁碟區狀態為 Restoring Pass Through (正在還原傳遞) 時,您的應用程式仍可持續在您的儲存磁碟區讀寫資料。不過,在狀態為 Restoring Pass Through (正在還原傳遞) 期間,您無法拍攝儲存磁碟區的快照。如需如何處理儲存磁碟區因為超過上傳緩衝容量以致狀態成為 Restoring Pass Through (正在還原傳遞) 的資訊,請參閱對磁碟區問題進行疑難排解

Restoring Pass Through (正在還原傳遞) 狀態不常指示上傳緩衝的配置磁碟已失敗。如需本案例應採取動作的資訊,請參閱對磁碟區問題進行疑難排解

Upload Buffer Not Configured (未設定上傳緩衝)

您無法建立或使用磁碟區,因為閘道未設定上傳緩衝。如需如何在快取磁碟區設定中為磁碟區新增上傳緩衝容量的資訊,請參閱判斷要配置的上傳緩衝大小。如需如何在存放磁碟區設定中為磁碟區新增上傳緩衝容量的資訊,請參閱判斷要配置的上傳緩衝大小

了解連接狀態

您可以使用 Storage Gateway 主控台或 API,從閘道分離磁碟區,或連接磁碟區至閘道。下表顯示 Storage Gateway 主控台中的磁碟區連接狀態。您閘道中每個儲存磁碟區的磁碟區連接狀態都會出現在 Attachment status (連接狀態) 欄。例如,從閘道分離的磁碟區會有 Detached (已分離) 的狀態。如需如何分離和連接磁碟區的資訊,請參閱將您的磁碟區移至不同的閘道

狀態 意義
Attached

磁碟區已連接至閘道。

Detached

磁碟區已從閘道分離。

正在卸離

磁碟區正在從閘道分離。您正在分離磁碟區,且磁碟區其中無資料時,您可能看不見此狀態。

了解快取磁碟區狀態轉換

使用下列狀態圖,了解快取閘道之磁碟區最常見的狀態轉換。您不需要詳細了解此圖,也能有效使用閘道。而是,如果您有興趣了解更多磁碟區閘道的運作方式,此圖可提供詳細資訊。

此圖不顯示 Upload Buffer Not Configured (未設定上傳緩衝) 狀態或 Deleting (正在刪除) 狀態。圖中的磁碟區狀態會顯示為綠色、黃色和紅色方塊。您可以如下所述解釋這些顏色。

顏色 磁碟區狀態
綠色 此閘道運作正常。磁碟區狀態為 Available (可用) 或最終成為 Available (可用)
黃色 磁碟區狀態為 Pass Through (傳遞) 時,表示儲存磁碟區可能有問題。如果此狀態是因為上傳緩衝空間已滿而出現,則在某些情況下,緩衝空間可再次使用。此時,儲存磁碟區會自我修正到 Available (可用) 狀態。在其他情況下,您可能必須在閘道新增更多的上傳緩衝空間,讓儲存磁碟區狀態變成 Available (可用)。如需如何故障診斷超過上傳緩衝容量狀況的資訊,請參閱對磁碟區問題進行疑難排解。如需如何新增上傳緩衝容量的資訊,請參閱判斷要配置的上傳緩衝大小
紅色 儲存磁碟區的狀態為 Irrecoverable (無法還原)。在這種情況下,您應該刪除磁碟區。如需如何執行此作業的資訊,請參閱 刪除磁碟區

在本圖中,兩個狀態間的轉換以標籤線繪製。例如,從 Creating (正在建立) 狀態轉換到 Available (可用) 狀態會標籤為 Create Basic Volume or Create Volume from Snapshot (建立基本磁碟區或從快照建立磁碟區)。此轉換代表正在建立快取磁碟區。如需建立儲存磁碟區的詳細資訊,請參閱新增和擴展磁碟區

所有可能的快取磁碟區狀態,箭頭指示狀態之間可能的轉換。
注意

磁碟區狀態為 Pass Through (傳遞) 在圖中顯示為黃色。但這不符合 Storage Gateway 主控台之狀態方塊中的狀態圖示顏色。

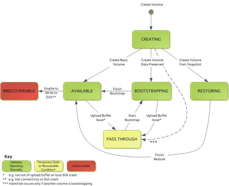
了解存放磁碟區狀態轉換

使用下列的狀態圖,了解存放閘道之磁碟區最常見的狀態轉換。您不需要詳細了解此圖,也能有效使用閘道。而是,如果您有興趣了解更多磁碟區閘道的運作方式,此圖可提供詳細資訊。

此圖不顯示 Upload Buffer Not Configured (未設定上傳緩衝) 狀態或 Deleting (正在刪除) 狀態。圖中的磁碟區狀態會顯示為綠色、黃色和紅色方塊。您可以如下所述解釋這些顏色。

顏色 磁碟區狀態
綠色 此閘道運作正常。磁碟區狀態為 Available (可用) 或最終成為 Available (可用)
黃色 當您要建立儲存磁碟區並保留資料時,如果另一個磁碟區正在引導,路徑就會從 Creating (正在建立) 狀態通往 Pass Through (傳遞) 狀態。在本例中,狀態為 Pass Through (傳遞) 的磁碟區變成 Bootstrapping (引導) 狀態,然後在第一個磁碟區完成引導後變成 Available (可用) 狀態。除特定案例所提及者外,黃色 (Pass Through (傳遞) 狀態) 指出儲存磁碟區可能有問題,最常見的是上傳緩衝問題。如果超過上傳緩衝容量,則在某些情況下緩衝空間可再次使用。此時,儲存磁碟區會自我修正到 Available (可用) 狀態。在其他情況下,您可能必須在閘道新增更多的上傳緩衝容量,讓儲存磁碟區狀態回復成 Available (可用)。如需如何故障診斷超過上傳緩衝容量狀況的資訊,請參閱對磁碟區問題進行疑難排解。如需如何新增上傳緩衝容量的資訊,請參閱判斷要配置的上傳緩衝大小
紅色 儲存磁碟區的狀態為 Irrecoverable (無法還原)。在這種情況下,您應該刪除磁碟區。如需如何執行此作業的資訊,請參閱 刪除儲存磁碟區

在下圖中,兩個狀態間的轉換以標籤線繪製。例如,從 Creating (正在建立) 狀態轉換到 Available (可用) 狀態會標籤為 Create Basic Volume (建立基本磁碟區)。此轉換代表建立儲存磁碟區,而不保留資料或從快照建立磁碟區。

所有可能的儲存磁碟區狀態,箭頭指示狀態之間可能的轉換。
注意

磁碟區狀態為 Pass Through (傳遞) 在圖中顯示為黃色。但這不符合 Storage Gateway 主控台之狀態方塊中的狀態圖示顏色。