在 Linux 容器中重新架構為微服務 - AWS 方案指引

本文為英文版的機器翻譯版本,如內容有任何歧義或不一致之處,概以英文版為準。

在 Linux 容器中重新架構為微服務

微服務架構是一種將單一應用程式開發為小型服務套件的方法。每個服務都會以自己的程序執行,並透過輕量型機制與其他 服務通訊。此方法會將單體應用程式細分為較小的服務,其中每個服務都提供單一用途,並部署為容器。

使用案例

如果出現下列情況,此遷移策略很有用:

  • 您想要將您的單體系統分解為微服務。

  • 您擁有可用於重構的資源和時間。

  • 您可以解析所有 .NET Framework 相依性。

  • 您有長時間執行的應用程式。

優點

相較於內部部署 .NET 應用程式,此遷移方法提供下列優點:

  • 加快創新速度,因為在微服務架構中新增新功能更容易

  • 高可用性和可靠性

  • 提高敏捷性和隨需可擴展性

  • 獨立部署和現代持續整合和持續部署 (CI/CD) 管道

  • 強大的模組界限和技術多樣性

缺點

  • 重構的工作量和成本

  • 潛在的操作複雜性

AWS 服務

您可以使用下列 AWS 服務來開發微服務型系統:

工具

AWS Professional Services 提供自訂工具和服務,協助您將整體應用程式重構為微服務。

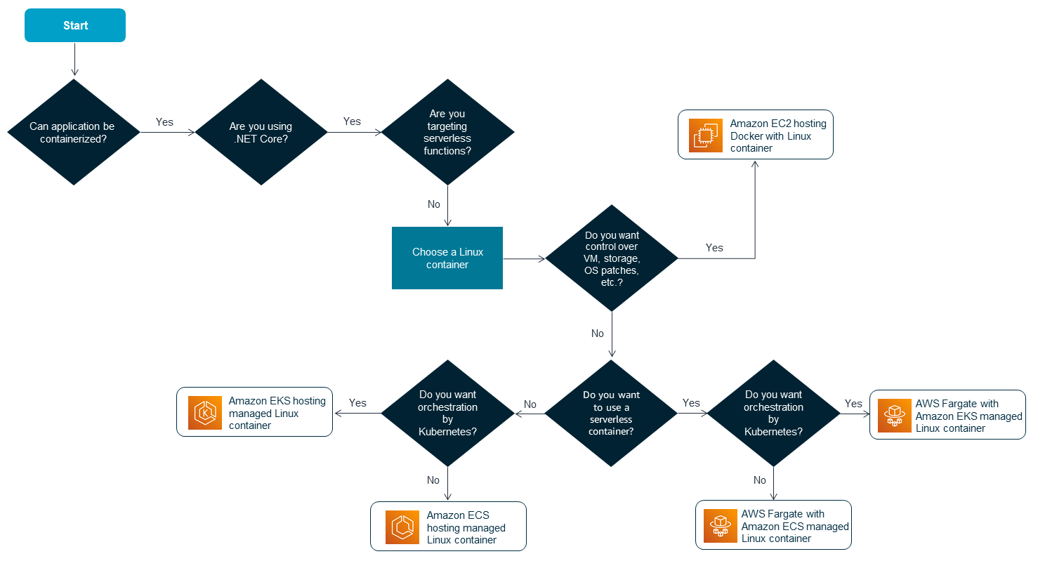
部署決策

您可以從五個部署選項中選擇:

  • 如果您想要完全控制運算環境的組態,包括記憶體和儲存設定,以及控制作業系統修補程式:將您的應用程式部署為 EC2 執行個體上的 Linux 容器。

  • 如果您希望容器由 Kubernetes 管理並以無伺服器容器的形式執行:使用 Fargate 將應用程式部署為 Amazon EKS 上的 Linux 容器。

  • 如果您希望容器由 Amazon ECS 管理並以無伺服器容器的形式執行:使用 Fargate 在 Amazon ECS 上將應用程式部署為 Linux 容器。

  • 如果您希望容器由 Kubernetes 管理,但您希望自行管理容器的運算資源:在 Amazon EKS 上將應用程式部署為 Linux 容器。

  • 如果您希望容器由 Amazon ECS 管理,但您希望自行管理容器的運算資源:將應用程式部署為 Amazon ECS 上的 Linux 容器。

Refactoring .NET applications as microservices in Linux containers on AWS