View a markdown version of this page

什麼是 RFCs? - AMS 進階使用者指南

本文為英文版的機器翻譯版本,如內容有任何歧義或不一致之處,概以英文版為準。

什麼是 RFCs?

變更請求或 RFC 是您在 AMS 受管環境中進行變更的方式,或要求 AMS 代表您進行變更的方式。若要建立 RFC,您可以選擇 AMS 變更類型、選擇 RFC 參數 (例如排程),然後使用 AMS 主控台或 API 命令 CreateRfcSubmitRfc 提交請求。

RFC 包含兩個規格,一個用於 RFC 本身,另一個用於變更類型 (CT) 參數。在命令列,您可以使用內嵌 RFC 命令或 JSON 格式的標準 CreateRfc 範本,該範本是您填寫並提交的,以及您建立的 CT JSON 結構描述檔案 (根據 CT 參數)。CT 名稱是 CT 的非正式描述。CSIO (類別、子類別、項目、操作) 是 CT 的更正式描述。建立 RFC 時,只能指定 CT ID。

RFCs會經歷兩個關鍵階段:驗證和執行。

  1. 在驗證階段中,AMS 會檢閱 RFC 請求的完整性和正確性。AMS 也會根據我們的安全技術標準來評估安全請求。AMS 會驗證請求的變更是否有效且可執行。

  2. 在執行階段中,AMS 會嘗試對您的帳戶進行請求的變更。

AMS 透過自動化程序、手動程序或兩者的組合來處理這兩個階段。手動程序由 AMS Operations 團隊處理。如需詳細資訊,請參閱自動化和手動 CTs

AMS 提供三種處理請求的執行模式:

  • (AMS 建議) 執行模式:自動化。這些 CTs使用自動化進行 RFC 驗證和執行,這是實現業務成果的最快速方法。

  • (AMS 建議) 執行模式:手動和指定:受管自動化。這些 CTs使用自動化和手動程序的組合來進行 RFC 驗證和執行。如果自動化無法執行您請求的變更,則會將 RFC (透過自動路由或建立替代 RFC) 傳輸至 AMS 操作團隊以進行手動處理。提交這些 CTs可讓您更結構化地接收請求,並輔以 AMS 自動化,以改善處理和執行結果時間範圍。

  • 執行模式:手動和指定:需要檢閱。透過 ct-1e1xtak34nx76 管理請求的變更 | 其他 | 其他 | 更新 (需要檢閱)ct-0xdawir96cy7k 管理 | 其他 | 其他 | 建立 (需要檢閱)。這些 CTs 依賴手動處理進行驗證和執行。這些 CTs取決於變更請求的手動解釋。

當變更成功完成 (成功) 或失敗 (失敗) 時,AMS 會通知您。

注意

如需 RFC 失敗疑難排解的資訊,請參閱 針對 AMS 中的 RFC 錯誤進行故障診斷

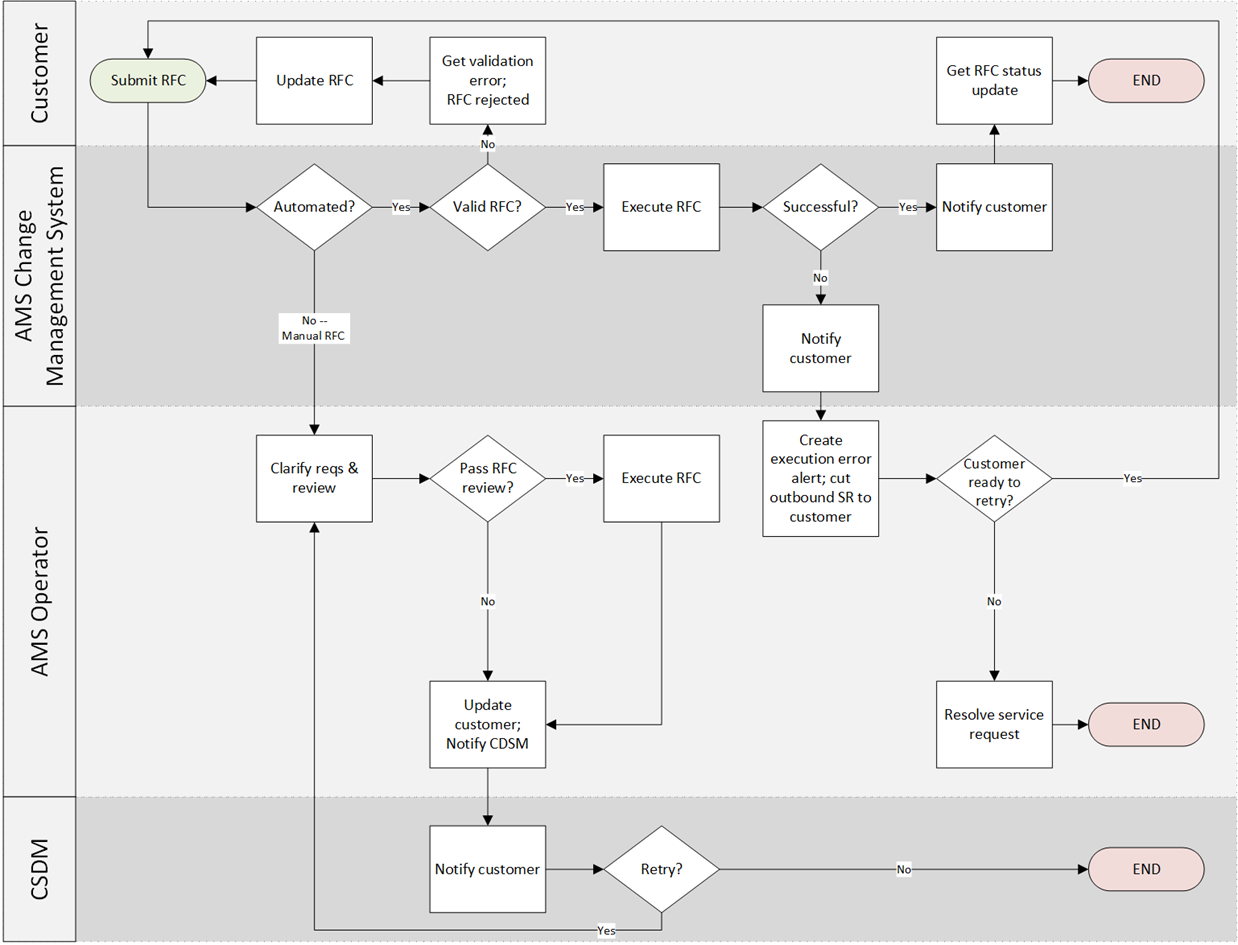
下圖說明您提交的 RFC 工作流程。

客戶提交 RFC 的工作流程。