緩解動作 - AWS IoT Device Defender

緩解動作

您可以使用 AWS IoT Device Defender 來採取動作,以緩解稽核發現結果或偵測警示中找到的問題。

注意

不會對抑制的稽核發現結果執行緩解動作。如需稽核發現結果抑制的詳細資訊,請參閱 稽核發現結果抑制

稽核緩解動作

AWS IoT Device Defender 為不同的稽核檢查提供預先定義的動作。您可以為您的 AWS 帳戶 設定這些動作,然後將它們套用到一組發現結果。這些問題可能是:

  • 在稽核中的所有問題。您可以在 AWS IoT 主控台及使用 AWS CLI 來使用此選項。

  • 個別問題的清單。僅有使用 AWS CLI 才可使用此選項。

  • 在稽核中篩選過的一組問題。

下表列出稽核檢查類型,以及針對每個項目支援的緩解動作:

緩解動作映射的稽核檢查
稽核檢查 支援緩解動作
REVOKED_CA_CERT_CHECK UPDATE_CA_CERTIFICATE PUBLISH_FINDING_TO_SNS、
INTERMEDIATE_CA_REVOKED_FOR_ACTIVE_DEVICE_CERTIFICATES_CHECK UPDATE_DEVICE_CERTIFICATE、ADD_THINGS_TO_THING_GROUP PUBLISH_FINDING_TO_SNS、
DEVICE_CERTIFICATE_SHARED_CHECK UPDATE_DEVICE_CERTIFICATE、ADD_THINGS_TO_THING_GROUP PUBLISH_FINDING_TO_SNS、
UNAUTHENTICATED_COGNITO_ROLE_OVERLY_PERMISSIVE_CHECK PUBLISH_FINDING_TO_SNS
AUTHENTICATED_COGNITO_ROLE_OVERLY_PERMISSIVE_CHECK PUBLISH_FINDING_TO_SNS
IOT_POLICY_OVERLY_PERMISSIVE_CHECK REPLACE_DEFAULT_POLICY_VERSION PUBLISH_FINDING_TO_SNS、
IOT_POLICY_POTENTIAL_MISCONFIGURATION_CHECK REPLACE_DEFAULT_POLICY_VERSION PUBLISH_FINDING_TO_SNS、
CA_CERTIFICATE_EXPIRING_CHECK UPDATE_CA_CERTIFICATE PUBLISH_FINDING_TO_SNS、
CONFLICTING_CLIENT_IDS_CHECK PUBLISH_FINDING_TO_SNS
DEVICE_CERTIFICATE_EXPIRING_CHECK UPDATE_DEVICE_CERTIFICATE、ADD_THINGS_TO_THING_GROUP PUBLISH_FINDING_TO_SNS、
REVOKED_DEVICE_CERTIFICATE_STILL_ACTIVE_CHECK UPDATE_DEVICE_CERTIFICATE、ADD_THINGS_TO_THING_GROUP PUBLISH_FINDING_TO_SNS、
LOGGING_DISABLED_CHECK ENABLE_IOT_LOGGING PUBLISH_FINDING_TO_SNS、
DEVICE_CERTIFICATE_KEY_QUALITY_CHECK UPDATE_DEVICE_CERTIFICATE、ADD_THINGS_TO_THING_GROUP PUBLISH_FINDING_TO_SNS、
CA_CERTIFICATE_KEY_QUALITY_CHECK UPDATE_CA_CERTIFICATE PUBLISH_FINDING_TO_SNS、
IOT_ROLE_ALIAS_OVERLY_PERMISSIVE_CHECK PUBLISH_FINDING_TO_SNS
IOT_ROLE_ALIAS_ALLOWS_ACCESS_TO_UNUSED_SERVICES_CHECK PUBLISH_FINDING_TO_SNS

所有的稽核檢查都支援將稽核發現結果問題發佈到 Amazon SNS,以便您採取自訂動作來回應通知。每個稽核檢查類型都可支援其他緩解動作:

REVOKED_CA_CERT_CHECK
  • 變更憑證狀態,以將其在 AWS IoT 中標示為非作用中。

DEVICE_CERTIFICATE_SHARED_CHECK
  • 變更裝置憑證狀態,以將其在 AWS IoT 中標示為非作用中。

  • 將使用該憑證的裝置新增到物件群組。

UNAUTHENTICATED_COGNITO_ROLE_OVERLY_PERMISSIVE_CHECK
  • 沒有其他支援的動作。

AUTHENTICATED_COGNITO_ROLE_OVERLY_PERMISSIVE_CHECK
  • 沒有其他支援的動作。

IOT_POLICY_OVERLY_PERMISSIVE_CHECK
  • 新增空白 AWS IoT 政策版本到限制權限。

IOT_POLICY_POTENTIAL_MISCONFIGURATION_CHECK
  • 識別 AWS IoT 政策中可能的錯誤設定。

CA_CERT_APPROACHING_EXPIRATION_CHECK
  • 變更憑證狀態,以將其在 AWS IoT 中標示為非作用中。

CONFLICTING_CLIENT_IDS_CHECK
  • 沒有其他支援的動作。

DEVICE_CERT_APPROACHING_EXPIRATION_CHECK
  • 變更裝置憑證狀態,以將其在 AWS IoT 中標示為非作用中。

  • 將使用該憑證的裝置新增到物件群組。

DEVICE_CERTIFICATE_KEY_QUALITY_CHECK
  • 變更裝置憑證狀態,以將其在 AWS IoT 中標示為非作用中。

  • 將使用該憑證的裝置新增到物件群組。

CA_CERTIFICATE_KEY_QUALITY_CHECK
  • 變更憑證狀態,以將其在 AWS IoT 中標示為非作用中。

REVOKED_DEVICE_CERT_CHECK
  • 變更裝置憑證狀態,以將其在 AWS IoT 中標示為非作用中。

  • 將使用該憑證的裝置新增到物件群組。

LOGGING_DISABLED_CHECK
  • 啟用記錄。

AWS IoT Device Defender 支援對稽核發現結果採取以下類型的緩解動作:

動作類型

備註
ADD_THINGS_TO_THING_GROUP 您將指定要新增裝置的群組。若成員資格超出物件可以隸屬最大群組數目,您也可以指定是否覆寫在一或多個動態群組中的成員資格。
ENABLE_IOT_LOGGING 您將透過記錄權限指定日誌層級和角色。您無法指定日誌層級 DISABLED
PUBLISH_FINDING_TO_SNS 您將指定問題應該發佈的主題。
REPLACE_DEFAULT_POLICY_VERSION 您將指定範本名稱。以預設或空白政策取代政策版本。目前只支援 BLANK_POLICY 的值。
UPDATE_CA_CERTIFICATE 您將指定憑證授權機構憑證的新狀態。目前只支援 DEACTIVATE 的值。
UPDATE_DEVICE_CERTIFICATE 您將指定裝置憑證的新狀態。目前只支援 DEACTIVATE 的值。

透過在稽核期間找到問題時設定標準動作,您可以持續針對這些問題進行回應。使用這些定義的緩解動作,也有助於更快速解決問題,並降低人為錯誤的機會。

重要

套用變更憑證、新增物件到新群組的緩解動作,或置換可能影響您裝置和應用程式的政策。例如,裝置可能無法連接。請在套用緩解動作前先考量其影響。在裝置和應用程式可以正常運作之前,您可能需要採取其他動作來更正問題。例如,您可能需要提供更新的裝置憑證。緩解動作可以協助您快速限制風險,但您仍必須採取更正動作來解決基本問題。

有些動作 (例如重新啟用裝置憑證) 只能手動執行。AWS IoT Device Defender 並不提供已套用的自動復原緩解動作機制。

偵測緩解動作

AWS IoT Device Defender 支援對偵測警示採取以下類型的緩解動作:

動作類型

備註
ADD_THINGS_TO_THING_GROUP 您將指定要新增裝置的群組。若成員資格超出物件可以隸屬最大群組數目,您也可以指定是否覆寫在一或多個動態群組中的成員資格。

如何定義並管理緩解動作

您可以使用 AWS IoT 主控台或 AWS CLI 來定義和管理您 AWS 帳戶 的緩解動作。

建立緩解動作

您定義的每個緩解動作,都是預先定義的動作類型和您帳戶的特定參數的結合。

使用主 AWS IoT 控台來建立緩解動作

  1. 在 AWS IoT 主控台開啟 Mitigation Actions (緩解動作) 頁面

  2. Mitigation Actions (緩解動作) 頁面上選擇 Create (建立)。

  3. Create a new Mitigation Action (建立新緩解動作) 頁面的 Action name (動作名稱) 中,輸入唯一的緩解動作名稱。

  4. Action type (動作類型) 中,指定您想要定義的動作類型。

  5. Permissions (許可) 中,選擇要在其許可下套用動作的 IAM 角色。

  6. 每個動作類型都會要求一組不同的參數。輸入動作的參數。例如,如果您選擇 Add things to thing group (新增物件到物件群組) 動作類型,選擇目標群組並選擇或清除 Override dynamic groups (覆寫動態群組)

  7. 選擇 Create (建立) 以將緩解動作儲存到您的 AWS 帳戶。

使用 AWS CLI 來建立緩解動作
  • 使用 CreateMitigationAction 命令來建立您的緩解動作。在您套用動作到稽核問題時,將使用您給予動作的唯一名稱。選擇有意義的名稱。

使用主 AWS IoT 控台以檢視和修改緩解動作
  1. 在 AWS IoT 主控台開啟 Mitigation Actions (緩解動作) 頁面

    Mitigation Actions (緩解動作) 頁面顯示一個清單,列出針對您 AWS 帳戶 定義的所有緩解動作。

  2. 選擇您想變更的緩解動作動作名稱連結。

  3. 選擇 Edit (編輯) 對緩解動作進行變更。由於緩解動作的名稱是用於識別,因此您無法更改名稱。

  4. 選擇 Update (更新) 以將緩解動作的變更儲存到您的 AWS 帳戶。

使用 AWS CLI 列出緩解動作
  • 使用 ListMitigationAction 命令列出您的緩解動作。如果您想要變更或刪除緩解動作,請記下其名稱。

使用 AWS CLI 更新緩解動作
使用 AWS IoT 主控台刪除緩解動作
  1. 在 AWS IoT 主控台開啟 Mitigation Actions (緩解動作) 頁面

    Mitigation Actions (緩解動作) 頁面會顯示針對您 AWS 帳戶定義的所有緩解動作。

  2. 選擇您希望刪除的緩解動作,然後選擇 Delete (刪除)。

  3. Are you sure you want to delete (您確定要刪除嗎?) 視窗中選擇 Delete (刪除)。

使用 AWS CLI 刪除緩解動作
使用 AWS IoT 主控台檢視緩解動作詳細資訊
  1. 在 AWS IoT 主控台開啟 Mitigation Actions (緩解動作) 頁面

    Mitigation Actions (緩解動作) 頁面會顯示針對您 AWS 帳戶定義的所有緩解動作。

  2. 選擇您想檢視的緩解動作動作名稱連結。

使用 AWS CLI 以檢視緩解動作詳細資訊

套用緩解動作

在您定義一組緩解動作後,您可以將這些動作套用到稽核的問題上。在您套用動作後,您便開始了稽核緩解動作任務。這個任務可能需要一些時間才能完成,取決於您的問題組和套用的動作。例如,如果您有一個憑證已過期的大型裝置集區,便可能需要花費一些時間停用所有憑證,或將這些裝置移動到隔離群組。其他動作 (例如啟用記錄功能) 則可快速完成。

您可以檢視動作執行清單和取消尚未完成的執行。已取消動作執行的已執行動作將無法復原。如果您正在套用多個動作到一組問題上,而其中一個動作失敗了,則後續動作將略過該問題 (但仍會套用到其他問題上)。問題的任務狀態為 FAILED (失敗)。在套用至問題時,如果有一或多個動作失敗,則 taskStatus 設為失敗。動作皆依指定的順序套用。

每個動作執行會套用一組動作到目標。該目標可以是一個問題清單,也可以是稽核的所有問題。

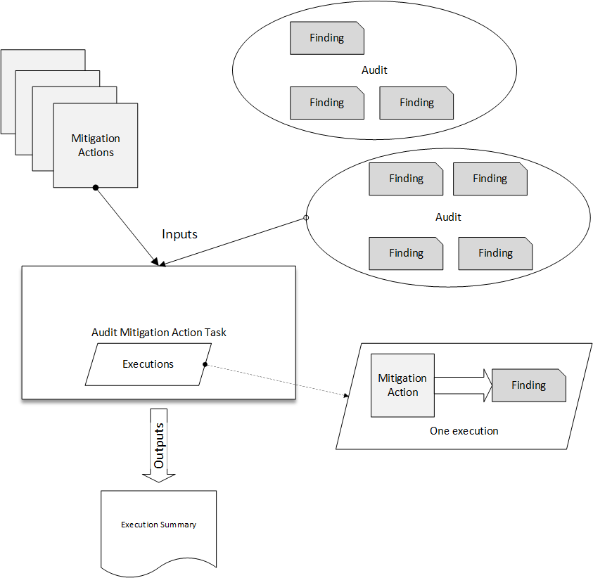
下圖說明如何定義稽核緩解任務,該任務會從一個稽核取得所有問題,並將一組動作套用到這些問題。單一執行會套用一個動作到一個問題。稽核緩解動作任務會輸出執行摘要。

顯示稽核緩解動作任務的概念圖。

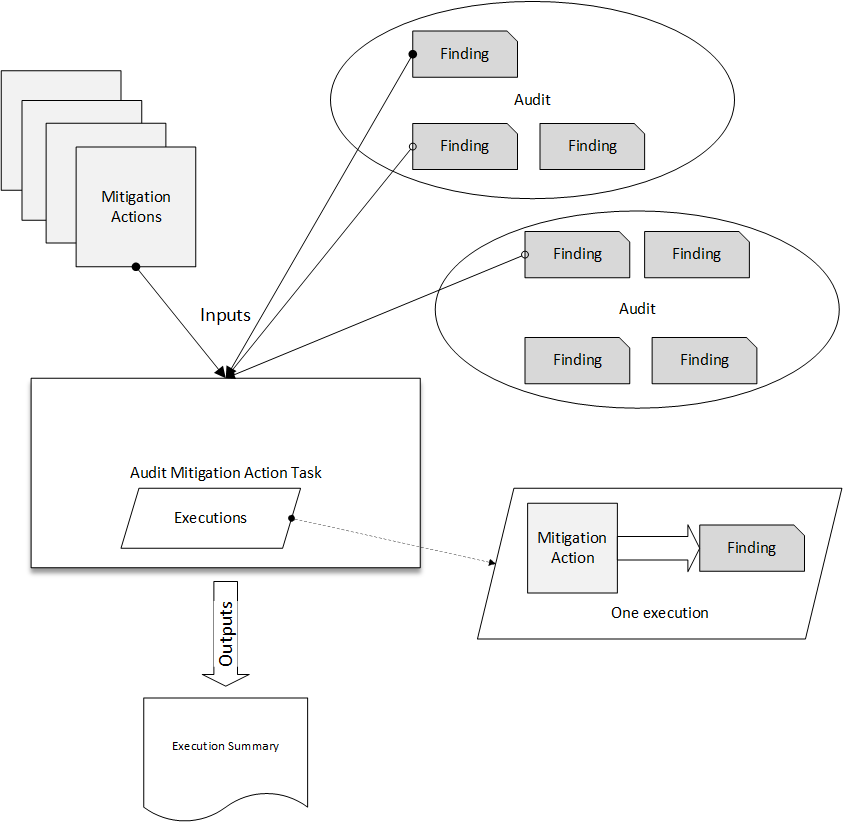
下圖說明如何定義稽核緩解任務,該任務會從一或多個稽核取得一份個別問題清單,並將一組動作套用到這些問題上。單一執行會套用一個動作到一個問題。稽核緩解動作任務會輸出執行摘要。

顯示稽核緩解動作任務的概念圖。

您可以使用 AWS IoT 主控台或 AWS CLI 以套用緩解動作。

透過啟動動作執行以使用 AWS IoT 主控台套用緩解動作
  1. 在 AWS IoT 主控台中開啟 Audit results (稽核結果) 頁面

  2. 選擇您要套用動作的稽核名稱。

  3. 選擇 Start Mitigation Actions (開始緩解動作)。如果您的所有檢查都合規,則此按鈕無法使用。

  4. Start a new mitigation action (開始新的緩解動作) 中,任務名稱預設為稽核 ID,但您可以變更為其他更有意義的名稱。

  5. 對於稽核中每種擁有一或多個不合規的檢查類型而言,您可以選擇套用一或多個動作。只有對檢查類型有效的動作才會顯示。

    注意

    如果您還沒有為您的 AWS 帳戶 設定動作,則動作清單為空的。您可以選擇 Create mitigation action (建立緩和動作)連結以建立一或多項緩和動作。

  6. 當您指定想要套用的所有動作後,請選擇 Start task (開始任務)。

透過啟動稽核緩解動作執行以使用 AWS CLI 來套用緩解動作
  1. 如果您想要套用動作到稽核的所有發現結果,請使用 ListAuditTasks 命令來尋找任務 ID。

  2. 如果您僅想要將動作套用到選取的發現結果,請使用 ListAuditFindings 命令以取得發現結果 ID。

  3. 使用 ListMitigationActions 命令並記下您要套用的緩解動作名稱。

  4. 使用 StartAuditMitigationActionsTask 命令,將動作套用到目標。請記下任務 ID。您可以使用該 ID 來檢查動作執行狀態、檢閱詳細資訊,或將其取消。

使用 AWS IoT 主控台以檢視您的動作執行
  1. 在 AWS IoT 主控台開啟 Action tasks (動作任務) 頁面

    動作任務清單會顯示每個啟動和目前的狀態。

  2. 選擇 Name (名稱) 連結以檢視任務詳細資訊。詳細資訊包括由任務套用的所有動作、他們的目標,以及任務的狀態。

    稽核緩解動作任務的詳細資訊。

    您可以使用 Show executions for (顯示執行) 篩選條件,以專注於動作類型或在動作狀態。

  3. 若要查看任務的詳細資訊,請在 Executions (執行) 中選擇 Show (顯示)

    稽核緩解動作任務的執行詳細資訊。
使用 AWS CLI 來列出您已開始的任務
  1. 使用 ListAuditMitigationActionsTasks 來檢視您的稽核緩解動作任務。您可以提供篩選條件來縮小結果。如果您想要檢視任務的詳細資訊,請記下任務 ID。

  2. 使用 ListAuditMitigationActionsExecutions 以檢視特定稽核緩解動作任務的執行詳細資訊。

  3. 使用 DescribeAuditMitigationActionsTask 以檢視任務的詳細資訊,例如該任務啟動時指定的參數。

使用 AWS CLI 來取消執行中的稽核緩解動作任務
  1. 使用 ListAuditMitigationActionsTasks 命令來尋找您想取消執行任務的任務 ID。您可以提供篩選條件來縮小結果。

  2. 使用 ListDetectMitigationActionsExecutions 命令,搭配任務 ID 來取消您的稽核緩解動作任務。您無法取消已完成的任務。在您取消任務時,剩餘的動作便不會套用,但已套用的緩解動作將不會復原。

許可

對於每個您定義的緩解動作,您必須提供用於套用該動作的角色。

緩解動作的許可
動作類型 許可政策範本

UPDATE_DEVICE_CERTIFICATE

JSON
{ "Version":"2012-10-17", "Statement":[ { "Effect":"Allow", "Action":[ "iot:UpdateCertificate" ], "Resource":[ "*" ] } ] }
UPDATE_CA_CERTIFICATE
JSON
{ "Version":"2012-10-17", "Statement":[ { "Effect":"Allow", "Action":[ "iot:UpdateCACertificate" ], "Resource":[ "*" ] } ] }
ADD_THINGS_TO_THING_GROUP
JSON
{ "Version":"2012-10-17", "Statement":[ { "Effect":"Allow", "Action":[ "iot:ListPrincipalThings", "iot:AddThingToThingGroup" ], "Resource":[ "*" ] } ] }
REPLACE_DEFAULT_POLICY_VERSION
JSON
{ "Version":"2012-10-17", "Statement":[ { "Effect":"Allow", "Action":[ "iot:CreatePolicyVersion" ], "Resource":[ "*" ] } ] }
ENABLE_IOT_LOGGING
JSON
{ "Version":"2012-10-17", "Statement": [ { "Effect": "Allow", "Action": [ "iot:SetV2LoggingOptions" ], "Resource": "*" }, { "Effect": "Allow", "Action": [ "iam:PassRole" ], "Resource": "arn:aws:iam::123456789012:role/IoTLoggingRole" } ] }
PUBLISH_FINDING_TO_SNS
JSON
{ "Version":"2012-10-17", "Statement":[ { "Effect":"Allow", "Action":[ "sns:Publish" ], "Resource":[ "arn:aws:sns:us-east-1:123456789012:example-topic" ] } ] }

對於所有緩解動作類型,請使用下列信任政策範本:

JSON
{ "Version":"2012-10-17", "Statement": [ { "Sid": "", "Effect": "Allow", "Principal": { "Service": "iot.amazonaws.com" }, "Action": "sts:AssumeRole", "Condition": { "ArnLike": { "aws:SourceArn": "arn:aws:iot:*:123456789012::*" }, "StringEquals": { "aws:SourceAccount": "123456789012:" } } } ] }