了解 AWS Ground Station 核心元件 - AWS Ground Station

本文為英文版的機器翻譯版本,如內容有任何歧義或不一致之處,概以英文版為準。

了解 AWS Ground Station 核心元件

本節提供 AWS Ground Station 核心元件的詳細定義。

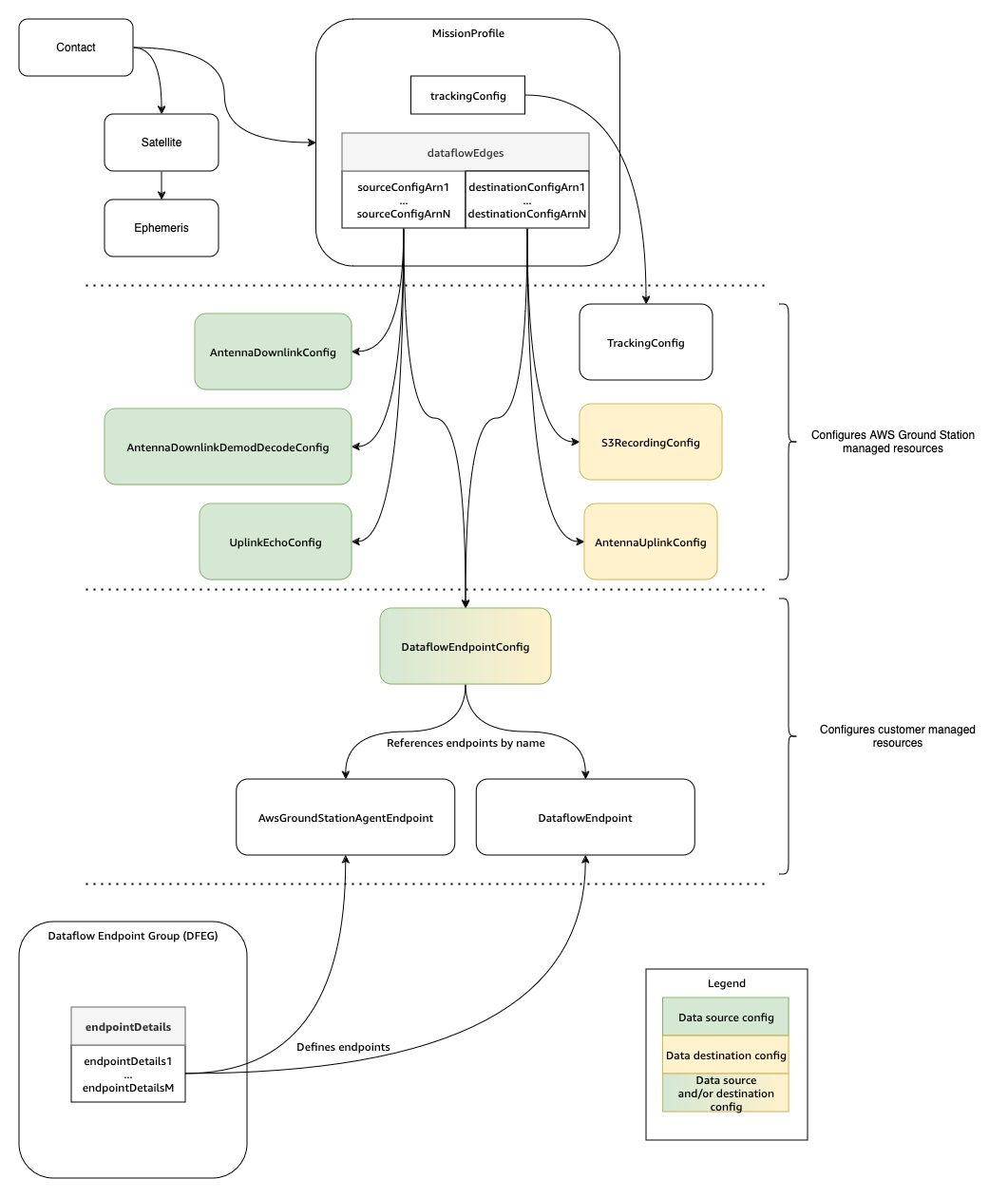
下圖顯示 的核心元件 AWS Ground Station 及其彼此的關係。箭頭指出元件之間的相依性方向,其中每個元件指向其相依性。

Diagram showing the core components of AWS Ground Station and how they relate to each other.

下列主題詳細說明 AWS Ground Station 核心元件。