了解卷状态和转换 - AWS Storage Gateway

本文属于机器翻译版本。若本译文内容与英语原文存在差异,则一律以英文原文为准。

了解卷状态和转换

每个卷均有关联的状态,让您一目了然地了解卷的运行状态。状态大多数时候会显示卷运行正常,无需您采取任何行动。在某些情况下,状态显示卷有问题,可能需要您执行相关操作,也可能不需要。您可以找到以下信息以帮助您决定何时需要采取行动。您可以在 Storage Gateway 控制台上查看卷状态,也可以使用其中一个 Storage Gateway API 操作来查看卷状态,例如DescribeCachediSCSIVolumesDescribeStorediSCSIVolumes

理解卷状态

下表显示了 Storage Gateway 控制台中的卷状态。卷状态显示在网关中各个存储卷的 Status (状态) 一栏中。正常工作的卷的状态显示为可用

在下表中,您可以找到各个存储卷状态的描述,以及基于每种状态,您是否需要采取行动和应在何时采取行动。可用状态是卷的正常状态。在使用卷的所有或大部分时间,卷都应具有此状态。

Status 含义
可用

卷可供使用。此状态是卷的正常运行状态。

正在引导阶段完成后,卷将恢复为可用状态。即,网关已同步自卷首次进入传递状态以来对卷所做的任何更改。

正在引导

网关正在本地将数据与存储在中的 AWS数据副本进行同步。您通常不需要针对该状态采取任何行动,因为大多情况下,存储卷将自动显示为可用状态。

以下是卷状态为正在引导的场景:

  • 网关意外关闭。

  • 超出了网关的上传缓冲区容量。在这种情况下,当您的卷处于传递状态并且自由上传缓冲区空间充分增加时,将发生引导。您可以提供额外的上传缓冲区空间,作为提高自由上传缓冲区空间百分比的一种方式。在此特殊的情况下,存储卷从传递转为正在引导,再转为可用状态。您可在引导期间继续使用此卷。但此时您不能拍摄卷的快照。

  • 您正在创建存储卷网关并保留现有磁盘数据。在这种情况下,您的网关开始将所有数据上传到 AWS。在本地磁盘上的所有数据都被复制到之前,该卷一直处于 Bootstrapping 状态。 AWS您可在引导期间继续使用此卷。但此时您不能拍摄卷的快照。

Creating

目前正在创建卷,因此尚不能使用它。正在创建状态是过渡型状态。无需采取行动。

Deleting

卷当前正在删除。正在删除状态是过渡型状态。无需采取行动。

无法恢复

发生错误,卷无法从其还原。有关在此情况下采取何种措施的信息,请参见 排查卷问题

传递

本地维护的数据与存储在中的数据不同步 AWS。对处于传递状态的卷写入的数据将保持在缓存中,直至卷的状态成为正在引导。此数据开始上传到引导状态开始 AWS 时。

传递状态可因多种原因而出现,如下面所列:

  • 如果网关已用完上传缓冲区空间,则将出现传递状态。当卷均处于传递状态时,您的应用程序可继续在其中读取和写入数据。但是,网关不会向其上传缓冲区写入您的任何卷数据,也不会将任何此类数据上传到 AWS。

    网关将继续上传在卷进入传递状态之前写入卷的任何数据。当卷处于传递状态时,存储卷的任何待处理或计划快照均会失败。有关因超出上传缓冲区容量而导致存储卷处于传递状态的情况下应执行的操作的信息,请参阅排查卷问题

    要返回“活动”状态,处于传递状态的卷必须完成正在引导阶段。在 Bootstrap ping 期间,该卷在内部重新建立同步 AWS,这样它就可以恢复对卷的更改的记录(日志),并激活功能。CreateSnapshot正在引导状态期间,写入到卷的内容记录在上传缓冲空间。

  • 一次存在多个存储卷引导时,将出现传递状态。同一时间只能有一个存储卷进行自举。例如,假设您创建两个存储卷并选择保存两个存储卷上的现有数据。在这种情况下,第二个存储卷就会显示传递状态,直至第一个存储卷完成引导。在这种情况下,您不需要采取行动。各个存储卷将会在创建完成后自动转为可用状态。您可以在存储卷处于传递正在引导状态时对其进行读写操作。

  • 传递状态偶尔可能表示为上传缓冲区使用分配的磁盘已失效。有关在此场景中应采取何种行动的信息,请参阅 排查卷问题

  • 当卷处于活动正在引导状态时,会出现传递状态。在这种情况下,卷收到一个写入,但上传缓冲区没有足够容量来记录该写入。

  • 当卷处于任何状态并且网关未完全关闭时,发生传递状态。发生这种类型的关闭的原因一是软件崩溃,二是 VM 关闭。在这种情况下,处于任意状态的卷都将进入传递状态。

Restoring (还原)

卷正在从现有快照还原。此状态仅适用于存储卷。有关更多信息,请参阅 卷网关的工作原理

如果您同时还原两个存储卷,则两个存储卷均会显示还原状态。各个存储卷将会在创建完成后自动转为可用状态。您可以在存储卷处于还原状态时对其进行读写操作并拍摄快照。

Restoring Pass Through (还原传递)

该卷正在从现有快照还原,并且遇到了上传缓冲区问题。此状态仅适用于存储卷。有关更多信息,请参阅 卷网关的工作原理

导致 Restoring Pass Through (还原传递) 状态的一个原因是您的网关已用完上传缓冲区空间。当存储卷处于 Restoring Pass Through (还原传递) 状态时,您的应用程序可继续在其中读取和写入数据。但是,在 Restoring Pass Through (还原传递) 状态期间,您无法拍摄存储卷的任何快照。有关存储卷因超出上传缓冲区容量而处于 Restoring Pass Through (还原传递) 状态时应采取操作的信息,请参阅排查卷问题

Restoring Pass Through (还原传递) 状态偶尔也可能表示为上传缓冲区分配的磁盘失效。有关在此场景中应采取何种行动的信息,请参阅 排查卷问题

Upload Buffer Not Configured (上传缓冲区未配置)

由于网关未配置上传缓冲区,因此您无法创建或使用卷。有关如何为缓存卷设置中的卷添加上传缓冲区容量的信息,请参阅确定要分配的上传缓冲区的大小。有关如何为存储卷设置中的卷添加上传缓冲区容量的信息,请参阅确定要分配的上传缓冲区的大小

了解连接状态

您可以使用 Storage Gateway 控制台或 API,从网关分离卷或者将卷附加到网关。下表显示了 Storage Gateway 控制台中的卷附加状态。卷连接状态显示在网关中各个存储卷的连接状态列中。例如,已从网关中分离的卷具有已分离状态。有关如何附加和分离卷的信息,请参阅将您的卷迁移至不同的网关

Status 含义
Attached (已附加)

卷已附加到网关。

Detached

卷已从网关上分离。

正在分离

卷正在从网关上分离。当您分离某个卷且该卷上没有数据时,可能不会看到此状态。

了解缓存卷状态转换

通过以下状态示意图了解缓存网关中卷状态之间的最常见转换。您无需详细了解该示意图就能有效使用网关。不过,如果您有兴趣进一步了解卷网关的工作方式,该示意图提供了详细的信息。

该示意图没有显示 Upload Buffer Not Configured (上传缓冲区未配置) 状态,也没有显示正在删除 状态。示意图中的卷状态以绿色、黄色和红色框的形式呈现。各种颜色的具体含义如下。

颜色 卷状态
Green 网关运行正常。卷状态为可用,或者最终变为可用
黄色 卷处于传递状态,这表示存储卷具有潜在问题。如果该状态是由于上传缓冲区空间已满所致,那么在某些情况下,缓冲区空间可能变得再次可用。此时,存储卷将自动更正为可用状态。在其他情况下,您可能需要向网关添加更多上传缓冲区空间,以使存储卷状态转为可用。有关在超出上传缓冲区容量的情况下如何进行故障排除的信息,请参阅 排查卷问题。有关如何添加上传缓冲区容量的信息,请参阅 确定要分配的上传缓冲区的大小
红光 存储卷处于无法恢复状态。在这种情况下,您应删除卷。有关如何执行此操作的信息,请参阅 删除卷

在示意图中,两种状态之间的转换使用标记线表示。例如,从正在创建状态到可用状态的转换被标记为创建基本卷或从快照中创建卷。此转换表示正在创建缓存卷。有关创建存储卷的更多信息,请参阅添加和扩展卷

所有可能的缓存卷状态,箭头指示状态之间可能的转换。
注意

卷状态传递在该示意图中显示为黄色。但是,这与 Storage Gateway 控制台的状态框中的此状态图标颜色不匹配。

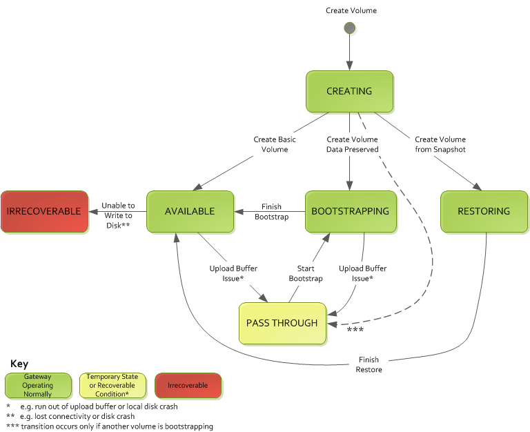
了解存储卷状态转换

通过以下状态示意图了解存储网关中卷状态之间的最常见转换。您无需详细了解该示意图就能有效使用网关。示意图只是在您希望详细了解卷网关的工作方式的情况下,为您提供详细信息。

该示意图没有显示 Upload Buffer Not Configured (上传缓冲区未配置) 状态,也没有显示正在删除 状态。示意图中的卷状态以绿色、黄色和红色框的形式呈现。各种颜色的具体含义如下。

颜色 卷状态
Green 网关运行正常。卷状态为可用,或者最终变为可用
黄色 在您创建存储卷并保存数据时,如果另一个卷进行引导,则将出现从正在创建状态到传递状态的路径。在这种情况下,如果第一个卷完成引导,则处于传递状态的卷将转为正在引导状态再转为可用状态。除了所述具体情况外,黄色(传递状态)表示存储卷可能存在问题,最常见的一个问题是上传缓冲区问题。如果超出了上传缓冲区容量,则某些情况下缓冲区空间将变得再次可用。此时,存储卷将自动更正为可用状态。在其他情况下,您可能需要向网关添加更多上传缓冲区容量,以使存储卷返回可用状态。有关在超出上传缓冲区容量的情况下如何进行故障排除的信息,请参阅 排查卷问题。有关如何添加上传缓冲区容量的信息,请参阅 确定要分配的上传缓冲区的大小
红光 存储卷处于无法恢复状态。在这种情况下,您应删除卷。有关如何执行此操作的信息,请参阅 删除存储卷

在下面的示意图中,两种状态之间的转换用标记线表示。例如,从正在创建状态到可用状态的转换被标记为创建基本卷。此转换表示在不保存数据的情况下创建存储卷或者从快照创建卷。

所有可能的存储卷状态,箭头指示状态之间可能的转换。
注意

卷状态传递在该示意图中显示为黄色。但是,这与 Storage Gateway 控制台的状态框中的此状态图标颜色不匹配。