RISE 连接方案决策树 - 常规 SAP 指南

本文属于机器翻译版本。若本译文内容与英语原文存在差异,则一律以英文原文为准。

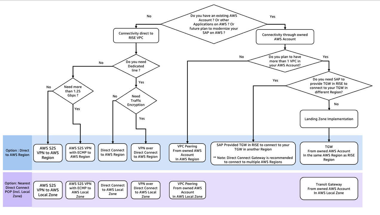
RISE 连接方案决策树

您必须建立所需的连接才能在 SAP 开启的情况下继续 RISE AWS。以下是前面几个部分中所述的几种连接模式:

  • 直接连接到 RISE VPC,支持 Site-to-Site VPN

  • 直接连接至 RISE VPC,由 Direct Connect 提供支持

  • 通过 VPC 对等互连通过您的 AWS 账户进行连接

  • 通过 Transit Gateway 建立连接,支持多账户部署

  • 通过由 SAP 管理的 Transit Gateway 建立连接,支持多账户部署

您还必须考虑连接方式:

  • 直接部署到要部署 RISE with SAP VPC 的 AWS 区域

  • 或通过 AWS 本地区域(最近的 Di AWS rect Connect POP),以更低的设置和运行成本受益,使用 SAP VPC 连接到您的 RISE 的网络延迟相同或更低

下图中显示的决策树可帮助您根据自己的需求(例如未来计划中的额外账户 AWS 或 RISE 帐户、专线(安全、性能)和带宽需求,来决定哪种连接是合适的。

跨区域连接示例

注意:

  1. ECMP 需要 Transit Gateway 以使用 S2S VPN。

  2. 建议使用 Direct Connect 网关连接到多个 AWS 区域。这简化了连接设置,避免了区域之间的 TGW 对等互连。 AWS