View a markdown version of this page

Gitflow 策略中的分支 - AWS 规范性指导

本文属于机器翻译版本。若本译文内容与英语原文存在差异,则一律以英文原文为准。

Gitflow 策略中的分支

Gitflow 分支策略通常具有以下分支。

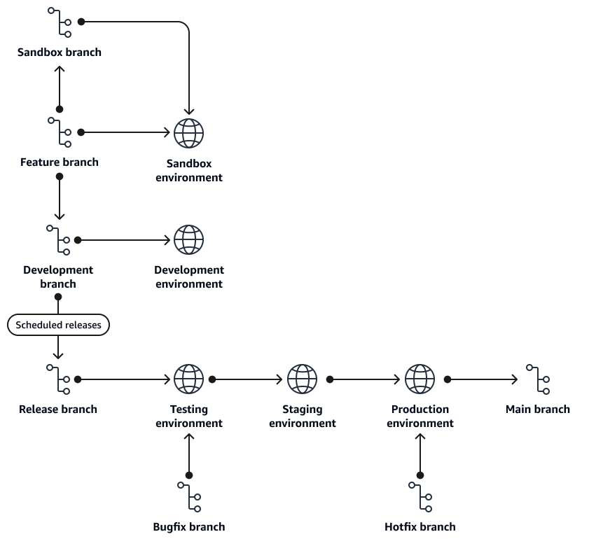
Gitflow 分支策略中的分支和环境。

功能分支

Feature分支是你开发功能的短期分支。分feature支是通过从分支中分develop支来创建的。开发人员在feature分支中迭代、提交和测试代码。该功能完成后,开发者将推广该功能。从功能分支出发,只有两条前进的道路:

  • 合并到分sandbox支中

  • develop分支创建合并请求

命名惯例:

feature/<story number>_<developer initials>_<descriptor>

命名约定示例:

feature/123456_MS_Implement_Feature_A

沙盒分支

sandbox分支是 Gitflow 的非标准短期分支。但是,它对于 CI/CD 管道开发很有用。该sandbox分支主要用于以下目的:

  • 使用 CI/CD 管道而不是手动部署,向沙盒环境执行全面部署。

  • 在提交合并请求以在较低的环境(例如开发或测试)中进行全面测试之前,先开发和测试管道。

Sandbox分支本质上是暂时的,并不意味着寿命长。应在特定测试完成后将其删除。

命名惯例:

sandbox/<story number>_<developer initials>_<descriptor>

命名约定示例:

sandbox/123456_MS_Test_Pipeline_Deploy

开发分支

develop分支是一个长期存在的分支,其中的功能被集成、构建、验证并部署到开发环境中。所有feature分支都合并到该develop分支中。合并到develop分支是通过合并请求完成的,合并请求需要成功构建并获得两位开发人员的批准。为防止删除,请在分支上启用develop分支保护。

命名惯例:

develop

发布分支

在 Gitflow 中,release分支是短期分支。这些分支之所以特别,是因为你可以将它们部署到多个环境中,采用一次构建、多次部署的方法。 Release分支可以针对测试、暂存或生产环境。在开发团队决定将功能提升到更高的环境后,他们会创建一个新release分支,并使用与先前版本相比的增量版本号。在每个环境的门口,部署都需要手动批准才能继续。 Release分支应该要求更改合并请求。

release分支部署到生产环境后,应将其合并回developmain分支,以确保将任何错误修复或修补程序合并回未来的开发工作中。

命名惯例:

release/v{major}.{minor}

命名约定示例:

release/v1.0

主分支

main分支是一个长期存在的分支,它始终代表生产中运行的代码。从发布管道成功部署后,代码将自动从发布分支合并到分支中。main为防止删除,请在分支上启用main分支保护。

命名惯例:

main

错误修复分支

bugfix分支是一个短期分支,用于修复尚未发布到生产环境的发布分支中的问题。分bugfix支只能用于将分release支中的修复提升到测试、暂存或生产环境。分bugfix支总是从分支上分release支。

测试错误修正后,可以通过合并请求将其提升到release分支。然后,您可以按照标准发布流程推动release分支向前发展。

命名惯例:

bugfix/<ticket>_<developer initials>_<descriptor>

命名约定示例:

bugfix/123456_MS_Fix_Problem_A

修补程序分支

hotfix分支是一个短期分支,用于修复生产中的问题。它仅用于推广必须加快才能进入生产环境的修复程序。分hotfix支总是从中分支。main

测试完此修补程序后,您可以通过向从main中创建的release分支发出合并请求,将其提升到生产环境。为了进行测试,您可以按照标准发布流程将release分支向前推进。

命名惯例:

hotfix/<ticket>_<developer initials>_<descriptor>

命名约定示例:

hotfix/123456_MS_Fix_Problem_A