将您的集线器加入托管集成 - 的托管集成 AWS IoT Device Management

本文属于机器翻译版本。若本译文内容与英语原文存在差异,则一律以英文原文为准。

将您的集线器加入托管集成

通过配置所需的目录结构、证书和设备配置文件,将您的中心设备设置为与托管集成进行通信。本节介绍集线器载入子系统组件如何协同工作、证书和配置文件的存储位置、如何创建和修改设备配置文件以及完成集线器配置过程的步骤。

Hub 入门子系统

集线器载入子系统使用以下核心组件来管理设备配置和配置:

Hub 入门组件

通过协调中心状态、配置方法和身份验证材料来管理中心入职流程。

设备配置文件

在设备上存储重要的集线器配置数据,包括:

  • 设备配置状态(已配置或未配置)

  • 证书和密钥位置

  • 身份验证信息其他 SDK 进程(例如 MQTT 代理)将引用此文件来确定集线器状态和连接设置。

证书处理程序接口

提供用于读取和写入设备证书和密钥的实用程序接口。你可以实现这个接口来使用:

  • 文件系统存储

  • 硬件安全模块 (HSM)

  • 可信平台模块 (TPM)

  • 定制安全存储解决方案

MQTT 代理组件

使用以下方法管理 device-to-cloud通信:

  • 预配置的客户端证书和密钥

  • 配置文件中的设备状态信息

  • 与托管集成的 MQTT 连接

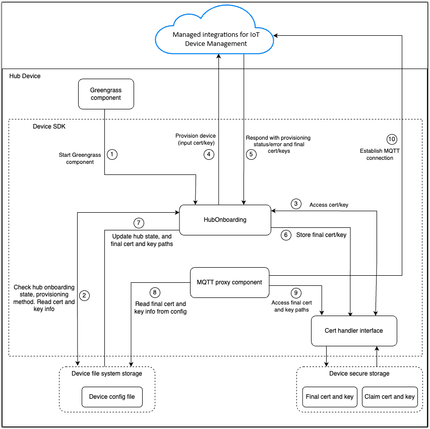
下图描述了集线器载入子系统架构及其组件。如果您不使用 AWS IoT Greengrass,则可以忽略图中的该组件。

集线器入门子系统架构。