了解 AWS Ground Station 核心组件 - AWS Ground Station

本文属于机器翻译版本。若本译文内容与英语原文存在差异,则一律以英文原文为准。

了解 AWS Ground Station 核心组件

本节提供了 AWS Ground Station 核心组件的详细定义。

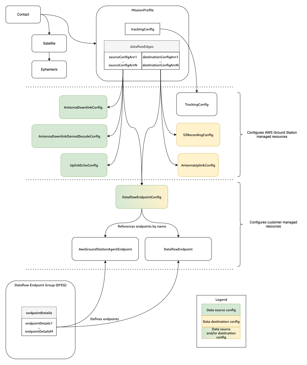
下图显示了的核心组件 AWS Ground Station 以及它们之间的关系。箭头表示组件之间依赖关系的方向,其中每个组件都指向其依赖关系。

Diagram showing the core components of AWS Ground Station and how they relate to each other.

以下主题详细描述了 AWS Ground Station 核心组件。