View a markdown version of this page

Solucione problemas de AWS Site-to-Site VPN conectividade ao usar o Border Gateway Protocol - AWS Site-to-Site VPN

As traduções são geradas por tradução automática. Em caso de conflito entre o conteúdo da tradução e da versão original em inglês, a versão em inglês prevalecerá.

Solucione problemas de AWS Site-to-Site VPN conectividade ao usar o Border Gateway Protocol

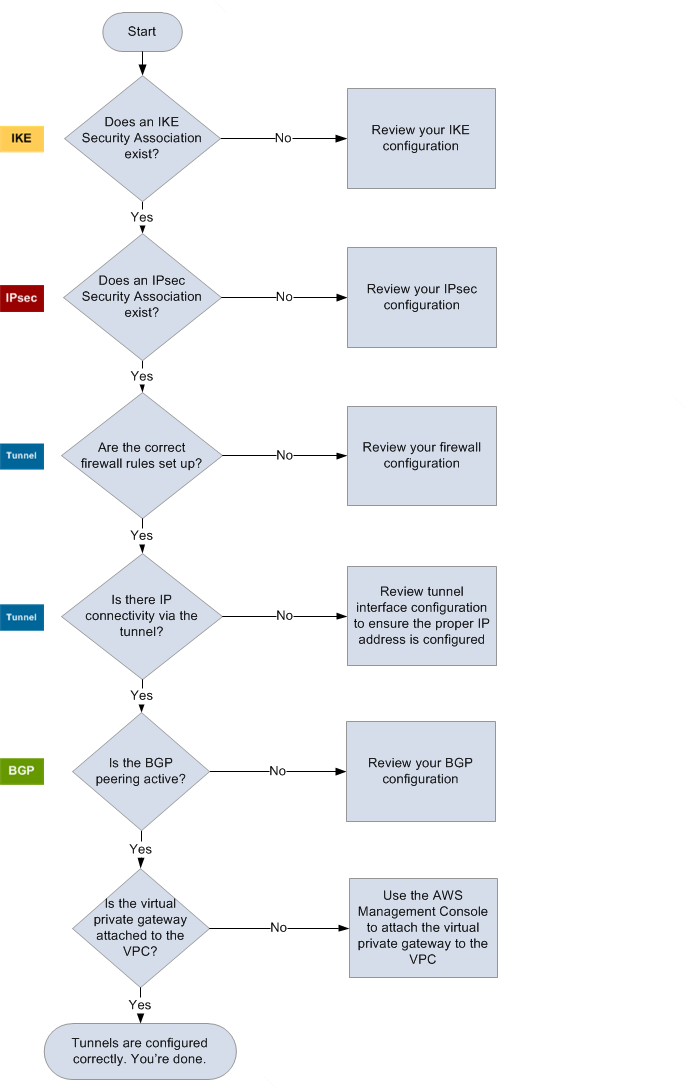
O diagrama e a tabela a seguir fornecem instruções gerais para a solução de problemas de um dispositivo de gateway do cliente que usa o Protocolo de Gateway da Borda (BGP). Também recomendamos que você habilite os recursos de depuração do dispositivo. Consulte o fornecedor do dispositivo do gateway para obter informações detalhadas.

Fluxograma para solucionar problemas de um gateway do cliente genérico
IKE

Determine se existe uma associação de segurança IKE.

É necessária uma associação de segurança IKE para trocar as chaves usadas para estabelecer a associação IPsec de segurança.

Se não houver nenhuma associação de segurança IKE, revise as definições de configuração de IKE. É necessário configurar os parâmetros de criptografia, autenticação, sigilo de encaminhamento perfeito e modo, conforme listado no arquivo de configuração.

Se existir uma associação de segurança IKE, vá para 'IPsec'.

IPsec

Determine se existe uma associação de IPsec segurança (SA).

Um IPsec SA é o próprio túnel. Consulte seu dispositivo de gateway do cliente para determinar se um IPsec SA está ativo. Configure os parâmetros de criptografia, autenticação, sigilo de encaminhamento perfeito e modo, conforme listado no arquivo de configuração.

Se nenhum IPsec SA existir, revise sua IPsec configuração.

Se existir um IPsec SA, vá para “Túnel”.

Túnel

Confirme se as regras necessárias de firewall estão configuradas (para obter uma lista de regras, consulte Regras de firewall para um dispositivo de gateway AWS Site-to-Site VPN do cliente). Se não, prossiga.

Determine se existe conectividade IP por meio do túnel.

Cada lado do túnel tem um endereço IP conforme especificado no arquivo de configuração. O endereço do gateway privado virtual é endereço usado como endereço de vizinho BGP. No dispositivo de gateway do cliente, execute ping nesse endereço para determinar se o tráfego de IP está sendo criptografado e descriptografado adequadamente.

Se o ping não tiver êxito, revise a configuração da interface do túnel para verificar se o endereço IP apropriado está configurado.

Se o ping for bem-sucedido, prossiga para "BGP".

BGP

Determine se a sessão de emparelhamento de BGP está ativa.

Para cada túnel, faça o seguinte:

  • No dispositivo de gateway do cliente, determine se o status do BGP é Active ou Established. Pode levar aproximadamente 30 segundos para uma sessão de BGP entre pares ficar ativa.

  • Confirme se o dispositivo de gateway do cliente está anunciando a rota padrão (0.0.0.0/0) para o gateway privado virtual.

Se os túneis não estiverem nesse estado, revise a configuração do BGP.

Se a sessão de BGP entre pares for estabelecida e você estiver recebendo um prefixo e anunciando um prefixo, isso quer dizer que o túnel está configurado corretamente. Certifique-se de que os dois túneis estão nesse estado.