View a markdown version of this page

Border Gateway 프로토콜 사용 시 AWS Site-to-Site VPN 연결 문제 해결 - AWS Site-to-Site VPN

기계 번역으로 제공되는 번역입니다. 제공된 번역과 원본 영어의 내용이 상충하는 경우에는 영어 버전이 우선합니다.

Border Gateway 프로토콜 사용 시 AWS Site-to-Site VPN 연결 문제 해결

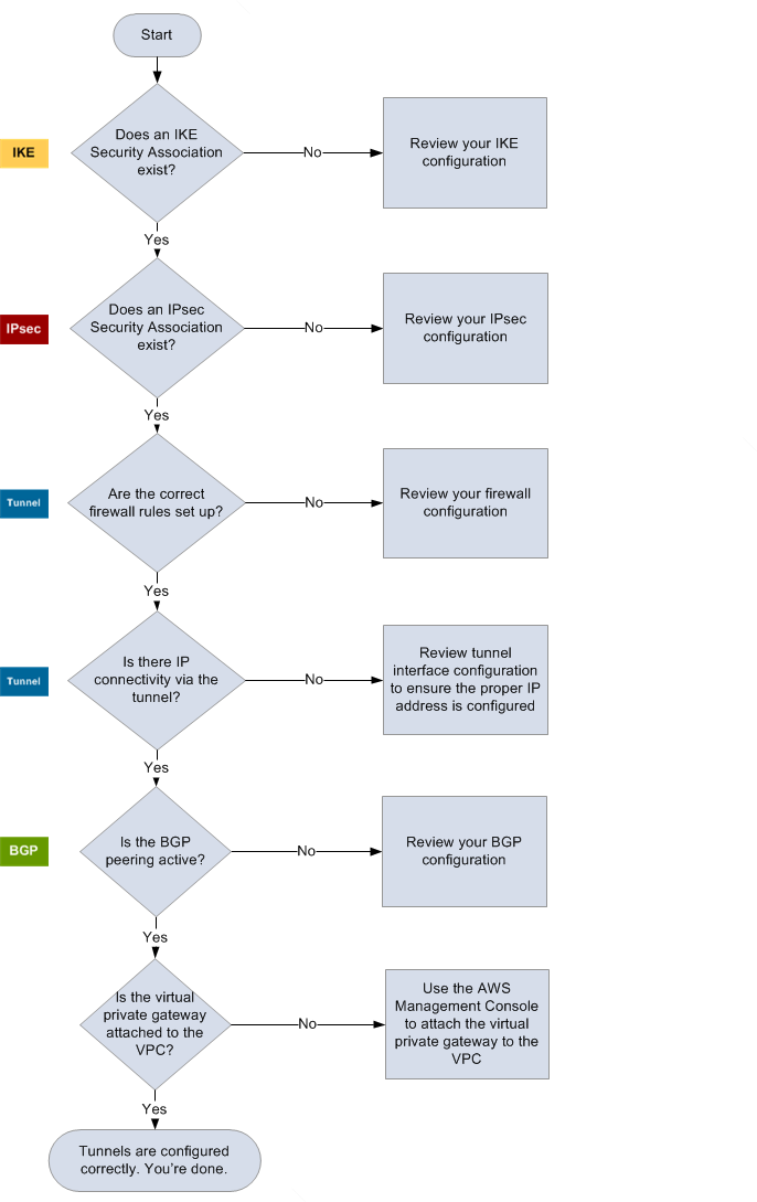
다음 다이어그램과 표에는 BGP(Border Gateway Protocol)를 사용하는 고객 게이트웨이 디바이스의 문제 해결을 위한 일반 지침이 나와 있습니다. 또한 디바이스의 디버그 기능을 활성화하는 것이 좋습니다. 세부 정보는 게이트웨이 디바이스 공급업체에 문의하십시오.

일반적인 고객 게이트웨이 디바이스 문제 해결을 위한 순서도
IKE

IKE 보안 연결이 존재하는지 확인합니다.

IKE 보안 연결은 IPsec 보안 연결 설정에 사용되는 키 교환에 필요합니다.

아무런 IKE 보안 연결도 존재하지 않을 경우 IKE 구성 설정을 검토하십시오. 구성 파일에 표시된 것처럼 암호화, 인증, PFS(perfect-forward-secrecy) 및 모드 파라미터를 구성해야 합니다.

IKE 보안 연결이 존재하는 경우 ‘IPsec’로 이동합니다.

IPsec

IPsec 보안 연결(SA)이 존재하는지 확인합니다.

IPsec SA는 터널 자체입니다. 고객 게이트웨이 디바이스를 쿼리하여 IPsec SA가 활성 상태인지 확인합니다. 고객 게이트웨이 구성에 표시된 것처럼 암호화, 인증, PFS(perfect-forward-secrecy) 및 모드 파라미터를 구성해야 합니다.

IPsec SA가 없으면 IPsec 구성을 검토합니다.

IPsec SA가 있는 경우 '터널'로 이동합니다.

터널

필요한 방화벽 규칙이 설정되어 있는지 확인합니다(규칙 목록은 AWS Site-to-Site VPN 고객 게이트웨이 디바이스에 대한 방화벽 규칙 참조). 설정되어 있으면 앞으로 이동합니다.

터널을 통한 IP 연결이 있는지 확인합니다.

터널의 각 사이드에는 구성 파일에 지정되어 있는 것과 같은 IP 주소가 있습니다. 가상 프라이빗 게이트웨이 주소는 BGP 인접 라우터 주소로 사용되는 주소입니다. 고객 게이트웨이 디바이스에서 이 주소를 ping하여 IP 트래픽이 올바로 암호화 및 해독되는지 확인합니다.

Ping에 실패하면 터널 인터페이스 구성을 검토하여 올바른 IP 주소가 구성되어 있는지 확인합니다.

Ping에 성공하면 ‘BGP’로 이동합니다.

BGP

BGP 피어링 세션이 활성 상태인지 확인합니다.

각 터널에 대해 다음을 수행합니다.

  • 고객 게이트웨이 디바이스에서 BGP 상태가 Active 또는 Established인지 확인합니다. BGP 피어링이 활성화되려면 약 30초 가량 걸릴 수 있습니다.

  • 고객 게이트웨이 디바이스가 가상 프라이빗 게이트웨이에 기본 경로(0.0.0.0/0)를 알리는지 확인합니다.

터널이 이 상태에 있지 않으면 BGP 구성을 검토하십시오.

BGP 피어링이 설정되면 접두사를 수신하여 알리고 터널이 올바르게 구성됩니다. 두 터널 모두 이 상태여야 합니다.