マネージド統合にハブをオンボードする - のマネージド統合 AWS IoT Device Management

翻訳は機械翻訳により提供されています。提供された翻訳内容と英語版の間で齟齬、不一致または矛盾がある場合、英語版が優先します。

マネージド統合にハブをオンボードする

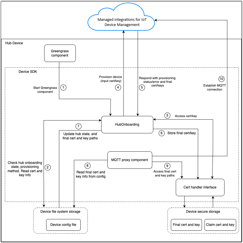
必要なディレクトリ構造、証明書、デバイス設定ファイルを設定して、マネージド統合と通信するようにハブデバイスを設定します。このセクションでは、ハブオンボーディングサブシステムコンポーネントがどのように連携するか、証明書と設定ファイルを保存する場所、デバイス設定ファイルを作成および変更する方法、ハブプロビジョニングプロセスを完了する手順について説明します。

ハブオンボーディングサブシステム

ハブオンボーディングサブシステムは、これらのコアコンポーネントを使用してデバイスのプロビジョニングと設定を管理します。

ハブオンボーディングコンポーネント

ハブの状態、プロビジョニングアプローチ、認証マテリアルを調整することで、ハブのオンボーディングプロセスを管理します。

デバイス設定ファイル

以下を含む重要なハブ設定データをデバイスに保存します。

  • デバイスプロビジョニング状態 (プロビジョニング済みまたは非プロビジョニング)

  • 証明書とキーの場所

  • 認証情報 MQTT プロキシなどのその他の SDK プロセスは、このファイルを参照してハブの状態と接続設定を決定します。

証明書ハンドラーインターフェイス

デバイス証明書とキーを読み書きするためのユーティリティインターフェイスを提供します。このインターフェイスを実装して、以下を操作できます。

  • ファイルシステムストレージ

  • ハードウェアセキュリティモジュール (HSM)

  • 信頼できるプラットフォームモジュール (TPM)

  • カスタムセキュアストレージソリューション

MQTT プロキシコンポーネント

以下を使用して、device-to-cloud通信を管理します。

  • プロビジョニングされたクライアント証明書とキー

  • 設定ファイルからのデバイス状態情報

  • マネージド統合への MQTT 接続

次の図は、ハブオンボーディングサブシステムのアーキテクチャとそのコンポーネントを示しています。を使用していない場合は AWS IoT Greengrass、図のそのコンポーネントを無視できます。

ハブオンボーディングサブシステムアーキテクチャ。