AWS Ground Station コアコンポーネントを理解する - AWS Ground Station

翻訳は機械翻訳により提供されています。提供された翻訳内容と英語版の間で齟齬、不一致または矛盾がある場合、英語版が優先します。

AWS Ground Station コアコンポーネントを理解する

このセクションでは、AWS Ground Station のコアコンポーネントの詳細定義について説明します。

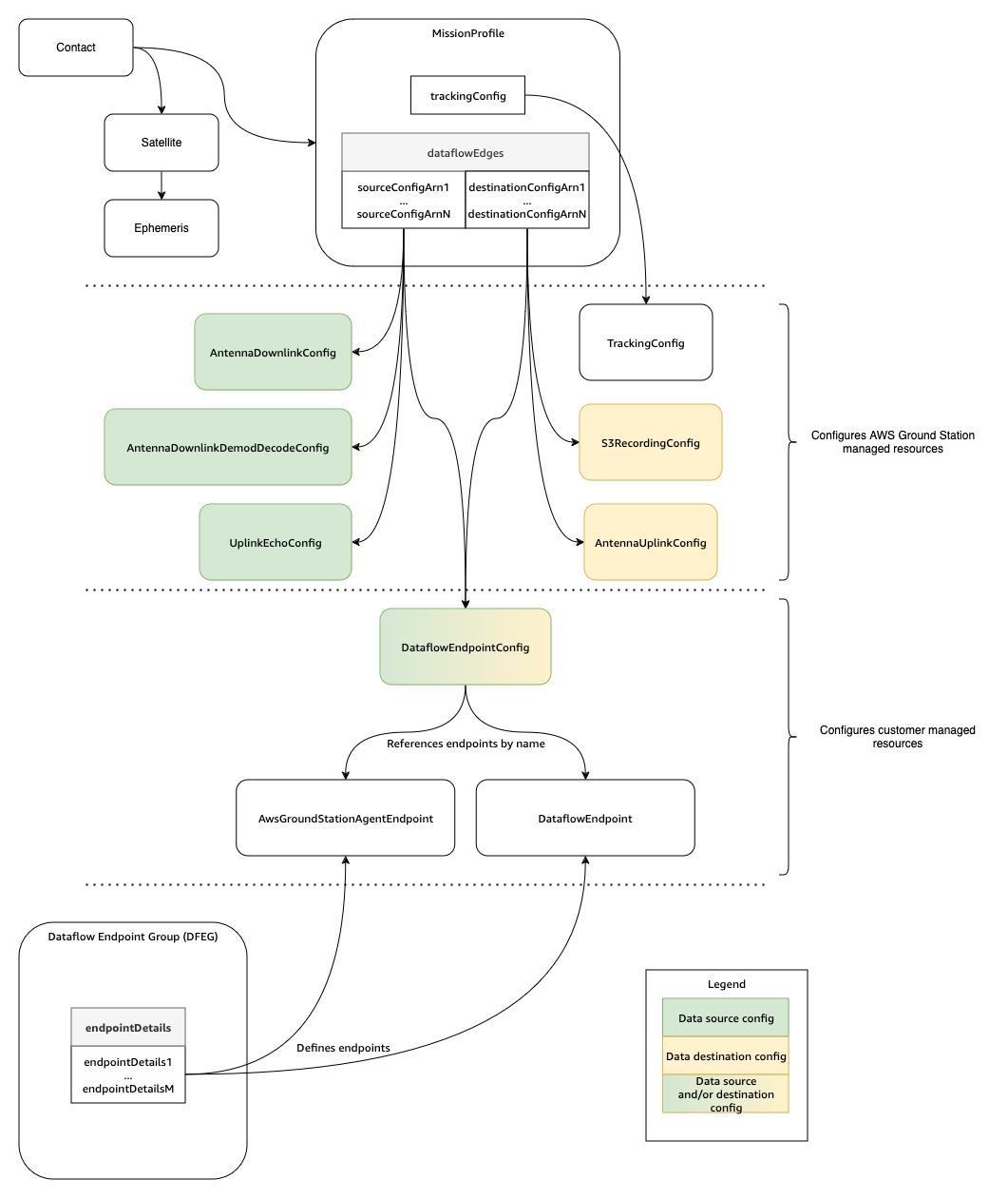
次の図は、 のコアコンポーネント AWS Ground Station とその相互関係を示しています。矢印は、各コンポーネントが依存関係を指すコンポーネント間の依存関係の方向を示します。

Diagram showing the core components of AWS Ground Station and how they relate to each other.

以下のトピックでは、 AWS Ground Station コアコンポーネントについて詳しく説明します。