View a markdown version of this page

問い合わせのライフサイクルを理解する - AWS Ground Station

翻訳は機械翻訳により提供されています。提供された翻訳内容と英語版の間で齟齬、不一致または矛盾がある場合、英語版が優先します。

問い合わせのライフサイクルを理解する

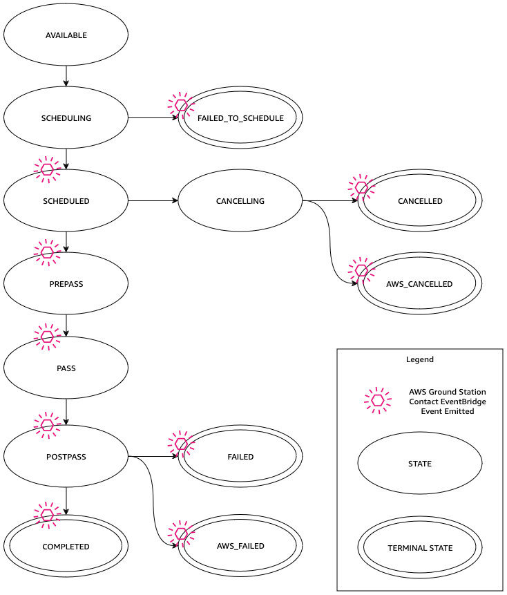
問い合わせのライフサイクルを理解することは、 の使用中にさまざまな問題を自動化およびトラブルシューティングするのに役立ちます AWS Ground Station。次の図は、 AWS Ground Station 問い合わせのライフサイクルと、ライフサイクル中に出力される Event Bridge Events を示しています。COMPLETED、FAILED、FAILED_TO_SCHEDULE、CANCELLED、AWS_CANCELLED、および AWS_FAILED は終了状態であることに注意してください。コンタクトは終了状態から移行しません。各ステータスが示す内容とCancelContact を使用して停止可能かキャンセル可能かの詳細については、AWS Ground Station 問い合わせステータス「」を参照してください。

State diagram showing AWS Ground Station contact event flow from scheduling to completion or failure.

AWS Ground Station 問い合わせステータス

AWS Ground Station 問い合わせのステータスは、特定の時点でその問い合わせに何が起こっているかについてのインサイトを提供します。

問い合わせステータス

次の表は、問い合わせのステータスを示しています。

ステータス 説明 Terminal キャンセル可能 停止可能
利用可能 問い合わせは予約できます。 いいえ 該当なし 該当なし
スケジュール 問い合わせはスケジューリング中です。 いいえ あり なし
SCHEDULED 問い合わせは正常にスケジュールされました。 いいえ あり なし
FAILED_TO_SCHEDULE 問い合わせはスケジュールに失敗しました。 はい なし いいえ
PREPASS 問い合わせは間もなく開始され、リソースは準備中です。 いいえ あり なし
PASS コンタクトは現在実行中で、衛星は通信中です。 いいえ なし はい
POSTPASS 通信が完了し、使用されているリソースがクリーンアップされています。 いいえ なし いいえ
COMPLETED 問い合わせはエラーなしで完了しました。 はい なし いいえ
FAILED リソース設定に問題があるため、問い合わせに失敗しました。 はい なし いいえ
AWS_FAILED AWS Ground Station サービスに問題があるため、問い合わせに失敗しました。 はい なし いいえ
キャンセル中 問い合わせはキャンセル中です。 いいえ なし いいえ
AWS_CANCELLED 問い合わせは AWS Ground Station サービスによってキャンセルされました。アンテナまたはサイトのメンテナンス、およびエフェメリスドリフトは、このような状況が発生する場合の例です。 はい なし いいえ
CANCELLED 問い合わせがキャンセルされました。 はい なし いいえ
注記

キャンセルまたは停止された問い合わせの請求への影響については、「」を参照してください問い合わせの請求を理解する

問い合わせデータの保持

AWS Ground Station は、ReserveContact リクエストが実行されてから 1 年間、問い合わせデータを保持します。1 年が経過すると、問い合わせデータは削除されます。

1 年を超えて問い合わせデータを保持する必要がある場合は、保持期間が終了する前にデータをエクスポートすることをお勧めします。連絡先データにアクセスしてエクスポートする方法の詳細については、以下を参照してください。