View a markdown version of this page

Comprenda MediaTailor la arquitectura CDN del ensamblaje de canales - AWS Elemental MediaTailor

Las traducciones son generadas a través de traducción automática. En caso de conflicto entre la traducción y la version original de inglés, prevalecerá la version en inglés.

Comprenda MediaTailor la arquitectura CDN del ensamblaje de canales

AWS Elemental MediaTailor channel assembly se integra con las redes de entrega de contenido (CDNs) para ofrecer canales de streaming lineal con un rendimiento mejorado y un alcance global mejorados. La arquitectura recomendada sitúa a la CDN entre los espectadores y Channel Assembly, ya que Channel Assembly accede al contenido directamente desde su origen. En este tema se explican los componentes principales de la arquitectura y cómo funcionan juntos para entregar el contenido.

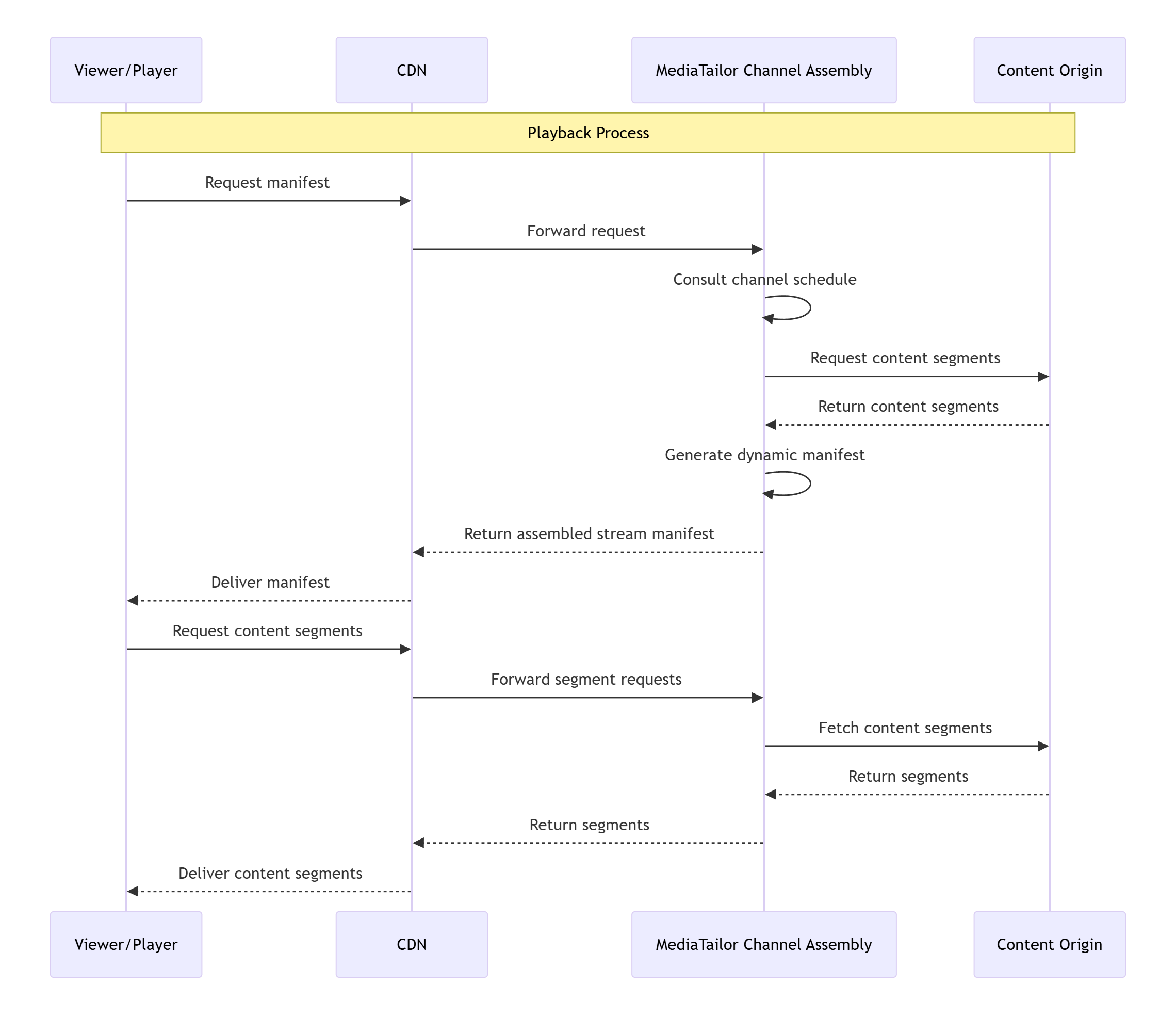
  1. Los espectadores solicitan manifiestos a la CDN

  2. La CDN reenvía las solicitudes al ensamblaje del canal

  3. Channel Assembly recopila los manifiestos a partir de fuentes de VOD

  4. Channel Assembly devuelve los manifiestos a la CDN, que los reenvía a los espectadores

  5. Los espectadores solicitan segmentos a través de la CDN

  6. La CDN enruta las solicitudes de segmentos al origen apropiado

Esta arquitectura garantiza un rendimiento óptimo y, al mismo tiempo, mantiene los beneficios de seguridad y flexibilidad del uso de una CDN.

Diagrama que muestra la posición de la CDN entre los actores clientes y Channel Assembly MediaTailor

Terminología de CDN para el ensamblaje de canales

Comprender estos términos clave le ayudará a implementar y solucionar los problemas de la integración de la CDN de su ensamblaje de canales:

CDN de origen y CDN perimetral

CDN de origen: una CDN situada entre el origen MediaTailor y el origen del contenido. Almacena en caché los segmentos de contenido para reducir la carga en los servidores de origen. En una arquitectura de múltiples CDN, esta es la primera capa de CDN que interactúa directamente con el origen.

Edge CDN: una CDN posicionada entre los espectadores y. MediaTailor Ofrece manifiestos y contenido personalizados a los espectadores. En una arquitectura de múltiples CDN, esta es la capa de CDN más externa que interactúa directamente con los espectadores.

Términos de configuración de CDN

Comportamiento de la caché: reglas que determinan cómo gestiona una CDN los diferentes tipos de solicitudes, incluida la duración del almacenamiento en caché y el enrutamiento de origen.

TTL (tiempo de vida útil): el tiempo durante el cual el contenido permanece válido en la caché de una CDN antes de que sea necesario actualizarlo desde el origen. Para obtener recomendaciones detalladas sobre el TTL, consulte. Optimización del almacenamiento en caché para CDN e integraciones MediaTailor

Clave de caché: el identificador único que utiliza una CDN para almacenar y recuperar el contenido en caché, que suele incluir la ruta URL, los parámetros de consulta y los encabezados.

Escudo de origen: capa de almacenamiento en caché intermedia entre las ubicaciones periféricas de la CDN y el servidor de origen que reduce el número de solicitudes a tu origen.

Contracción de solicitudes: función de CDN que combina varias solicitudes simultáneas del mismo contenido en una sola solicitud de origen.

MediaTailor-términos específicos de CDN

Prefijo de segmento de contenido de la CDN: nombre de dominio de la CDN que se MediaTailor utiliza al generar segmentos de contenido en URLs los manifiestos.

Prefijo de segmento de anuncios de la CDN: nombre de dominio de la CDN que se MediaTailor utiliza al generar URLs segmentos de anuncios en los manifiestos.

Para obtener más información sobre la configuración de la CDN con, consulte. MediaTailor Configure la integración de CDN