View a markdown version of this page

選擇界面 - AWS X-Ray

本文為英文版的機器翻譯版本,如內容有任何歧義或不一致之處,概以英文版為準。

選擇界面

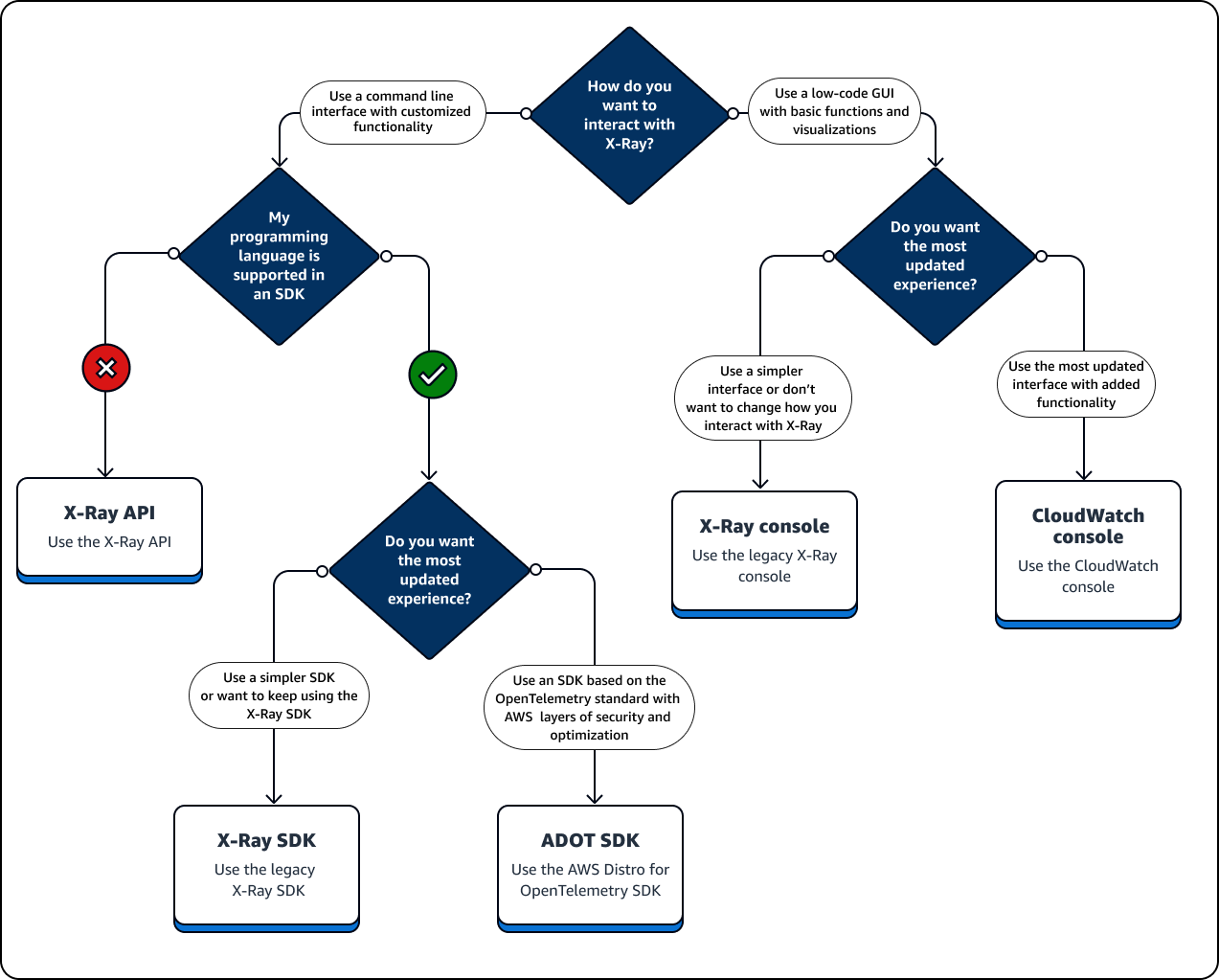
AWS X-Ray 可讓您深入了解應用程式的運作方式,以及與其他 服務和資源的互動方式。在您檢測或設定應用程式之後,X-Ray 會在應用程式提供請求時收集追蹤資料。您可以分析此追蹤資料,以識別效能問題、故障診斷錯誤,以及最佳化您的 資源。本指南說明如何使用下列準則與 X-Ray 互動:

  • AWS 管理主控台 如果您想要快速開始使用,請使用 ,或者可以使用預先建置的視覺化來執行基本任務。

    • 選擇 Amazon CloudWatch 主控台以取得包含所有 X-Ray 主控台功能的最新使用者體驗。

    • 如果您想要更簡單的界面或不想變更與 X-Ray 互動的方式,請使用 X-Ray 主控台。

  • 如果您需要比 更多的自訂追蹤、監控或記錄功能,請使用 開發套件 AWS 管理主控台 。

    • ADOT 如果您想要以開放原始碼 SDK 為基礎,並新增 AWS 安全性和最佳化層的廠商無關 OpenTelemetry SDK,請選擇 SDK。

    • 如果您想要更簡單的 SDK 或不想要更新您的應用程式碼,請選擇 X-Ray 開發套件。

  • 如果 SDK 不支援應用程式的程式設計語言,請使用 X-Ray API 操作。

下圖可協助您選擇如何與 X-Ray 互動:

X-Ray 會顯示應用程式請求的詳細資訊。