View a markdown version of this page

評估邏輯 - Amazon Simple Notification Service

本文為英文版的機器翻譯版本,如內容有任何歧義或不一致之處,概以英文版為準。

評估邏輯

評估時間的目標是決定是否應該允許或拒絕授予的請求。評估邏輯遵循幾個基本規則:

  • 根據預設,所有使用您的資源的請求來自任何人,但是您被拒絕

  • 所有允許覆寫任何預設拒絕

  • 明確拒絕覆寫任何允許

  • 評估政策的順序並不重要

以下流程圖和討論更詳細說明如何做出決定。

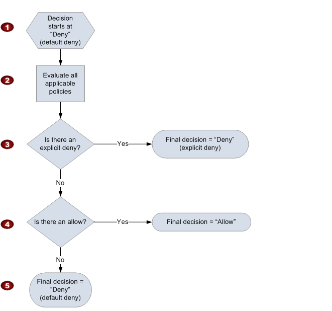
說明 AWS 用來判斷是否應允許或拒絕存取資源的請求的決策程序。它從預設拒絕開始,檢查適用政策中是否有任何明確拒絕,然後尋找任何允許指示,最後,如果找不到允許,則預設會拒絕請求。
1

決定以預設拒絕開始。

2

然後強制執行程式碼會評估所有適用於請求的政策 (根據資源、委託人、動作和條件)。

強制執行程式碼評估政策的順序並不重要。

3

在所有那些政策中,強制執行程式碼會尋找適用於請求的明確拒絕。

如果找到即使一個,強制執行程式碼也會傳回「拒絕」的決定,然後完成程序 (這是明確拒絕;如需詳細資訊,請參閱 明確拒絕)。

4

如果找不到明確拒絕,強制執行程式碼會尋找適用於請求的任何「允許」指示。

如果找到即使一個,強制執行程式碼也會傳回「允許」的決定,然後完成程序 (服務繼續處理請求)。

5

如果找不到允許,則最後決定是「拒絕」(因為沒有明確拒絕或允許,這會被視為預設拒絕 (如需詳細資訊,請參閱 預設拒絕))。

明確拒絕和預設拒絕的相互作用

如果政策不直接套用於請求,其會導致預設拒絕。例如,如果使用者請求使用 Amazon SNS,但主題上的政策 AWS 帳戶 完全不參考使用者的 ,則該政策會導致預設拒絕。

如果未符合陳述式中的條件,政策也會導致預設拒絕。如果符合陳述式中的所有條件,則政策會根據政策中的效用元素的值導致允許或明確拒絕。如果未符合條件,政策不會指定做什麼,所以該狀況下的預設結果是預設拒絕。

例如,假設您想要防止來自南極的請求。您撰寫一個僅允許非來自南極之請求的政策 (稱為政策 A1)。下圖說明該政策。

說明政策 (政策 A1),允許不是來自南極的請求。它顯示請求不得來自南極的條件,以套用「允許」效果;否則,預設動作是拒絕請求。

如果某人從美國傳送請求,便符合條件 (請求不是來自南極)。因此,允許該請求。但是,若某人從南極傳送請求,便不符合條件,於是請求的結果是預設拒絕。

您可以透過重寫政策 (名為政策 A2)(如下圖),將結果轉變為明確拒絕。這時,若請求來自南極,政策明確拒絕該請求。

說明政策 (政策 A2),明確拒絕來自南極的請求。它顯示當滿足條件時 (請求來自南極),政策會產生明確拒絕,這表示在這些情況下請求一律會被拒絕。

若某人從南極傳送請求,便符合條件,於是請求的結果是明確拒絕。

預設拒絕和明確拒絕的區別非常重要,因為允許可以覆寫前者,但不能覆寫後者。例如,假設有另一個政策允許請求在 2010 年 6 月 1 日到達。當此政策結合限制從南極來的存取的政策時,此政策會如何影響整體結果? 我們來比較結合以日期為基礎的政策 (我將其稱為政策 B) 和前述政策 A1 和 A2 時的整體結果。情況 1 結合政策 A1 和政策 B,情況 2 結合政策 A2 和政策 B。下圖和討論顯示當請求在 2010 年 6 月 1 日來自南極時的結果。

比較兩個政策根據請求的原始伺服器 (南極) 和請求日期 (2010 年 6 月 1 日) 限制存取的情況。在案例 1 中,政策的組合會導致預設拒絕被允許覆寫,允許請求。在案例 2 中,一個政策的明確拒絕會覆寫另一個政策的允許,導致請求遭拒。

在情況 1 中,政策 A1 如本節之前所述傳回預設拒絕。政策 B 因為政策 (按照定義) 允許 2010 年 6 月 1 日進來的請求而傳回允許。政策 B 的允許會覆寫政策 A1 的預設拒絕,請求因此而被允許。

在情況 2 中,政策 A2 如本節之前所述傳回明確拒絕。一樣,政策 B 傳回允許。政策 A2 的明確拒絕會覆寫政策 B 的允許,請求因此而被拒絕。