本文為英文版的機器翻譯版本,如內容有任何歧義或不一致之處,概以英文版為準。
了解 IAM Identity Center 登入事件
AWS CloudTrail 會記錄所有 IAM Identity Center 身分來源的成功和失敗登入事件。IAM Identity Center 和 Active Directory (AD Connector 和 AWS Managed Microsoft AD) 來源身分包括每次提示使用者解決特定登入資料挑戰或因素時所擷取的其他登入事件,以及該特定登入資料驗證請求的狀態。只有在使用者完成所有必要的登入資料挑戰後,才會登入使用者,這將導致記錄UserAuthentication事件。
下表擷取每個 IAM Identity Center 登入 CloudTrail 事件名稱、其目的和對不同身分來源的適用性。
| 事件名稱 | 事件目的 | 身分來源適用性 |
|---|---|---|
CredentialChallenge |
用來通知 IAM Identity Center 已請求使用者解決特定登入資料挑戰CredentialType,並指定必要的 (例如 PASSWORD 或 TOTP)。 |
原生 IAM Identity Center 使用者、AD Connector 和 AWS Managed Microsoft AD |
CredentialVerification |
用來通知使用者已嘗試解決特定CredentialChallenge請求,並指定該登入資料是否成功或失敗。 |
原生 IAM Identity Center 使用者、AD Connector 和 AWS Managed Microsoft AD |
UserAuthentication |
用來通知使用者遭挑戰的所有身分驗證要求都已成功完成,而且使用者已成功登入。使用者若未成功完成所需的登入資料挑戰,將不會記錄任何UserAuthentication事件。 |
所有身分來源 |
下表擷取特定登入 CloudTrail 事件中包含的其他實用事件資料欄位。
| 欄位 | 事件目的 | 登入事件適用性 | 範例值 |
|---|---|---|---|
AuthWorkflowID |
用來關聯在整個登入序列中發出的所有事件。對於每個使用者登入,IAM Identity Center 可能會發出多個事件。 | CredentialChallenge, CredentialVerification,
UserAuthentication |
"AuthWorkflowID": "9de74b32-8362-4a01-a524-de21df59fd83" |
CredentialType |
用來指定受到挑戰的登入資料或因素。 UserAuthentication事件將包含跨使用者登入序列成功驗證的所有CredentialType值。 |
CredentialChallenge, CredentialVerification,
UserAuthentication |
CredentialType": "PASSWORD" 或 "CredentialType": "PASSWORD,TOTP" (可能的值包括:PASSWORD、TOTP、WEBAUTHN、EXTERNAL_IDP、RESYNC_TOTP、EMAIL_OTP) |
DeviceEnrollmentRequired |
用來指定使用者在登入期間需要註冊 MFA 裝置,且使用者已成功完成該請求。 | UserAuthentication |
"DeviceEnrollmentRequired": "true" |
LoginTo |
用來指定成功登入序列之後的重新導向位置。 | UserAuthentication |
"LoginTo": "https://mydirectory.awsapps.com/start/...." |
IAM Identity Center 登入流程中的 CloudTrail 事件
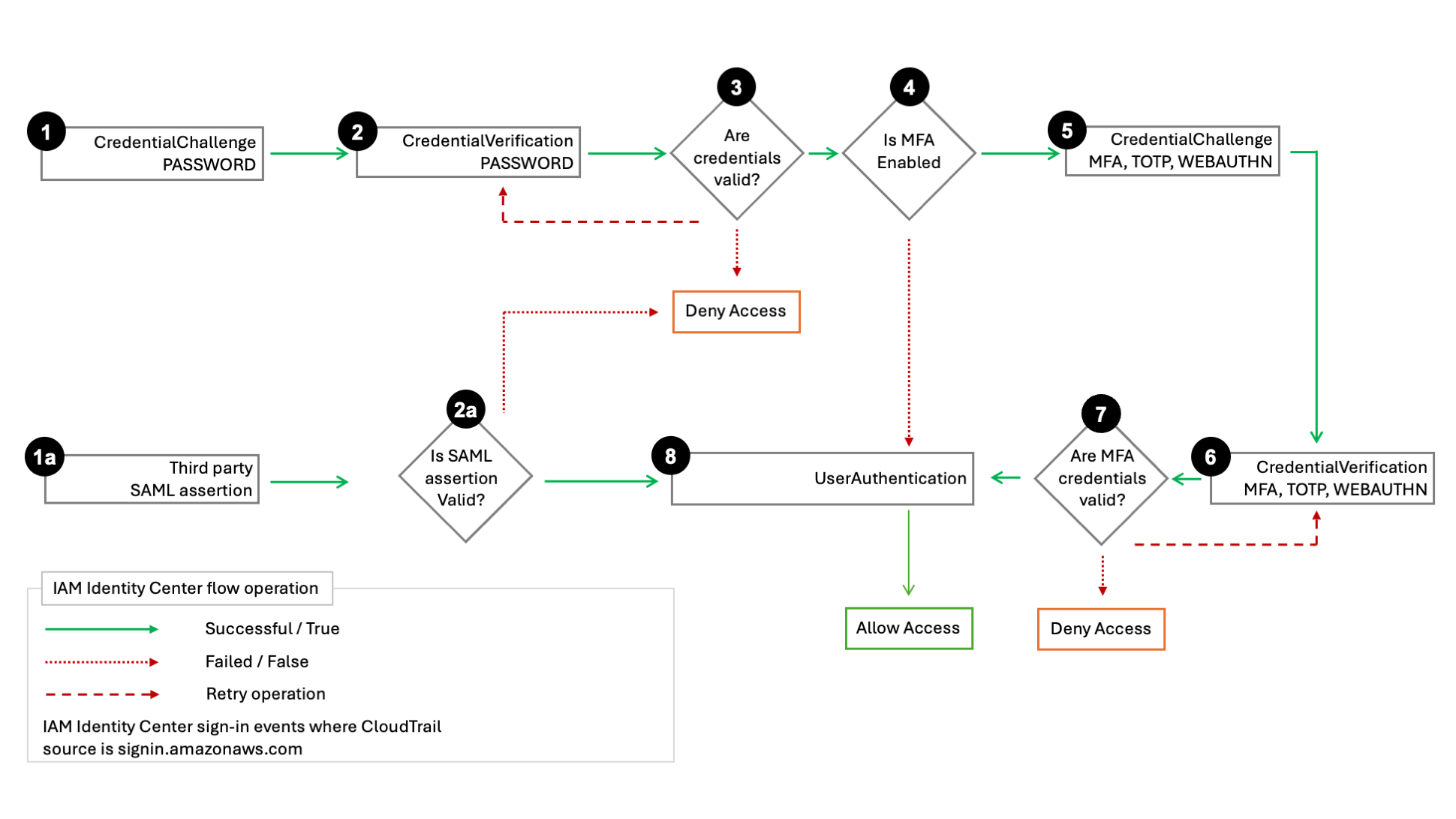
下圖說明登入流程和登入發出的 CloudTrail 事件。
圖表顯示密碼登入流程和聯合登入流程。
密碼登入流程由步驟 1–8 組成,示範使用者名稱和密碼登入程序期間的步驟。IAM Identity Center userIdentity.additionalEventData.CredentialType設定為 "PASSWORD",IAM Identity Center 會經歷登入資料挑戰回應週期,並視需要重試。
步驟數目取決於登入類型和是否存在多重要素驗證 (MFA)。初始程序會產生三或五個 CloudTrail UserAuthentication 事件,並結束序列以成功進行身分驗證。密碼身分驗證嘗試不成功會導致額外的 CloudTrail 事件,因為 IAM Identity Center CredentialChallenge會針對一般或啟用 MFA 身分驗證重新發出。
密碼登入流程也涵蓋使用 CreateUser API 呼叫新建立的 IAM Identity Center 使用者使用一次性密碼 (OTP) 登入的情況。在此案例中,登入資料類型為「EMAIL_OTP」。
聯合登入流程由步驟 1a、2a 和 8 組成,示範聯合身分驗證程序期間的主要步驟,其中 SAML 聲明由身分提供者提供、由 IAM Identity Center 驗證,如果成功,則會導致 UserAuthentication。IAM Identity Center 不會在步驟 3 – 7 中叫用內部 MFA 身分驗證序列,因為外部聯合身分提供者負責所有使用者憑證驗證。