View a markdown version of this page

為 Amazon SES 傳送授權設定身分擁有者通知 - Amazon Simple Email Service

本文為英文版的機器翻譯版本,如內容有任何歧義或不一致之處,概以英文版為準。

為 Amazon SES 傳送授權設定身分擁有者通知

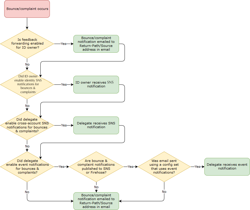
若您授權委派寄件者代表您傳送電子郵件,Amazon SES 會將那些電子郵件產生的所有退信或投訴計入委派寄件者的退信和投訴限制,而非您的限制。但是,若您的 IP 地址因為委派寄件者傳送的訊息而遭列於第三方防垃圾郵件 DNS 黑名單 (DNSBL) 上,您身分的評價便可能會因此受到損害。因此,若您是身分擁有者,建議您為您的所有身分設定電子郵件回饋轉送,包括您已授權用於委派傳送的身分。如需詳細資訊,請參閱透過電子郵件接收 Amazon SES 通知

委派寄件者可以且必須針對您授權他們使用的身分,設定自己的退信和投訴通知。他們可以設定事件發佈至 ,將退信和投訴事件發佈至 Amazon SNS 主題或 Firehose 串流。

若身分擁有者或委派寄件者都沒有針對退信和投訴事件設定傳送通知的方法,或是寄件者並未套用使用事件發佈規則的組態集,則 Amazon SES 會自動透過電子郵件將事件通知傳送到電子郵件傳回路徑中的地址 (或是若沒有指定傳回路徑地址,則為來源欄位中的地址),即使您停用電子郵件回饋轉送也一樣。下圖說明此程序。

Flowchart showing notification paths for bounce/complaint events based on various settings.