了解 AWS 私有 CA CA 狀態 - AWS 私有憑證授權單位

本文為英文版的機器翻譯版本,如內容有任何歧義或不一致之處,概以英文版為準。

了解 AWS 私有 CA CA 狀態

由使用者動作或在某些情況下來自服務動作 AWS 私有 CA 的結果所管理的 CA 狀態。例如,CA 狀態會在到期時變更。CA 管理員可使用的狀態選項會因 CA 目前的狀態而有所不同。

AWS 私有 CA 可以報告下列狀態值。資料表顯示每個狀態中可用的 CA 功能。

注意

對於 DELETED和 以外的所有狀態值FAILED,您需要支付 CA 的費用。

狀態 發行憑證 使用 OCSP 驗證憑證 產生 CRLs 產生稽核 您可以更新 CA 憑證 憑證可以撤銷 您需支付 CA 的費用
CREATING – 正在建立 CA。

PENDING_CERTIFICATE – 已建立 CA,且需要憑證才能運作。*

ACTIVE
DISABLED – 您已手動停用 CA。
EXPIRED – CA 憑證已過期。**
FAILED CreateCertificateAuthority 動作失敗。這可能是因為網路中斷、後端 AWS 故障或其他錯誤而發生。失敗的 CA 無法復原。請刪除 CA 並建立新的 CA。
DELETED 您的 CA 處於還原期間,長度可以是 7-30 天。在此期間之後,CA 將會永久刪除。
  • 如果您對狀態為 DELETED 且憑證已過期的 CA 呼叫 RestoreCertificateAuthority API,則 CA 將會設為 EXPIRED

  • 如需刪除 CA 的詳細資訊,請參閱 刪除您的私有 CA

若要完成啟用,您需要產生 CSR、從 CA 取得已簽署的 CA 憑證,以及將憑證匯入 AWS 私有 CA。CSR 可以提交至新的 CA (用於自我簽署),或提交至內部部署根 CA 或次級 CA。如需詳細資訊,請參閱安裝 CA 憑證

您無法直接變更已過期 CA 的狀態。如果您匯入 CA 的新憑證, 會將狀態 AWS 私有 CA 重設為 ,ACTIVE除非在憑證過期DISABLED之前將其設定為 。

過期 CA 憑證的其他考量事項:

  • CA 憑證不會自動續約。如需透過 自動續約的詳細資訊 AWS Certificate Manager,請參閱 將憑證續約許可指派給 ACM

  • 如果您嘗試使用過期的 CA 發行新憑證,則 IssueCertificate API 會傳回 InvalidStateException。過期的根 CA 必須先自我簽署新的根 CA 憑證,才能發行新的次級憑證。

  • 如果 CA 憑證已過期,The ListCertificateAuthoritiesDescribeCertificateAuthority API 便會傳回 EXPIRED 狀態,無論 CA 狀態是設為 ACTIVE 或是 DISABLED。但是,如果過期的 CA 已設為 DELETED,則狀態會傳回 DELETED

  • UpdateCertificateAuthority API 無法更新已過期 CA 的狀態。

  • RevokeCertificate API 無法用來撤銷任何過期的憑證,包括 CA 憑證。

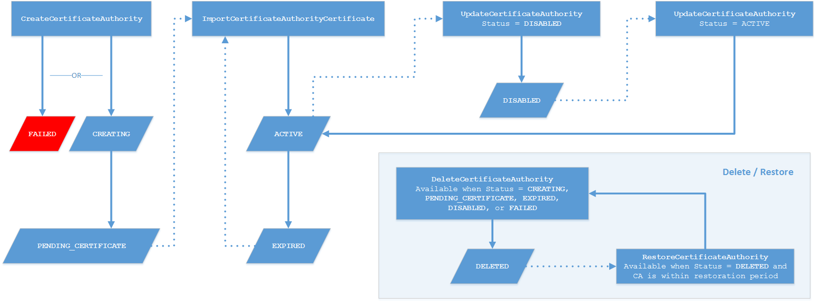
CA 狀態與 CA 生命週期之間的關係

下圖會將 CA 的生命週期做為 CA 狀態與管理動作的互動顯示。

CA 管理動作和狀態的互動。
圖表索引鍵
Blue fabric swatch with a repeating pattern of white polka dots.

管理動作

Blue parallelogram shape with angled sides and sharp corners.
CA 狀態
Blue arrow pointing to the right, indicating direction or progression.

動作會導致狀態變更

Blue arrow pointing right, composed of five dots increasing in size from left to right.

新狀態會啟用新動作

在圖表頂端,管理動作會透過 AWS 私有 CA 主控台、CLI 或 API 套用。這些動作會帶領 CA 經歷建立、啟用、過期和續約。CA 狀態會在回應中變更為手動動作或自動更新 (以實線顯示)。在大多數的情況下,新的狀態會產生可讓 CA 管理員套用的新可能動作 (以虛線顯示)。右下方的內凹顯示可能的狀態值,允許刪除和還原動作。

主題