View a markdown version of this page

了解 MediaTailor 頻道組件 CDN 架構 - AWS Elemental MediaTailor

本文為英文版的機器翻譯版本,如內容有任何歧義或不一致之處,概以英文版為準。

了解 MediaTailor 頻道組件 CDN 架構

AWS Elemental MediaTailor 頻道組件與內容交付網路 (CDNs整合,以改善效能和全球覆蓋範圍來交付線性串流頻道。建議的架構會在檢視器和頻道組件之間放置 CDN,而頻道組件會直接從原始伺服器存取內容。本主題說明核心架構元件,以及它們如何協同運作來交付您的內容。

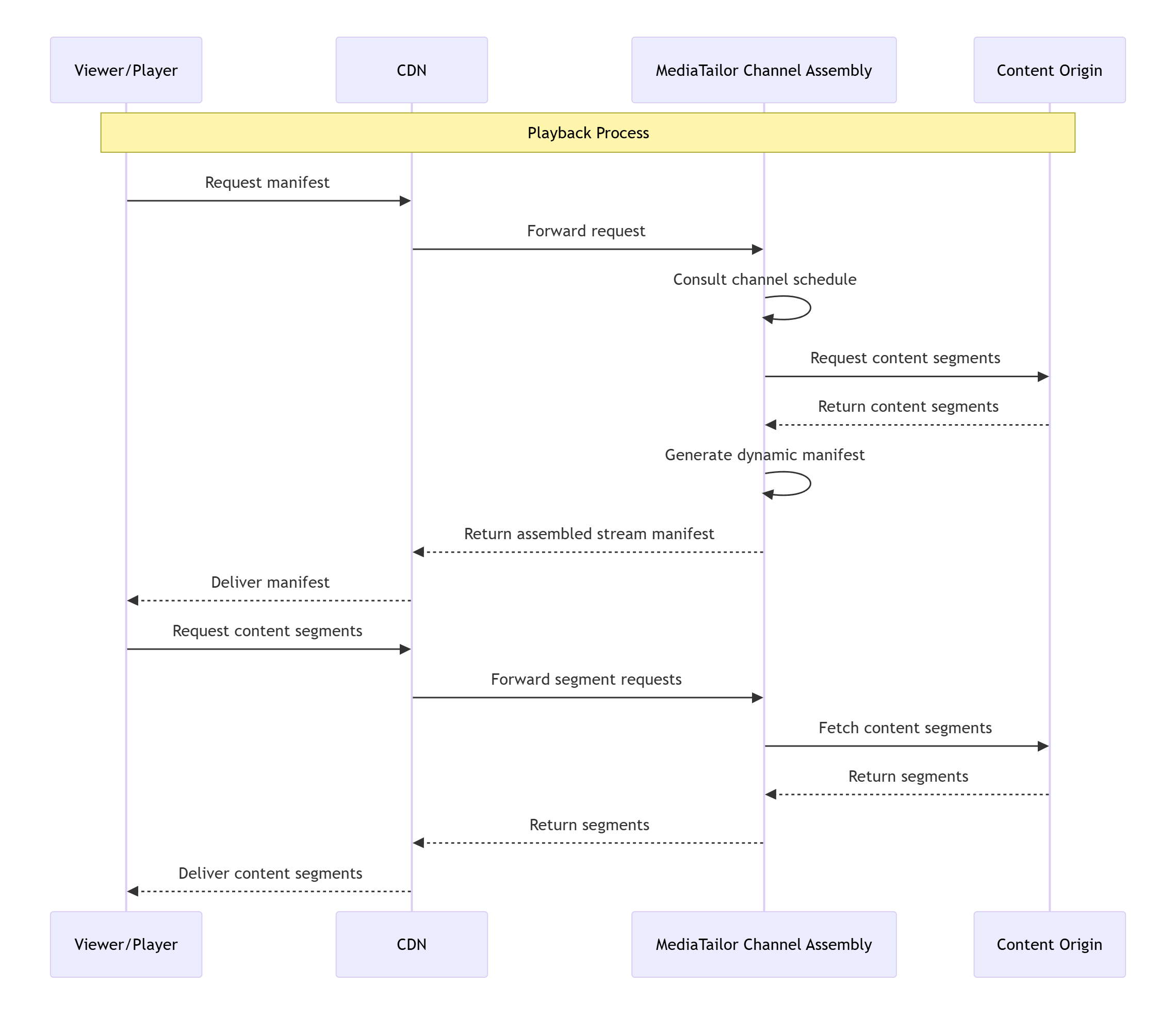
  1. 瀏覽者從 CDN 請求資訊清單

  2. CDN 轉送請求到頻道組件

  3. 頻道組件會從 VOD 來源組合資訊清單

  4. 頻道組件會將資訊清單傳回 CDN,而 CDN 會將資訊清單轉送給瀏覽者

  5. 瀏覽者透過 CDN 請求客群

  6. CDN 會將區段請求路由至適當的原始伺服器

此架構可確保最佳效能,同時維持使用 CDN 的安全性和彈性優勢。

顯示用戶端播放器和 MediaTailor 頻道組件之間 CDN 的圖表

頻道組件的 CDN 術語

了解這些關鍵術語可協助您實作和疑難排解頻道組件 CDN 整合:

原始伺服器 CDN 和邊緣 CDN

原始伺服器 CDN:位於 MediaTailor 與您的內容原始伺服器之間的 CDN。它會快取內容區段,以減少原始伺服器的負載。在多 CDN 架構中,這是與原始伺服器直接連接的第一個 CDN 層。

Edge CDN:位於檢視器和 MediaTailor 之間的 CDN。它提供個人化的資訊清單和內容給瀏覽者。在多 CDN 架構中,這是直接與檢視器互動的最外層 CDN 層。

CDN 組態術語

快取行為:決定 CDN 如何處理不同類型請求的規則,包括快取持續時間和原始路由。

TTL (存留時間):內容在需要從原始伺服器重新整理之前,在 CDN 快取中保持有效的持續時間。如需詳細的 TTL 建議,請參閱 CDN 和 MediaTailor 整合的快取最佳化

快取金鑰:CDN 用來存放和擷取快取內容的唯一識別符,通常包括 URL 路徑、查詢參數和標頭。

原始伺服器防護:CDN 節點和原始伺服器之間的中繼快取層,可減少對原始伺服器的請求數量。

請求摺疊:CDN 功能,可將相同內容的多個同時請求合併為單一原始伺服器請求。

MediaTailor 特定 CDN 術語

CDN 內容區段字首:MediaTailor 在資訊清單中為內容區段產生 URLs 時所使用的 CDN 網域名稱。

CDN 廣告區段字首:MediaTailor 在資訊清單中為廣告區段產生 URLs 時所使用的 CDN 網域名稱。

如需使用 MediaTailor 進行 CDN 組態的詳細資訊,請參閱 設定 CDN 整合