View a markdown version of this page

了解 RFC 狀態碼 - AMS 進階使用者指南

本文為英文版的機器翻譯版本,如內容有任何歧義或不一致之處,概以英文版為準。

了解 RFC 狀態碼

RFC 狀態碼可協助您追蹤請求。您可以在 CLI 輸出中的 RFC 執行期間觀察這些狀態碼,或在主控台中重新整理 RFC 清單頁面。

您也可以在 RFC 的詳細資訊頁面上查看 RFC 的代碼,這可能如下所示:

RFC 狀態碼。

您可能會在清單中看到您未提交的 RFC。當 AMS 運算子使用僅限內部的 CT 時,他們會在 RFC 中提交它,並顯示在 RFC 清單中。如需詳細資訊,請參閱僅限內部的變更類型

重要

您可以請求 RFC 狀態變更的通知。如需詳細資訊,請參閱 RFC 狀態變更通知

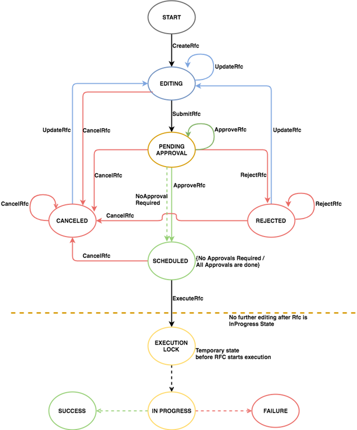
RFC 狀態碼
成功 失敗

編輯:RFC 已建立但未提交

PendingApproval / Submitted:已提交 RFC,系統正在判斷是否需要核准,並視需要取得該核准

AWS 核准/客戶核准:RFC 已核准。自動化 RFCs 由 AWS 核准,手動 RFCs 由 Operators 核准,有時由客戶核准

已排程:RFC 已通過語法和需求檢查,並排定執行

InProgress:RFC 正在執行中,請注意,佈建多個資源或具有長時間執行 UserData RFCs 需要更長的時間才能執行

已執行:已執行 RFC

成功/成功:RFC 已成功完成

拒絕:RFCs通常會因為驗證失敗而遭到拒絕;例如,指定了無法使用的資源,即子網路

已取消:RFCs通常會因為在設定的開始時間之前未通過驗證而取消

失敗:RFC 失敗;如需失敗原因,請參閱輸出中的 StatusReason,AMS 操作會自動建立故障票證並視需要與您通訊

注意

取消或拒絕RFCs 可以使用 UpdateRfc 重新提交;另請參閱 更新 RFCs

如果 RFC 通過所有必要條件 (例如,指定所有必要參數),狀態會變更為 PendingApproval(即使自動化 CTs 也需要核准,如果語法和參數檢查通過,也會自動發生)。如果未通過,狀態會變更為 RejectedStatusReason 提供有關拒絕的資訊; ExecutionOutput 欄位提供有關核准和完成的資訊。錯誤代碼包括:

  • InvalidRfcStateException:RFC 處於不允許呼叫操作的狀態。例如,如果 RFC 已移至提交狀態,就無法再修改。

  • InvalidRfcScheduleException:已違反 StartTime、EndTime 或 TimeoutInMinutes 參數。

  • InternalServerError:系統發生問題。

  • InvalidArgumentException:未正確指定參數;例如,使用無法接受的值。

  • ResourceNotFoundException:找不到堆疊 ID 等值。

如果排定的請求開始和結束時間 (也稱為變更執行時段) 在核准變更之前發生,RFC 狀態會變更為 Canceled。如果變更獲得核准,RFC 狀態會變更為 Scheduled。ASAP RFCs 的變更執行時段是提交的時間加上 CT ExpectedExecutionDuration的值。

在變更執行時段到達前的任何時候,都可以修改或取消排定的變更 (在 CLI RequestedStartTime中使用 提交)。如果已修改排程變更,則必須重新提交。

當變更開始時間到達 (排程或 ASAP) 且核准完成後,狀態會變更為 InProgress且無法進行任何修改。如果在指定的變更執行時段內完成變更,狀態會變更為 Success。如果變更的任何部分失敗,或在變更執行時段結束時變更仍在進行中,狀態會變更為 Failure

注意

InProgressSuccessFailure變更狀態期間,無法修改或取消 RFC。

下圖說明從 CreateRFC 呼叫到解析的 RFC 狀態。

從 CreateRFC 呼叫到解析的 RFC 狀態。