將您的應用程式升級至新的 Apache Flink 版本 - Managed Service for Apache Flink

Amazon Managed Service for Apache Flink (Amazon MSF) 先前稱為 Amazon Kinesis Data Analytics for Apache Flink。

本文為英文版的機器翻譯版本,如內容有任何歧義或不一致之處,概以英文版為準。

將您的應用程式升級至新的 Apache Flink 版本

您可以使用 UpdateApplication 動作來升級 Flink 應用程式。

您可以透過多種方式呼叫 UpdateApplication API:

  • 在 上使用現有的組態工作流程 AWS 管理主控台。

    • 前往 上的應用程式頁面 AWS 管理主控台。

    • 選擇設定

    • 選取您要從中開始的新執行時間和快照,也稱為還原組態。使用最新的設定做為還原組態,從最新的快照啟動應用程式。指向 Amazon S3 上新升級的應用程式 JAR/zip。

  • 使用 AWS CLI update-application 動作。

  • Use CloudFormation (CFN)。

    • 更新 RuntimeEnvironment 欄位。先前, CloudFormation 刪除應用程式並建立新的應用程式,導致您的快照和其他應用程式歷史記錄遺失。現在會 CloudFormation 更新您的 RuntimeEnvironment,而不會刪除您的應用程式。

  • 使用 AWS SDK。

    • 如需您選擇的程式設計語言,請參閱 SDK 文件。請參閱 UpdateApplication

您可以在應用程式處於 RUNNING 狀態或應用程式處於停止READY狀態時執行升級。Amazon Managed Service for Apache Flink 會驗證原始執行時間版本與目標執行時間版本之間的相容性。當您在 RUNNING 狀態執行 UpdateApplication 時,或在READY處於 狀態時升級時,會在下一個 StartApplication 執行此相容性檢查。

下列範例顯示使用 將RUNNING狀態為 的應用程式升級至美國東部 (維吉尼亞北部) 的 UpgradeTest Flink 1.18, AWS CLI 並從最新的快照啟動升級的應用程式。

aws --region us-east-1 kinesisanalyticsv2 update-application \ --application-name UpgradeTest --runtime-environment-update "FLINK-1_18" \ --application-configuration-update '{"ApplicationCodeConfigurationUpdate": '\ '{"CodeContentUpdate": {"S3ContentLocationUpdate": '\ '{"FileKeyUpdate": "flink_1_18_app.jar"}}}}' \ --run-configuration-update '{"ApplicationRestoreConfiguration": '\ '{"ApplicationRestoreType": "RESTORE_FROM_LATEST_SNAPSHOT"}}' \ --current-application-version-id ${current_application_version}
  • 如果您啟用服務快照,並想要從最新的快照繼續應用程式,Amazon Managed Service for Apache Flink 會驗證目前RUNNING應用程式的執行時間是否與所選目標執行時間相容。

  • 如果您已指定要繼續目標執行期的快照,Amazon Managed Service for Apache Flink 會驗證目標執行期是否與指定的快照相容。如果相容性檢查失敗,您的更新請求會遭到拒絕,而且您的應用程式在 RUNNING 狀態中保持不變。

  • 如果您選擇在沒有快照的情況下啟動應用程式,Amazon Managed Service for Apache Flink 不會執行任何相容性檢查。

  • 如果您升級的應用程式失敗或卡在傳輸UPDATING狀態,請依照 復原應用程式升級一節中的指示返回運作狀態。

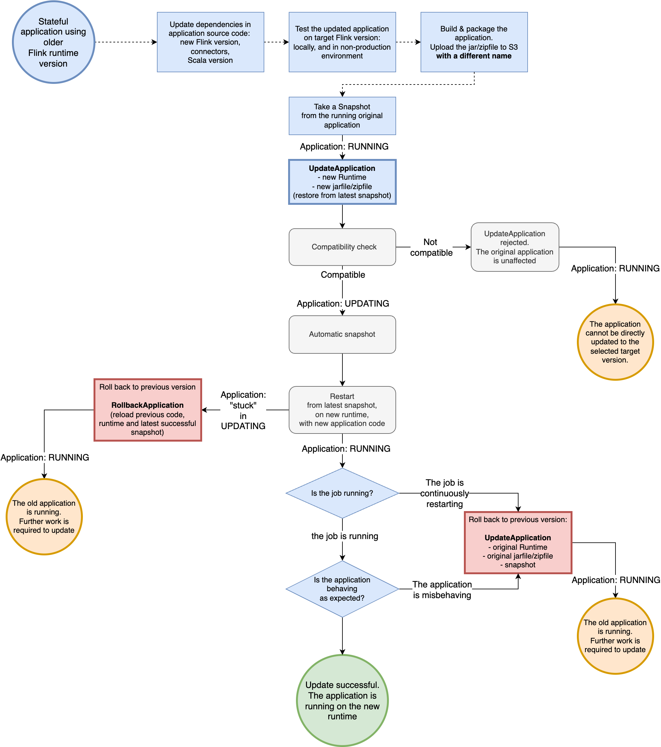
執行狀態應用程式的處理流程

下圖代表在執行時升級應用程式的建議工作流程。我們假設應用程式具有狀態,且您已啟用快照。對於此工作流程,更新時,您可以從 Amazon Managed Service for Apache Flink 在更新之前自動拍攝的最新快照還原應用程式。

下列範例顯示使用 將READY狀態為 的應用程式升級至美國東部 (維吉尼亞北部) 的 UpgradeTest Flink 1.18 AWS CLI。因為應用程式未執行,所以沒有指定的快照可啟動應用程式。您可以在發出啟動應用程式請求時指定快照。

aws --region us-east-1 kinesisanalyticsv2 update-application \ --application-name UpgradeTest --runtime-environment-update "FLINK-1_18" \ --application-configuration-update '{"ApplicationCodeConfigurationUpdate": '\ '{"CodeContentUpdate": {"S3ContentLocationUpdate": '\ '{"FileKeyUpdate": "flink_1_18_app.jar"}}}}' \ --current-application-version-id ${current_application_version}
  • 您可以將處於 READY 狀態的應用程式執行時間更新為任何 Flink 版本。在您啟動應用程式之前,Amazon Managed Service for Apache Flink 不會執行任何檢查。

  • Amazon Managed Service for Apache Flink 只會針對您選擇啟動應用程式的快照執行相容性檢查。這些是遵循 Flink 相容性資料表的基本相容性檢查。他們只會檢查拍攝快照的 Flink 版本,以及您要鎖定的 Flink 版本。如果所選快照的 Flink 執行時間與應用程式的新執行時間不相容,則啟動請求可能會被拒絕。

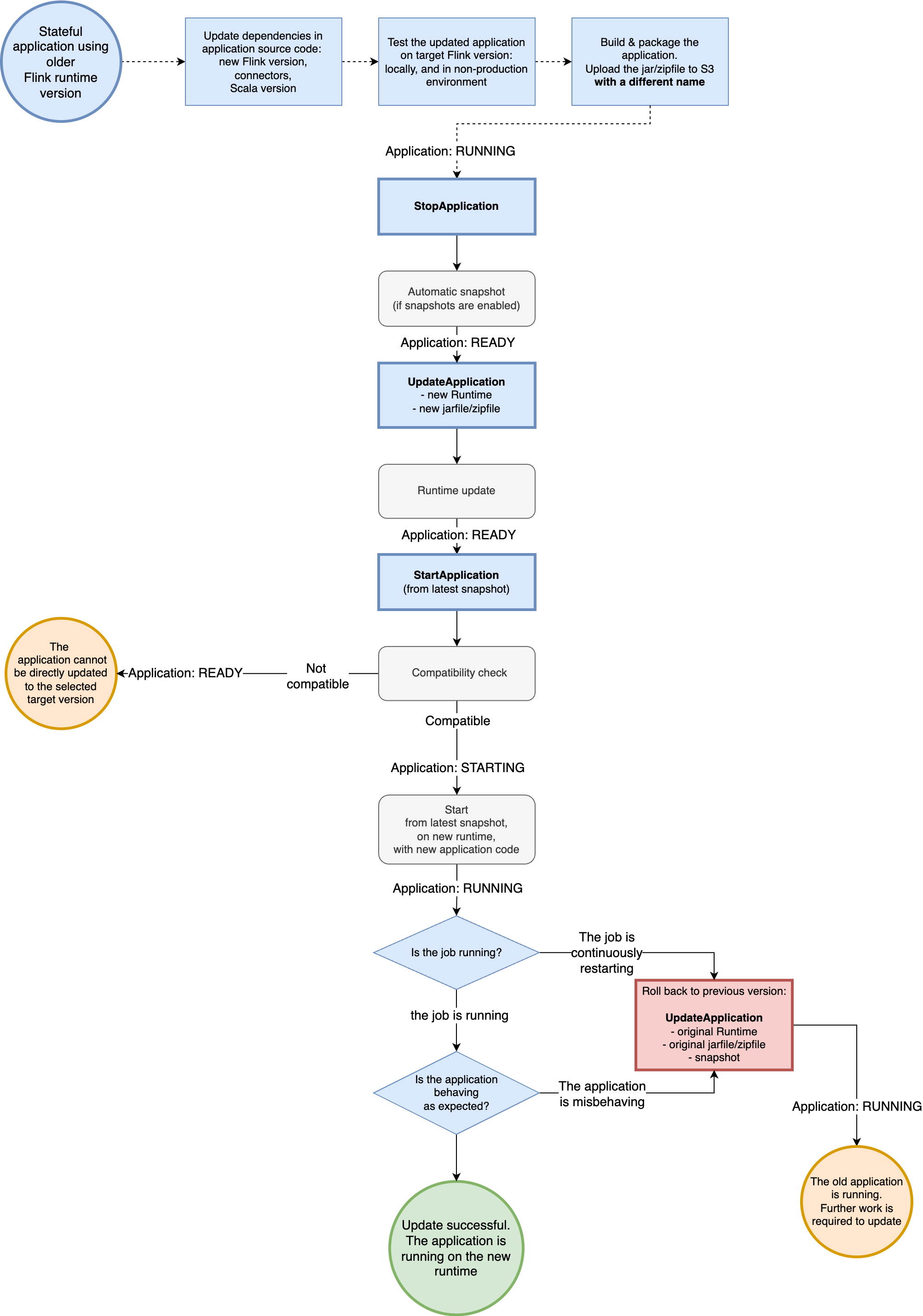
就緒狀態應用程式的處理流程

下圖代表在就緒狀態時升級應用程式的建議工作流程。我們假設應用程式具有狀態,且您已啟用快照。對於此工作流程,更新時,您可以從 Amazon Managed Service for Apache Flink 在停止應用程式時自動拍攝的最新快照還原應用程式。