View a markdown version of this page

API Gateway 資源政策如何影響授權工作流程 - Amazon API Gateway

本文為英文版的機器翻譯版本,如內容有任何歧義或不一致之處,概以英文版為準。

API Gateway 資源政策如何影響授權工作流程

API Gateway 評估連接到您 API 的資源政策時,其結果會受到您為 API 定義的身分驗證類型所影響,如下節流程圖所示。

僅限 API Gateway 資源政策

在此工作流程中,API Gateway 資源政策連接到 API,但未替 API 定義身分驗證類型。評估政策涉及根據呼叫者的傳入條件來尋求明確允許。隱含拒絕或任何明確拒絕會導致拒絕呼叫者。

僅限資源政策的授權流程。

以下是這種資源政策的範例。

JSON
{ "Version":"2012-10-17", "Statement": [ { "Effect": "Allow", "Principal": "*", "Action": "execute-api:Invoke", "Resource": "arn:aws:execute-api:us-east-1:111111111111:api-id/", "Condition": { "IpAddress": { "aws:SourceIp": ["192.0.2.0/24", "198.51.100.0/24" ] } } } ] }

Lambda 授權方和資源政策

在此工作流程中,除了資源政策,也為 API 設定 Lambda 授權方。資源政策將以兩個階段評估。在呼叫 Lambda 授權方之前,API Gateway 會先評估政策並檢查是否有任何明確的拒絕。若有找到,會立即拒絕呼叫者存取。否則,會呼叫 Lambda 授權方,而它將會傳回政策文件,並與資源政策一起評估。如果您的授權方使用快取,API Gateway 可能會傳回快取的政策文件。結果會根據表 A 來判斷。

以下資源政策範例僅允許來自 VPC 端點 ID 為 vpce-1a2b3c4d 之 VPC 端點的呼叫。在預先授權評估期間,只會允許範例中來自以下指定之 VPC 端點的呼叫前進並評估 Lambda 授權方。所有剩餘的呼叫都會遭到封鎖。如果您針對私有 API 使用自訂網域名稱,則此授權工作流程相同。

資源政策和 Lambda 授權方的授權流程。
JSON
{ "Version":"2012-10-17", "Statement": [ { "Effect": "Deny", "Principal": "*", "Action": "execute-api:Invoke", "Resource": [ "arn:aws:execute-api:us-east-1:111111111111:api-id/" ], "Condition" : { "StringNotEquals": { "aws:SourceVpce": "vpce-1a2b3c4d" } } } ] }

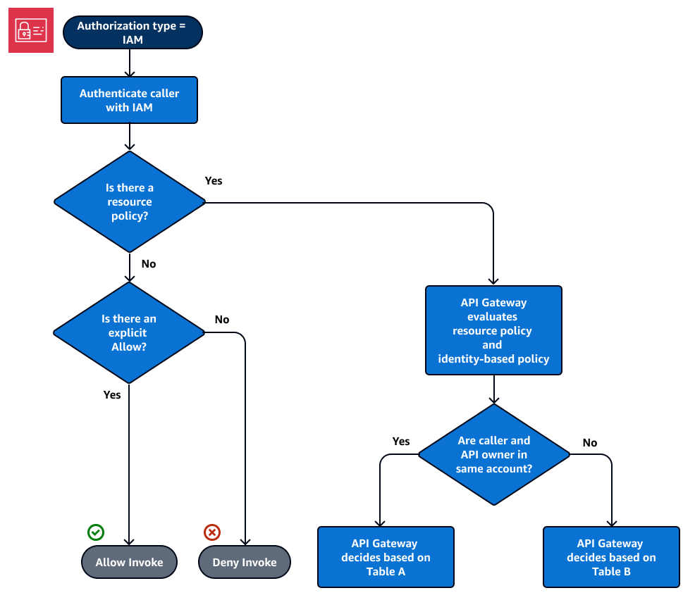
IAM 身分驗證和資源政策

在此工作流程中,除了資源政策外,您也會為 API 設定 IAM 身分驗證。在您使用 IAM 服務對使用者進行身份驗證後,API 會評估連接到使用者的政策和資源政策。結果會根據發起人是位於 AWS 帳戶與 API 擁有者相同的 AWS 帳戶 還是單獨的 而有所不同。

如果發起人和 API 擁有者來自不同的帳戶,IAM 政策和資源政策都需明確允許發起人繼續。如需更多詳細資訊,請參閱表 B

然而,如果發起人和 API 擁有者位於相同的 AWS 帳戶,則 IAM 使用者政策或資源政策必須明確允許發起人繼續。如需更多詳細資訊,請參閱表 A

資源政策和 IAM 驗證的授權流程。

以下是跨帳戶資源政策的範例。假設 IAM 政策包含允許效果,則該資源政策僅允許來自 VPC ID 為 vpc-2f09a348 的 VPC 的呼叫。如需更多詳細資訊,請參閱表 B

JSON
{ "Version":"2012-10-17", "Statement": [ { "Effect": "Allow", "Principal": "*", "Action": "execute-api:Invoke", "Resource": [ "arn:aws:execute-api:us-east-1:111111111111:api-id/" ], "Condition" : { "StringEquals": { "aws:SourceVpc": "vpc-2f09a348" } } } ] }

Amazon Cognito 身分驗證和資源政策

在此工作流程中,除了資源政策之外,還會為 API 設定 Amazon Cognito 使用者集區。API Gateway 會先嘗試透過 Amazon Cognito 驗證發起人。這通常會透過發起人提供的 JWT 字符來執行。如果身分驗證成功,則會獨立評估資源政策,並需要明確允許。拒絕或既不允許也不拒絕會產生拒絕。以下是可搭配 Amazon Cognito 使用者集區使用的資源政策範例。

資源政策和 Amazon Cognito 授權方的授權流程。

以下是僅允許來自指定來源 IP 之呼叫的資源政策範例,其中假設 Amazon Cognito 身分驗證字符包含 Allow (允許)。如需更多詳細資訊,請參閱表 B

JSON
{ "Version":"2012-10-17", "Statement": [ { "Effect": "Allow", "Principal": "*", "Action": "execute-api:Invoke", "Resource": "arn:aws:execute-api:us-east-1:111111111111:api-id/", "Condition": { "IpAddress": { "aws:SourceIp": ["192.0.2.0/24", "198.51.100.0/24" ] } } } ] }

政策評估結果表

表 A 列出對 API Gateway API 的存取是由 IAM 政策或 Lambda 授權方以及 API Gateway 資源政策控制 (這兩者位於相同的 AWS 帳戶中) 時,所產生的行為。

IAM 政策 (或 Lambda 授權方)

API Gateway 資源政策

產生行為

Allow Allow Allow
Allow 不允許也不拒絕 Allow
Allow 拒絕 明確拒絕
不允許也不拒絕 Allow Allow
不允許也不拒絕 不允許也不拒絕 隱含拒絕
不允許也不拒絕 拒絕 明確拒絕
拒絕 Allow 明確拒絕
拒絕 不允許也不拒絕 明確拒絕
拒絕 拒絕 明確拒絕

表 B 列出 API Gateway API 的存取是由 IAM 政策或 Amazon Cognito 使用者集區授權方和 API Gateway 資源政策控制時所產生的行為,這些政策位於不同位置 AWS 帳戶。如果其中一個無訊息 (不允許也不拒絕),則會拒絕跨帳戶存取。這是因為跨帳戶存取權需要資源政策和 IAM 政策或 Amazon Cognito 使用者集區授權方明確授與存取權。

IAM 政策 (或 Amazon Cognito 使用者集區授權方)

API Gateway 資源政策

產生行為

Allow Allow Allow
Allow 不允許也不拒絕 隱含拒絕
Allow 拒絕 明確拒絕
不允許也不拒絕 Allow 隱含拒絕
不允許也不拒絕 不允許也不拒絕 隱含拒絕
不允許也不拒絕 拒絕 明確拒絕
拒絕 Allow 明確拒絕
拒絕 不允許也不拒絕 明確拒絕
拒絕 拒絕 明確拒絕