本文為英文版的機器翻譯版本,如內容有任何歧義或不一致之處,概以英文版為準。
Spot 請求的狀態變更
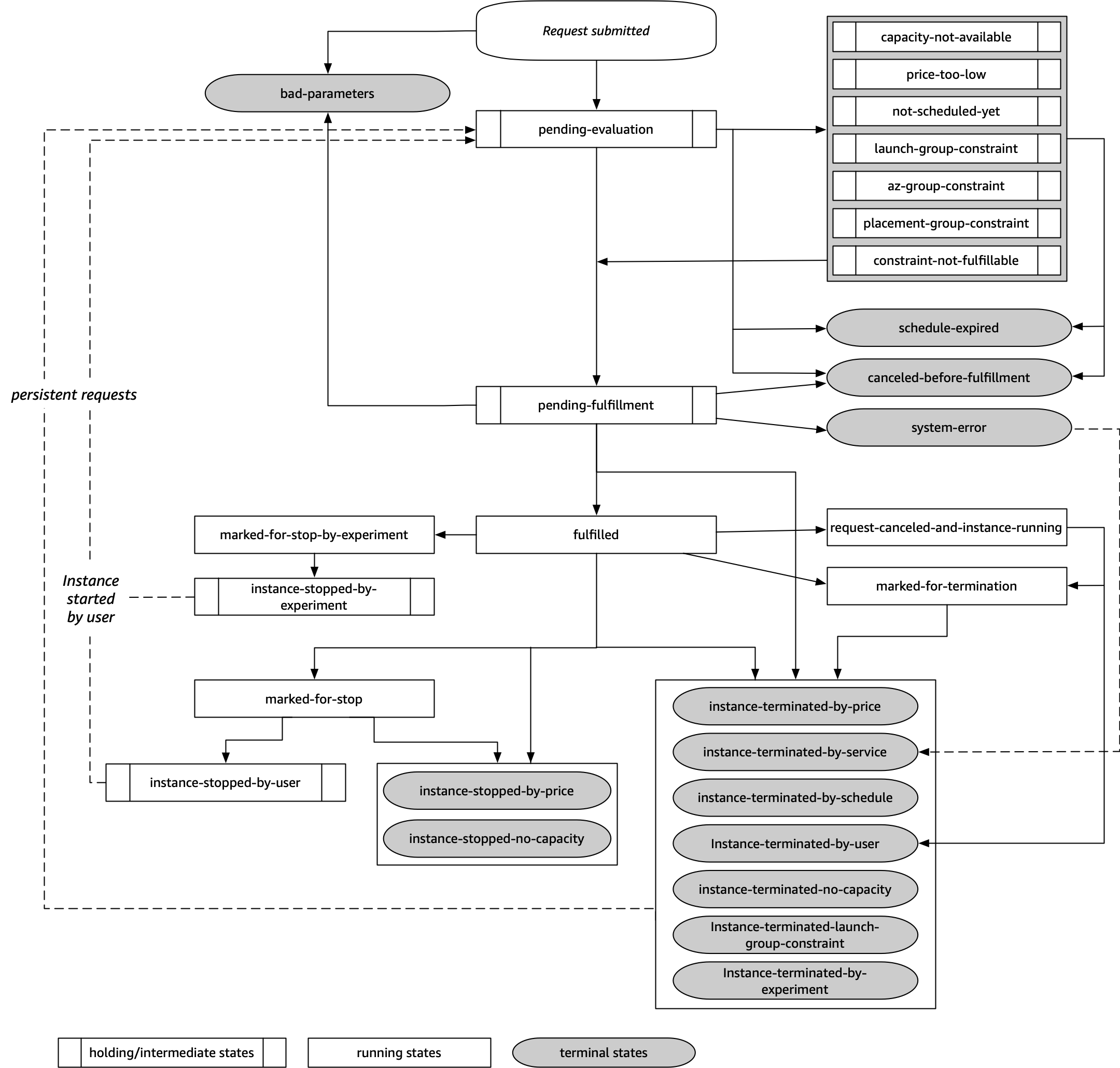
下圖顯示 Spot 請求在整個生命週期的期間中可遵循的路徑 (從提交到終止)。每個步驟皆以節點表示,而每個節點的狀態碼則描述了 Spot 請求和 Spot 執行個體的狀態。
等待評估
除非有一個或多個請求參數無效 (pending-evaluation),否則當您建立 Spot 執行個體請求後,它就會立即進入 bad-parameters 狀態。
| 狀態碼 | 請求狀態 | 執行個體狀態 |
|---|---|---|
pending-evaluation |
open |
不適用 |
bad-parameters |
closed |
不適用 |
保留
如果有一個或多個請求限制為有效但尚未滿足,或是沒有足夠的容量,則請求會進入保留狀態,以等待限制條件滿足。請求選項會影響請求完成的可能性。例如,如果沒有容量,則請求會持續處於保留狀態,直到有可用的容量為止。如果指定了可用區域群組,則請求會持續處於保留狀態,直到可用區域的限制條件滿足。
如果其中一個可用區域中斷,其他可用區域內的 Spot 執行個體請求可用的備用 EC2 容量也可能會受到影響。
| 狀態碼 | 請求狀態 | 執行個體狀態 |
|---|---|---|
capacity-not-available |
open |
不適用 |
price-too-low |
open |
不適用 |
not-scheduled-yet |
open |
不適用 |
launch-group-constraint |
open |
不適用 |
az-group-constraint |
open |
不適用 |
placement-group-constraint
|
open
|
不適用 |
constraint-not-fulfillable
|
open
|
不適用 |
等待評估/實現-終止
如果所建立的請求只在特定期間內有效,而且在請求進入待完成階段之前,此期間就會到期,則此 Spot 執行個體請求可以進入 terminal 狀態。如果您取消請求或系統發生錯誤,也會發生此狀況。
| 狀態碼 | 請求狀態 | 執行個體狀態 |
|---|---|---|
schedule-expired
|
cancelled
|
不適用 |
canceled-before-fulfillment 1 |
cancelled
|
不適用 |
bad-parameters
|
failed
|
不適用 |
system-error
|
closed
|
不適用 |
¹ 若您取消請求。
等待實現
當您所指定的限制條件 (如果有的話) 已滿足,則 Spot 請求會進入 pending-fulfillment 狀態。
此時,Amazon EC2 會準備佈建您所請求的執行個體。如果程序在此時停止,可能是因為使用者已在啟動 Spot 執行個體前取消程序。也可能是因為發生未預期的系統錯誤。
| 狀態碼 | 請求狀態 | 執行個體狀態 |
|---|---|---|
pending-fulfillment
|
open
|
不適用 |
已實現
當滿足 Spot 執行個體的所有規格時,Spot 請求即已完成。Amazon EC2 會啟動 Spot 執行個體,這可能需要幾分鐘。如果 Spot 執行個體已進入休眠或是在中斷時停止,它將會繼續處於此狀態,直到請求可以再次完成或取消。
| 狀態碼 | 請求狀態 | 執行個體狀態 |
|---|---|---|
fulfilled
|
active
|
pending → running
|
fulfilled
|
active
|
stopped → running
|
如果您停止 Spot 執行個體,則 Spot 請求會進入 marked-for-stop 或 instance-stopped-by-user 狀態,直到 Spot 執行個體可以再次啟動或取消請求為止。
| 狀態碼 | 請求狀態 | 執行個體狀態 |
|---|---|---|
marked-for-stop
|
active |
stopping
|
instance-stopped-by-user 1 |
disabled 或是 cancelled ² |
stopped
|
¹ 如果您停止執行個體或從執行個體執行 shutdown 指令,Spot 執行個體就會進入 instance-stopped-by-user 狀態。停止執行個體之後,您可以重新啟動它。重新啟動時,Spot 執行個體請求返回 pending-evaluation 狀態,然後在符合限制時 Amazon EC2 會啟動新的 Spot 執行個體。
² 如果您停止 Spot 執行個體但不取消請求,Spot 請求狀態則為 disabled。如果 Spot 執行個體已停止且請求到期,請求狀態則為 cancelled。
已實現-終止
只要有該執行個體類型可用的容量,且您未終止執行個體,您的Spot 執行個體就會持續運作。如果 Amazon EC2 必須終止 Spot 執行個體,則 Spot 請求會進入終止狀態。如果取消 Spot 請求或終止 競價型執行個體,請求也會進入終止狀態。
| 狀態碼 | 請求狀態 | 執行個體狀態 |
|---|---|---|
request-canceled-and-instance-running
|
cancelled
|
running
|
marked-for-stop
|
active
|
running
|
marked-for-termination
|
active
|
running
|
instance-stopped-by-price
|
disabled
|
stopped
|
instance-stopped-by-user
|
disabled
|
stopped
|
instance-stopped-no-capacity
|
disabled
|
stopped
|
instance-terminated-by-price
|
closed ( 一次性),open (持續性) |
terminated
|
instance-terminated-by-schedule
|
closed
|
terminated
|
instance-terminated-by-service
|
cancelled
|
terminated
|
instance-terminated-by-user
|
closed 或是 cancelled ¹ |
terminated
|
instance-terminated-no-capacity
|
closed ( 一次性),open (持續性) |
running †
|
instance-terminated-no-capacity
|
closed ( 一次性),open (持續性) |
terminated
|
instance-terminated-launch-group-constraint
|
closed ( 一次性),open (持續性) |
terminated
|
¹ 如果您終止執行個體但未取消請求,則請求狀態為 closed。如果終止執行個體而且取消請求,則請求狀態為 cancelled。即使您在取消 Spot 執行個體的請求之前就先終止它,在 Amazon EC2 偵測到 Spot 執行個體已終止前,可能會有一段延遲時間。在此種情況中,請求的狀態可以是 cancelled 或 closed。
† 當 Amazon EC2 中斷 Spot 執行個體 (若其需要回收容量)和將執行個體設定為中斷時終止,狀態會立即設定為 instance-terminated-no-capacity (其未設定為 marked-for-termination)。但是,執行個體會保留在 running 狀態 2 分鐘,反映執行個體收到 Spot 執行個體中斷通知的 2 分鐘時段。2 分鐘後,執行個體狀態設定為 terminated。
中斷實驗
您可以使用 AWS Fault Injection Service 啟動 Spot 執行個體中斷,以測試 Spot 執行個體上的應用程式如何回應。如果 AWS FIS 停止 Spot 執行個體,您的 Spot 請求會進入 marked-for-stop-by-experiment 狀態,然後進入 instance-stopped-by-experiment 狀態。如果 AWS FIS 終止 Spot 執行個體,您的 Spot 請求會進入 instance-terminated-by-experiment 狀態。如需詳細資訊,請參閱啟動 Spot 執行個體中斷。
| 狀態碼 | 請求狀態 | 執行個體狀態 |
|---|---|---|
marked-for-stop-by-experiment |
active |
running |
instance-stopped-by-experiment |
disabled |
stopped |
instance-terminated-by-experiment |
closed |
terminated |
永久性請求
當 Spot 執行個體終止時 (由您或 Amazon EC2 終止),如果 Spot 請求為持久性請求,則會回到 pending-evaluation 狀態,之後 Amazon EC2 就可以在滿足限制條件時啟動新的 Spot 執行個體。