View a markdown version of this page

设置 Amazon SES 发送授权的身份拥有者通知 - Amazon Simple Email Service

本文属于机器翻译版本。若本译文内容与英语原文存在差异,则一律以英文原文为准。

设置 Amazon SES 发送授权的身份拥有者通知

如果您授权委托发件人代表您发送电子邮件,则 Amazon SES 会将这些电子邮件产生的退回邮件或投诉计入委托发件人的而不是您的退回邮件和投诉限制。但是,如果您的 IP 地址因代理发件人发送的邮件而出现在第三方反垃圾邮件、基于 DNS 的黑洞列表 (DNSBLs) 中,则您的身份信誉可能会受到损害。为此,如果您是身份所有者,应为您的身份(包括为委托发送授权的身份)设置电子邮件反馈转发。有关更多信息,请参阅 通过电子邮件接收 Amazon SES 通知

委托发件人可以且应当针对您已授权其使用的身份设置其自己的退回邮件和投诉通知。他们还可以设置事件发布来将退回邮件和投诉事件发布到 Amazon SNS 主题或 Firehose 流中。

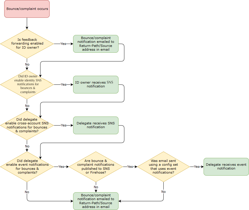
如果身份拥有者和委托发件人都未设置针对退回邮件和投诉事件发送通知的方法,或者发件人未应用使用事件发布规则的配置集,则 Amazon SES 将自动通过电子邮件将事件通知发送到电子邮件的 Return-Path (退回路径) 字段中的地址(或者 Source (来源) 字段中的地址,如果未指定退回路径地址),即使禁用了电子邮件反馈转发也是如此。下图阐述了此过程。

Flowchart showing notification paths for bounce/complaint events based on various settings.