将架构重新设计为 Linux 容器 - AWS 规范性指导

本文属于机器翻译版本。若本译文内容与英语原文存在差异,则一律以英文原文为准。

将架构重新设计为 Linux 容器

通过将.NET Framework 应用程序移植到.NET Core 或.NET 6,可以在多个平台上运行应用程序,降低许可成本,提高性能并提高可扩展性。

使用案例

此迁移策略在以下任何情况下都很有用:

  • 您有足够的资源和时间来重构应用程序。

  • 您可以解析所有.NET 框架依赖关系。

  • 你有一个长时间运行的应用程序。

优点

与本地.NET 应用程序相比,这种迁移方法具有以下优点:

  • 降低总拥有成本 (TCO)

  • 提高了安全性和性能

  • 加速创新

  • 转换为云原生应用程序的好处

  • 开源

劣势

  • 重构的工作量和成本

AWS 服务

用于存储容器镜像:

对于编排容器:

AWS Fargate 是一款无服务器 pay-as-you-go计算引擎,可让您专注于构建应用程序,而无需管理服务器。Fargate 与亚马逊 ECS 和亚马逊 EKS 兼容。

工具

工具 目的 资源
Porting Assistant for .NET 此分析工具扫描.NET Framework 应用程序并生成.NET Core 兼容性评估。该评估可帮助您更快地将应用程序移植到 Linux。
AWS App2Container (A2C) A2C 是一款命令行工具,可轻松将.NET 和 Java 应用程序转换为容器化应用程序,从而实现这些应用程序的现代化。

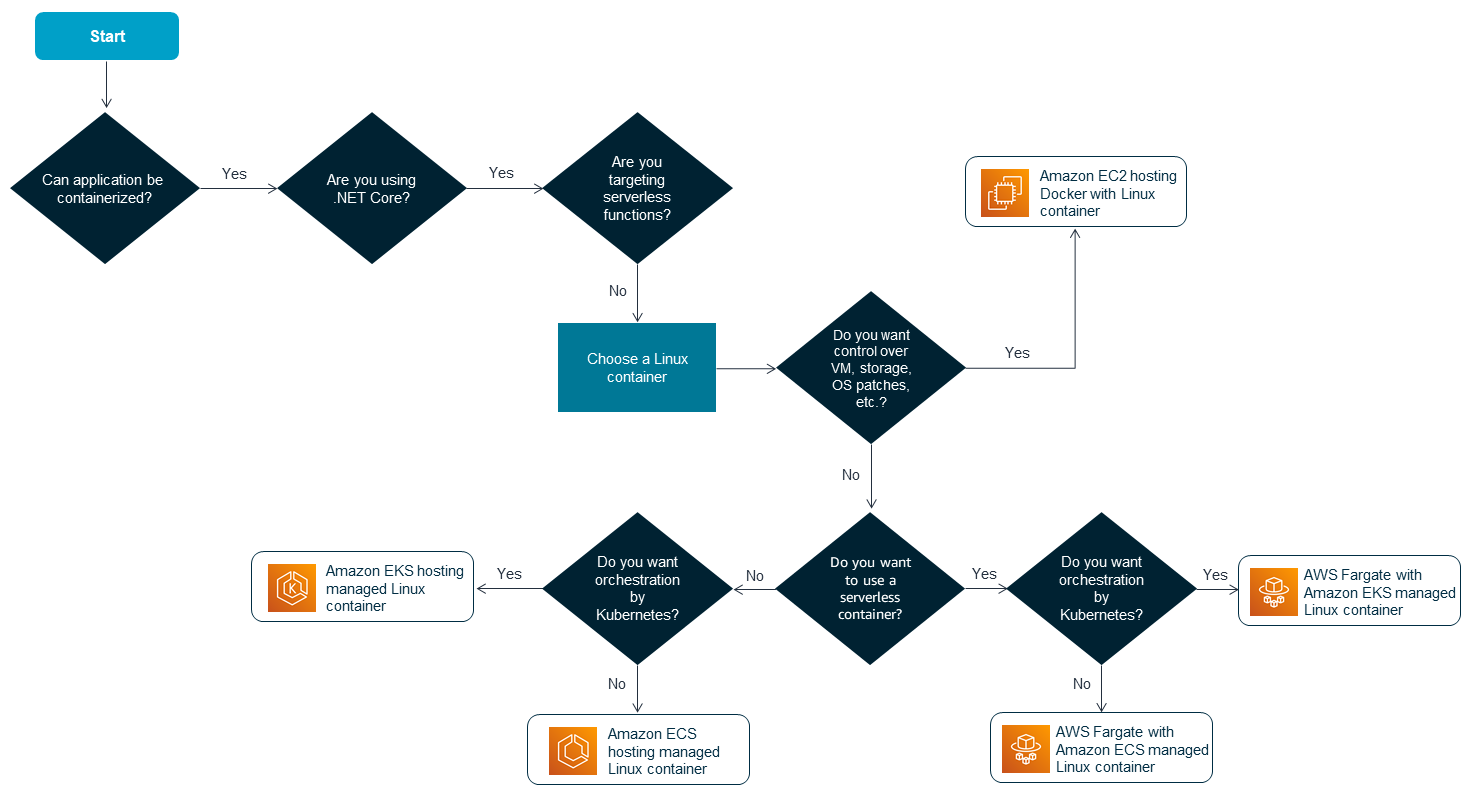
部署决策

您可以从五个部署选项中进行选择:

  • 如果您想完全控制计算环境的配置,包括内存和存储设置,并控制操作系统补丁,请将您的应用程序作为 Linux 容器部署到 EC2 实例上。

  • 如果您希望容器由 Kubernetes 管理并作为无服务器容器运行,请使用 Fargate 将您的应用程序作为 Linux 容器部署到亚马逊 EKS 上。

  • 如果您希望容器由 Amazon ECS 管理并作为无服务器容器运行,请使用 Fargate 将您的应用程序作为 Linux 容器部署到亚马逊 ECS 上。

  • 如果您希望容器由 Kubernetes 管理,但又想自己管理容器的计算资源,请将您的应用程序作为 Linux 容器部署在 Amazon EKS 上。

  • 如果您希望容器由 Amazon ECS 管理,但又想自己管理容器的计算资源,请将您的应用程序作为 Linux 容器部署在 Amazon ECS 上。

Refactoring .NET applications as Linux containers on AWS