View a markdown version of this page

了解 MediaTailor 频道组装 CDN 架构 - AWS Elemental MediaTailor

本文属于机器翻译版本。若本译文内容与英语原文存在差异,则一律以英文原文为准。

了解 MediaTailor 频道组装 CDN 架构

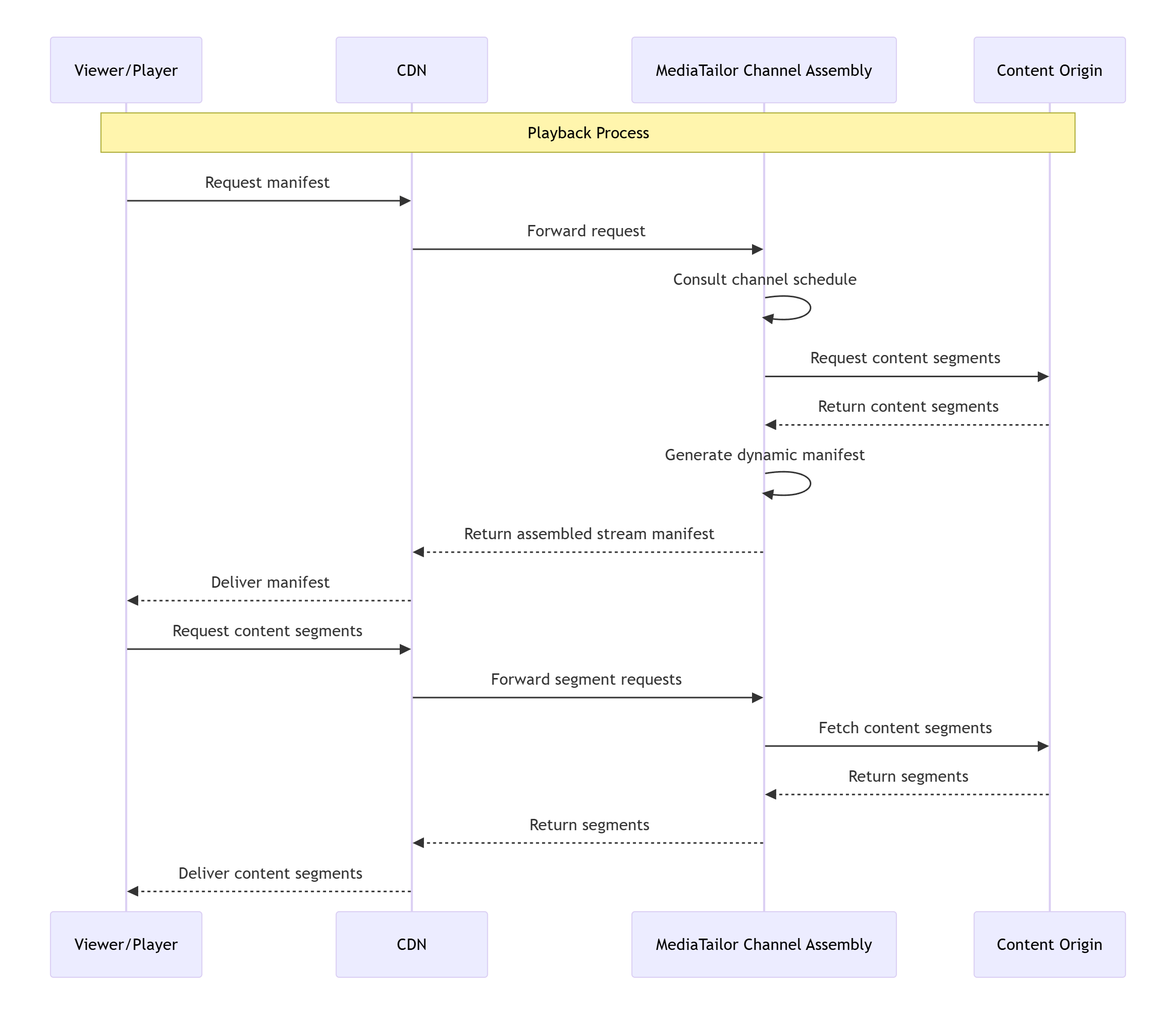
AWS Elemental MediaTailor 频道组合与内容交付网络 (CDNs) 集成,以提供具有更高性能和全球覆盖范围的线性流媒体频道。推荐的架构将 CDN 置于观众和频道集合之间,频道集合直接从您的来源访问内容。本主题说明了核心架构组件以及它们如何协同工作以交付您的内容。

  1. 观众从 CDN 请求清单

  2. CDN 将请求转发给频道集合

  3. 频道集合汇编来自 VOD 来源的清单

  4. 频道集会将清单返回到 CDN,CDN 将其转发给观众

  5. 观众通过 CDN 请求区段

  6. CDN 将分段请求路由到相应的来源

这种架构可确保最佳性能,同时保持使用 CDN 的安全性和灵活性优势。

该图显示了 CDN 位于客户端玩家和 MediaTailor 频道集合之间

用于频道组装的 CDN 术语

了解这些关键术语将有助于您实现渠道组装 CDN 集成并对其进行故障排除:

原始 CDN 和边缘 CDN

Origin CDN:位于 MediaTailor 和您的内容来源之间的 CDN。它会缓存内容片段,以减少源服务器的负载。在多 CDN 架构中,这是第一个直接与源连接的 CDN 层。

边缘 CDN:位于观众和之间的 CDN。 MediaTailor它向观众提供个性化的清单和内容。在多 CDN 架构中,这是最外层的 CDN 层,直接与观众交互。

CDN 配置条款

缓存行为:确定 CDN 如何处理不同类型的请求(包括缓存持续时间和源路由)的规则。

TTL(存活时间):内容在需要从来源刷新之前在 CDN 缓存中保持有效的持续时间。有关详细的 TTL 建议,请参阅针对 CDN 和 MediaTailor 集成的缓存优化

缓存密钥:CDN 用于存储和检索缓存内容的唯一标识符,通常包括 URL 路径、查询参数和标头。

Orig@@ in shield:CDN 边缘站点和源服务器之间的中间缓存层,可减少对源站的请求数量。

请求折叠:一项 CDN 功能,可将对相同内容的多个同步请求合并到单个源请求中。

MediaTailor特定于 CDN 的术语

CDN 内容分段前缀:为清单中的内容分段生成时 MediaTailor 使用 URLs 的 CDN 域名。

CDN 广告区段前缀:为清单中的广告区段生成时 MediaTailor 使用 URLs 的 CDN 域名。

有关使用配置 CDN 的更多信息 MediaTailor,请参阅设置 CDN 集成