什么是 RFCs? - AMS 高级用户指南

本文属于机器翻译版本。若本译文内容与英语原文存在差异,则一律以英文原文为准。

什么是 RFCs?

变更请求(RFC)是指您如何在 AMS 管理的环境中进行更改,或者让 AMS 代表您进行更改。要创建 RFC,您可以从 AMS 更改类型中进行选择,选择 RFC 参数(例如计划),然后使用 AMS 控制台或 API 命令CreateRfc提交请求。SubmitRfc

RFC 包含两个规范,一个用于 RFC 本身,另一个用于变更类型 (CT) 参数。在命令行中,您可以使用内联 RFC 命令或 JSON 格式的标准 CreateRfc 模板,该模板与您创建的 CT JSON 架构文件(基于 CT 参数)一起填写并提交。CT 名称是对 CT 的非正式描述。CSIO(类别、子类别、项目、操作)是对 CT 的更正式的描述。创建 RFC 时只需要指定 CT ID。

当更改成功完成(成功)或未成功(失败)时,AMS 会通知您。

注意

有关排除 RFC 故障的信息,请参阅对 AMS 中的 RFC 错误进行故障排除

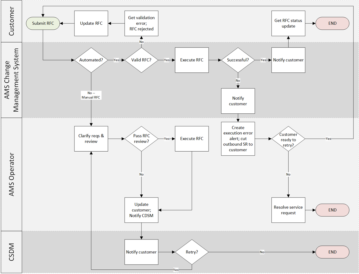
下图描述了您提交的 RFC 的工作流程。

客户提交的 RFC 的工作流程。