View a markdown version of this page

了解 RFC 状态码 - AMS 高级用户指南

本文属于机器翻译版本。若本译文内容与英语原文存在差异,则一律以英文原文为准。

了解 RFC 状态码

RFC 状态代码可帮助您跟踪您的请求。在 RFC 运行期间,您可以在 CLI 输出中观察这些状态代码,也可以通过刷新控制台中的 RFC 列表页面来观察这些状态代码。

您还可以在该 RFC 的详细信息页面上查看 RFC 的代码,可能如下所示:

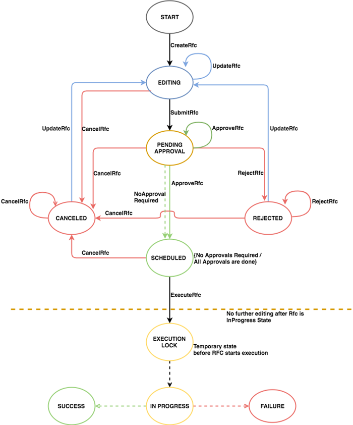
RFC 状态码。

你可能会在列表中看到一个你没有提交的 RFC。当 AMS 操作员使用仅限内部的 CT 时,他们会在 RFC 中提交并显示在您的 RFC 列表中。有关更多信息,请参阅 仅限内部的变更类型

重要

您可以请求 RFC 状态变更通知。有关详细信息,请参阅 RFC 状态更改通知

RFC 状态码
成功 Failure

编辑:RFC 已创建但尚未提交

PendingApproval /已提交:RFC 已提交,系统正在确定是否需要批准,并在需要时获得批准

AWS 批准/客户批准:RFC 已获得批准。自动 RFCs 由 AWS 批准,手动 RFCs 由操作员批准,有时还需要客户批准

已计划:RFC 已通过语法和要求检查并计划运行

InProgress: RFC 正在运行, RFCs 请注意,配置多个资源或长期运行 UserData,需要更长的时间才能运行

已执行:RFC 已运行

成功/成功:RFC 已成功完成

已拒绝: RFCs 通常因为验证失败而被拒绝;例如,指定了不可用的资源,即子网

已取消: RFCs 之所以取消,通常是因为它们在配置的开始时间过去之前未通过验证

失败:RFC 已失败;有关失败原因,请参阅输出 StatusReason 中的,AMS 操作会自动创建故障单并根据需要与您沟通

注意

取消或拒绝 RFCs 可使用重新提交 UpdateRfc;另更新 RFCs请参阅。

如果 RFC 通过了所有必要条件(例如,指定了所有必需的参数),则状态将更改为PendingApproval(即使是自动也 CTs 需要批准,如果语法和参数检查通过,则会自动进行审批)。如果未通过,则状态将更改为RejectedStatusReason提供有关拒绝的信息;ExecutionOutput字段提供有关批准和完成的信息。错误代码包括:

  • InvalidRfcStateException: RFC 的状态不允许执行被调用的操作。例如,如果 RFC 已变为 “已提交” 状态,则无法再对其进行修改。

  • InvalidRfcScheduleException: StartTime EndTime、或 TimeoutInMinutes 参数被破坏。

  • InternalServerError: 系统遇到了问题。

  • InvalidArgumentException:参数指定不正确;例如,使用了不可接受的值。

  • ResourceNotFoundException: 找不到堆栈 ID 等值。

如果计划请求的开始和结束时间(也称为变更运行窗口)发生在更改获得批准之前,RFC 状态将Canceled更改为。如果更改获得批准,则 RFC 状态将Scheduled更改为。ASAP 的变更运行窗口 RFCs 是提交时间加上 CT 的ExpectedExecutionDuration值。

在变更运行窗口到来之前的任何时候,都可以修改或取消计划变更(RequestedStartTime在 CLI 中使用提交)。如果计划更改被修改,则必须重新提交。

当更改开始时间(计划或尽快)到来且批准完成后,状态将更改为,无法进行任何修改。InProgress如果更改在指定的变更运行窗口内完成,则状态将更改为Success。如果更改的任何部分失败,或者变更运行窗口结束时更改仍在进行中,则状态将更改为Failure

注意

InProgressSuccess、或Failure更改状态期间,无法修改或取消 RFC。

下图说明了从 CreaterFC 调用到解析的 RFC 状态。

从 CreaterFC 调用到解析的 RFC 状态。