View a markdown version of this page

排查第 1 层(物理)问题 - AWS Direct Connect

本文属于机器翻译版本。若本译文内容与英语原文存在差异,则一律以英文原文为准。

排查第 1 层(物理)问题

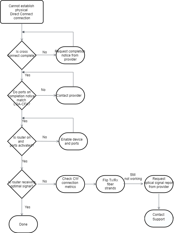
如果您或您的网络提供商在建立与 Direct Connect 设备的物理连接时遇到困难,请使用以下步骤排查该问题。

  1. 与主机托管提供商一起验证交叉连接是否已完成。要求主机托管提供商或您的网络提供商为您提供交叉连接完成通知并将端口与在 LOA-CFA 上列出的端口进行比较。

  2. 验证您的路由器或您的提供商的路由器是否已打开,端口是否已激活。

  3. 确保路由器使用正确的光学收发器。如果连接端口速度超过 1Gbps,则必须禁用端口自动协商。但是,根据为连接提供服务的 AWS Direct Connect 端点,可能需要为 1Gbps 连接启用或禁用自动协商。如果需要为连接禁用自动协商,则必须手动配置端口速度和全双工模式。如果虚拟接口仍处于关闭状态,请参阅 排查第 2 层(数据链路)问题。根据为连接终端提供服务的 Direct Connect 端点,可能需要相应地启用或禁用自动协商。

  4. 验证路由器是否正在通过交叉连接接收可接受的光信号。

  5. 尝试翻转 (也称为“滚动”) Tx/Rx 光纤束。

  6. 检查 Direct Connect 的 Amazon CloudWatch 指标。您可以验证 Direct Connect 设备的 Tx/Rx 光学读数(1 Gbps 和 10 Gbps)、物理错误计数和运行状态。有关更多信息,请参阅使用 Amazon CloudWatch 进行监控

  7. 联系主机托管提供商并请求跨交叉连接的 Tx/Rx 光信号的书面报告。

  8. 如果上述步骤未解决物理连接问题,请联系 AWS 支持 并提供来自主机托管提供商的交叉连接完成通知和光信号报告。

以下流程图包含诊断物理连接问题的步骤。

Direct Connect 问题排查