Spot 请求的状态更改
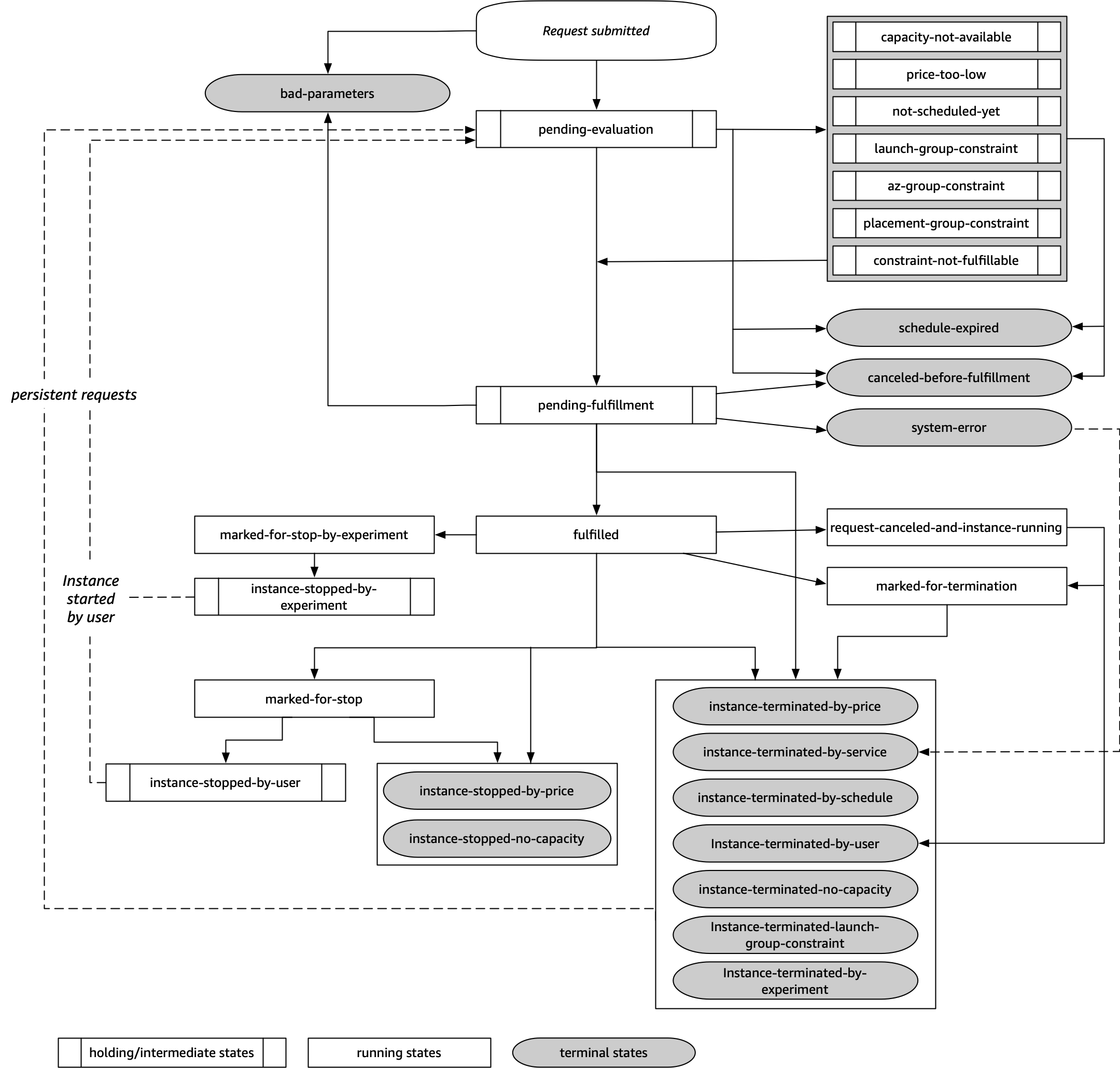
以下图表显示您的 Spot 请求在其整个生命周期 (从提交到终止) 所遵循的路径。每个步骤用节点表示,每个节点状态代码描述您的 Spot 请求和竞价型实例的状态。
待评估
当您创建竞价型实例请求之后,除非一个或多个请求参数无效(bad-parameters),否则该请求就会进入 pending-evaluation 状态。
| 状态代码 | 请求状态 | 实例状态 |
|---|---|---|
pending-evaluation |
open |
不适用 |
bad-parameters |
closed |
不适用 |
暂停
如果一个或多个请求限制有效但目前无法满足,或者如果没有足够的容量,那么请求将进入暂挂状态,等待满足限制。请求选项影响请求完成的可能性。例如,如果没有容量可用,您的请求将会保持暂挂状态,直到有容量可用为止。如果您指定了可用区组,则该请求将保持为暂挂状态,直至满足可用区的限制。
如果其中一个可用区中断,则可能会影响其他可用区中可用于竞价型实例请求的备用 EC2 容量。
| 状态代码 | 请求状态 | 实例状态 |
|---|---|---|
capacity-not-available |
open |
不适用 |
price-too-low |
open |
不适用 |
not-scheduled-yet |
open |
不适用 |
launch-group-constraint |
open |
不适用 |
az-group-constraint |
open |
不适用 |
placement-group-constraint
|
open
|
不适用 |
constraint-not-fulfillable
|
open
|
不适用 |
等待评估/最终执行
如果您创建的请求仅在特定时段内有效,但该时段在您的请求到达等待执行阶段之前过期,则您的竞价型实例请求可能会进入 terminal 状态。如果您取消请求,或者出现系统错误,请求也可能会进入该状态。
| 状态代码 | 请求状态 | 实例状态 |
|---|---|---|
schedule-expired
|
cancelled
|
不适用 |
canceled-before-fulfillment¹ |
cancelled
|
不适用 |
bad-parameters
|
failed
|
不适用 |
system-error
|
closed
|
不适用 |
¹ 如果您取消请求。
等待履行
如果满足指定的限制(如有),您的 Spot 请求将会进入 pending-fulfillment 状态。
此时,Amazon EC2 已经准备好为您预置您请求的实例。如果该过程在此时停止,则可能是因为用户在启动竞价型实例之前取消了请求。也可能是因为出现了意外的系统错误。
| 状态代码 | 请求状态 | 实例状态 |
|---|---|---|
pending-fulfillment
|
open
|
不适用 |
已完成
当您的竞价型实例的所有规范都得到满足时,您的竞价型实例就会执行。Amazon EC2 会启动竞价型实例,这可能需要几分钟的时间。如果竞价型实例在中断时休眠或停止,它将保持该状态,直到可以再次完成该请求或取消该请求。
| 状态代码 | 请求状态 | 实例状态 |
|---|---|---|
fulfilled
|
active
|
pending → running
|
fulfilled
|
active
|
stopped → running
|
如果您停止竞价型实例,则 Spot 请求将进入 marked-for-stop 或 instance-stopped-by-user 状态,直到竞价型实例可以重新启动或者取消了请求。
| 状态代码 | 请求状态 | 实例状态 |
|---|---|---|
marked-for-stop
|
active |
stopping
|
instance-stopped-by-user¹ |
disabled 或 cancelled ² |
stopped
|
¹ 如果您停止实例或从实例运行 shutdown 命令,则竞价型实例将进入 instance-stopped-by-user 状态。停止实例后,您可以重新启动它。重新启动时,竞价型实例请求将返回 pending-evaluation 状态,然后 Amazon EC2 在满足约束时启动一个新的竞价型实例。
² 如果您停止竞价型实例但不取消请求,则 Spot 请求状态为 disabled。如果您的竞价型实例已停止并且请求已过期,则请求状态为 cancelled。
执行的最终
只要实例类型具有可用的容量,并且您未终止竞价型实例,这些实例就会继续运行。如果 Amazon EC2 必须终止竞价型实例,竞价型请求将会进入终止状态。如果取消 Spot 请求或终止竞价型实例,请求也将进入终止状态。
| 状态代码 | 请求状态 | 实例状态 |
|---|---|---|
request-canceled-and-instance-running
|
cancelled
|
running
|
marked-for-stop
|
active
|
running
|
marked-for-termination
|
active
|
running
|
instance-stopped-by-price
|
disabled
|
stopped
|
instance-stopped-by-user
|
disabled
|
stopped
|
instance-stopped-no-capacity
|
disabled
|
stopped
|
instance-terminated-by-price
|
closed(一次性),open(持久性) |
terminated
|
instance-terminated-by-schedule
|
closed
|
terminated
|
instance-terminated-by-service
|
cancelled
|
terminated
|
instance-terminated-by-user
|
closed 或 cancelled ¹ |
terminated
|
instance-terminated-no-capacity
|
closed(一次性),open(持久性) |
running †
|
instance-terminated-no-capacity
|
closed(一次性),open(持久性) |
terminated
|
instance-terminated-launch-group-constraint
|
closed(一次性),open(持久性) |
terminated
|
¹ 如果您终止实例但未取消请求,则请求状态为 closed。如果您终止实例并取消请求,则请求状态为 cancelled。即使您在取消实例请求之前终止了竞价型实例,Amazon EC2 检测您的竞价型实例已终止的过程可能会有延迟。在这种情况下,请求状态可能是 closed 或 cancelled。
† Amazon EC2 中断竞价型实例时(如果其需要恢复容量且该实例配置为在中断时终止),状态将立即设置为 instance-terminated-no-capacity(如果未设置为 marked-for-termination)。但是,实例会保持 2 分钟 running 状态,以反映实例收到竞价型实例中断通知的 2 分钟时间段。2 分钟后,实例状态设置为 terminated。
中断实验
您可以使用 AWS Fault Injection Service 启动竞价型实例中断,从而测试竞价型实例上的应用程序如何响应中断。如果 AWS FIS 停止竞价型实例,则竞价型实例请求会先进入 marked-for-stop-by-experiment 状态,然后进入 instance-stopped-by-experiment 状态。如果 AWS FIS 终止竞价型实例,则竞价型实例请求会进入 instance-terminated-by-experiment 状态。有关更多信息,请参阅 启动竞价型实例中断。
| 状态代码 | 请求状态 | 实例状态 |
|---|---|---|
marked-for-stop-by-experiment |
active |
running |
instance-stopped-by-experiment |
disabled |
stopped |
instance-terminated-by-experiment |
closed |
terminated |
持久性请求:
当您的竞价型实例终止(由您或由 Amazon EC2)时,如果 Spot 请求为持久性请求,则该请求返回 pending-evaluation 状态,并且在满足约束时,Amazon EC2 可以启动新的竞价型实例。