View a markdown version of this page

Escolher uma interface - AWS X-Ray

As traduções são geradas por tradução automática. Em caso de conflito entre o conteúdo da tradução e da versão original em inglês, a versão em inglês prevalecerá.

Escolher uma interface

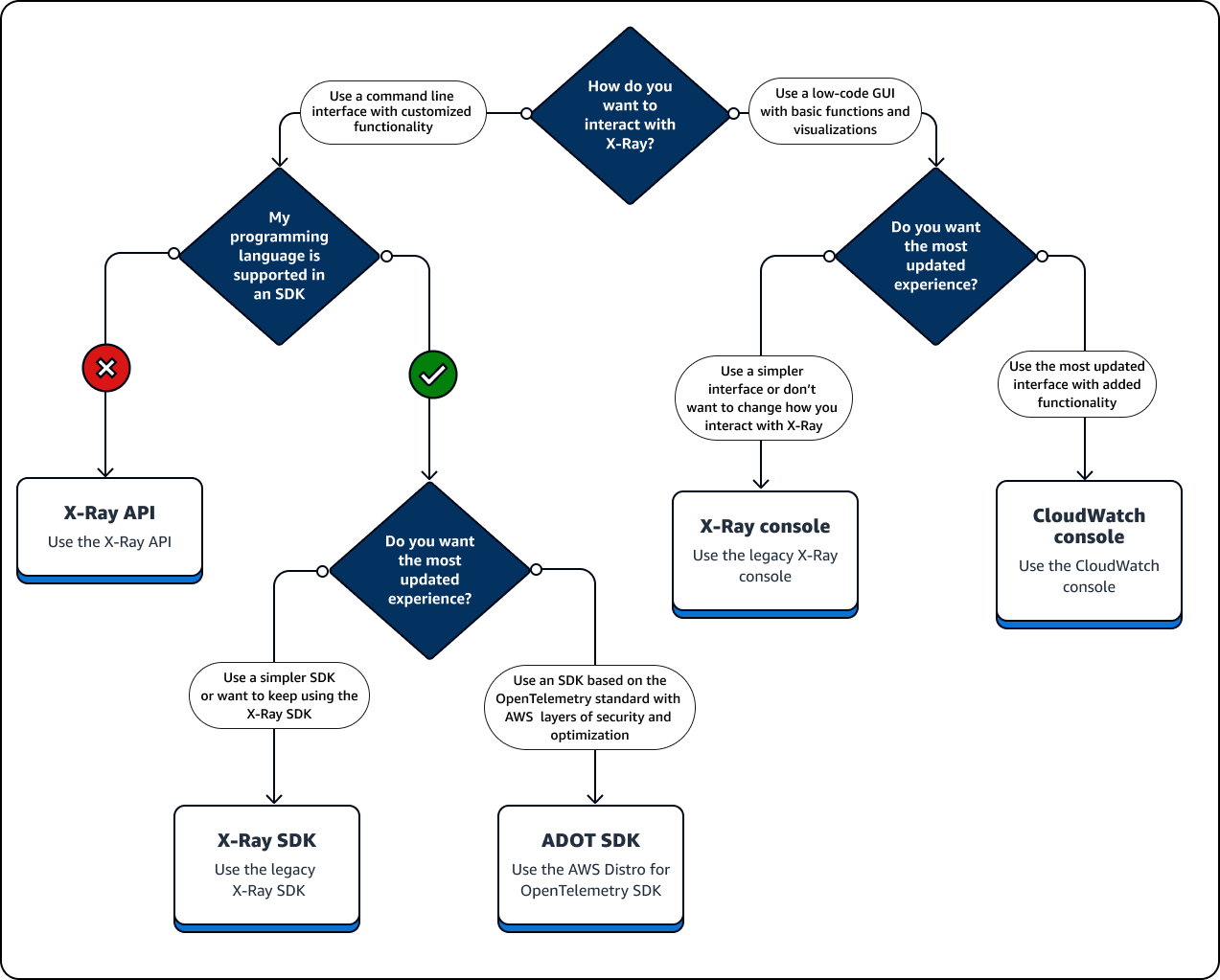
AWS X-Ray pode fornecer informações sobre como seu aplicativo funciona e como ele interage com outros serviços e recursos. Depois de instrumentar ou configurar o aplicativo, o X-Ray coleta dados de rastreamento à medida que ela atende às solicitações. Você pode analisar esses dados de rastreamento para identificar problemas de desempenho, solucionar erros e otimizar recursos. Este guia mostra como interagir com o X-Ray com as seguintes diretrizes:

  • Use um Console de gerenciamento da AWS se quiser começar rapidamente ou se puder usar visualizações pré-criadas para realizar tarefas básicas.

    • Escolha o CloudWatch console da Amazon para obter a experiência de usuário mais atualizada que contém todas as funcionalidades do console X-Ray.

    • Use o console do X-Ray se quiser uma interface mais simples ou não quiser alterar a forma como você interage com o X-Ray.

  • Use um SDK se precisar de mais recursos personalizados de rastreamento, monitoramento ou registro do que um Console de gerenciamento da AWS pode fornecer.

    • Escolha o SDK do ADOT se quiser um SDK independente de fornecedor baseado no SDK do OpenTelemetry de código aberto com camadas adicionais de segurança e otimização da AWS .

    • Escolha o X-Ray SDK se quiser um SDK mais simples ou não quiser atualizar o código do aplicativo.

  • Use as operações da API do X-Ray se um SDK não for compatível com a linguagem de programação do aplicativo.

O diagrama a seguir ajuda você a escolher como interagir com o X-Ray:

O X-Ray exibe informações detalhadas sobre as solicitações do aplicativo.