Noções básicas sobre transições e status de volumes - AWS Storage Gateway

As traduções são geradas por tradução automática. Em caso de conflito entre o conteúdo da tradução e da versão original em inglês, a versão em inglês prevalecerá.

Noções básicas sobre transições e status de volumes

Todo volume tem um status associado que indica rapidamente a integridade do volume. Na maioria das vezes, o status indica que o volume está funcionando normalmente e que nenhuma ação é necessária de sua parte. Em alguns casos, o status indica um problema com o volume que pode ou não exigir uma ação de sua parte. Você pode encontrar informações a seguir para ajudá-lo a decidir em que momento precisa agir. Você pode ver o status do volume no console do Storage Gateway ou usando uma das operações da API do Storage Gateway, por exemplo DescribeCachediSCSIVolumesou DescribeStorediSCSIVolumes.

Noções básicas de status de volume

A tabela a seguir mostra o status do volume no console do Storage Gateway. O status do volume é exibido na coluna Status para cada volume de armazenamento em seu gateway. O status do volume que está funcionando normalmente é Available (Disponível).

Na tabela a seguir, você encontrará uma descrição de cada status de volume de armazenamento, e se e quando você deve agir com base em cada status. O status Available (Disponível) é o status normal de um volume. Um volume deve apresentar esse status durante todo o tempo ou na maior parte do tempo em que está em uso.

Status Significado
Disponível

O volume está disponível para uso. Esse status é o status de execução normal de um volume.

Quando a fase de Bootstrapping for concluída, o volume retornará ao estado Available (Disponível). Ou seja, o gateway sincronizou todas as alterações feitas no volume desde que entrou pela primeira vez no status Pass Through (Passagem).

Bootstrapping

O gateway está sincronizando dados localmente com uma cópia dos dados armazenados em AWS. Geralmente, você não precisa executar nenhuma ação em relação a esse status, pois na maioria dos casos o volume de armazenamento vê automaticamente o status Available (Disponível).

Veja a seguir os cenários em que um status de volume é Bootstrapping:

  • Um gateway foi encerrado inesperadamente.

  • O limite do buffer de upload de um gateway foi ultrapassado. Nesse cenário, o bootstrapping ocorre quando o volume tem o status Pass Through (Passagem) e o espaço do buffer de upload gratuito aumenta suficientemente. Você pode fornecer espaço do buffer de upload complementar para aumentar a porcentagem de espaço do buffer de upload gratuito. Neste cenário específico, o volume de armazenamento passa do status Pass Through (Passagem) para Bootstrapping e para Available (Disponível). Você pode continuar a usar esse volume durante esse período de bootstrapping. No entanto, você não pode tirar snapshots do volume nesse momento.

  • Você está criando um gateway de volumes armazenado e preservando os dados do disco local existente. Nesse cenário, seu gateway começa a carregar todos os dados para o. AWS O volume tem o status Bootstrapping até que todos os dados do disco local sejam copiados para. AWS Você pode a usar o volume durante esse período de bootstrapping. No entanto, você não pode tirar snapshots do volume nesse momento.

Criando

O volume está sendo criado no momento e não está pronto para ser usado. O status Creating (Criando) é transitório. Nenhuma ação é necessária.

Deleting

O volume está sendo excluído no momento. O status Deleting (Excluindo) é transitório. Nenhuma ação é necessária.

Irrecoverable (Não recuperável)

Ocorreu um erro do qual o volume não pode se recuperar. Para obter informações sobre o que fazer nessa situação, consulte Como solucionar problemas em volumes.

Pass Through (Passagem)

Os dados mantidos localmente estão fora de sincronia com os dados armazenados em AWS. Os dados gravados em um volume enquanto o volume encontra-se no status Pass Through (Passagem) permanecem no cache até que o status do volume seja Bootstrapping. Esses dados começam a ser carregados AWS quando o status do Bootstrapping começa.

O status Pass Through (Passagem) pode ocorrer pelos vários motivos listados a seguir:

  • O status Pass Through (Passagem) ocorre se o seu gateway tiver excedido o limite do espaço do buffer de upload. Seus aplicativos podem continuar a ler e gravar dados em seus volumes de armazenamento enquanto os volumes permanecerem no status Pass Through (Passagem). No entanto, o gateway não está gravando nenhum dos dados do volume no respectivo buffer de upload nem está fazendo upload desses dados para a AWS.

    O gateway continuará a carregar todos os dados gravados no volume antes que o volume inserido assuma o status Pass Through (Passagem). Ocorrerá uma falha em todos os snapshots pendentes ou programados de um volume de armazenamento enquanto o volume encontra-se no status Pass Through (Passagem). Para obter informações sobre o que fazer quando o volume de armazenamento estiver no status Pass Through (Passagem) porque o buffer de upload foi excedido, consulte Como solucionar problemas em volumes.

    Para retornar ao status ATIVO, o volume em Pass Through (Passagem) deve concluir a fase de Bootstrapping. Durante a inicialização, o volume restabelece a sincronização interna AWS, para que possa retomar o registro (log) das alterações no volume e ativar a funcionalidade. CreateSnapshot Durante o Bootstrapping, as gravações no volume são registradas no buffer de upload.

  • O status Pass Through (Passagem) ocorre quando mais de um volume de armazenamento realiza bootstrapping por vez. Apenas um volume de armazenamento por vez do gateway pode executar bootstrap. Por exemplo, suponha que você criou dois volumes de armazenamento e optou por preservar os dados existentes em ambos. Nesse caso, o segundo volume de armazenamento manterá o status Pass Through (Passagem) até que o primeiro volume de armazenamento conclua o bootstrapping. Neste cenário, você não precisa executar nenhuma ação. O status de cada um dos volumes de armazenamento é automaticamente alterado para Available (Disponível) assim que sua criação é concluída. Você pode ler e gravar no volume de armazenamento enquanto ele estiver no status Pass Through (Passagem) ou Bootstrapping.

  • O status Pass Through (Passagem) raramente pode indicar que ocorreu uma falha em um disco reservado para uso do buffer de upload. Para obter informações sobre que ação executar nesse cenário, consulte Como solucionar problemas em volumes.

  • O status Pass Through (Passagem) pode ocorrer quando um volume encontra-se no estado Active (Ativo) ou Bootstrapping. Nesse caso, o volume recebe uma gravação, mas o buffer de upload tem uma capacidade insuficiente para registrar (em log) essa gravação.

  • O status Pass Through (Passagem) ocorre quando um volume encontra-se em qualquer estado e o gateway não é desligado corretamente. Esse tipo de desligamento pode acontecer porque o software travou ou a VM foi desligada. Nesse caso, seja qual for o estado do volume, seu status será alterado para Pass Through (Passagem).

Restoring (Restaurando)

O volume está sendo restaurado por meio de um snapshot existente. Esse status aplica-se somente a volumes armazenados. Para obter mais informações, consulte Como funciona o gateway de volumes.

Se você restaurar dois volumes de armazenamento ao mesmo tempo, ambos exibirão o status Restoring (Restaurando). O status de cada um dos volumes de armazenamento é automaticamente alterado para Available (Disponível) assim que sua criação é concluída. Você pode ler e gravar em um volume de armazenamento e criar um snapshot enquanto ele estiver no status Restoring (Restaurando).

Restoring Pass Through (Restaurando passagem)

O volume está sendo restaurado por meio de um snapshot existente e encontrou um problema no buffer de upload. Esse status aplica-se somente a volumes armazenados. Para obter mais informações, consulte Como funciona o gateway de volumes.

Um dos motivos que determinam o status Restoring Pass Through (Restaurando passagem) é quando o gateway esgota o espaço do buffer de upload. Seus aplicativos podem continuar a ler e gravar dados nos volumes de armazenamento enquanto os volumes permanecerem no status Restoring Pass Through (Restaurando passagem). No entanto, você não poderá criar snapshots de um volume de armazenamento enquanto ele estiver no status Restoring Pass Through (Restaurando passagem). Para obter informações sobre a ação a ser executada quando o volume de armazenamento estiver no status Restoring Pass Through (Restaurando passagem) em virtude de a capacidade do buffer de upload ter sido excedida, consulte Como solucionar problemas em volumes.

O status Restoring Pass Through (Restaurando passagem) raramente pode indicar que ocorreu uma falha em um disco reservado para um buffer de upload. Para obter informações sobre que ação executar nesse cenário, consulte Como solucionar problemas em volumes.

Upload Buffer Not Configured (Buffer de upload não configurado)

Você não pode criar nem usar o volume porque não há nenhum buffer de upload configurado para o gateway. Para obter informações sobre como ampliar a capacidade do buffer de upload para os volumes em uma configuração de volume armazenado em cache, consulte Como determinar o tamanho do buffer de upload para alocar. Para obter informações sobre como ampliar a capacidade do buffer de upload para os volumes em uma configuração de volume armazenado, consulte Como determinar o tamanho do buffer de upload para alocar.

Noções básicas sobre o status da associação

Você pode desanexar um volume de um gateway ou anexá-lo a um gateway usando o console ou a API do Storage Gateway. A tabela a seguir mostra o status de associação do volume no console do Storage Gateway. O status da associação do volume é exibido na coluna Attachment status (Status da associação) para cada volume de armazenamento em seu gateway. Por exemplo, um volume desanexado de um gateway tem um status de Detached (Desanexado). Para obter informações sobre como desanexar e anexar um volume, consulte Mover seus volumes para um gateway diferente.

Status Significado
Attached

O volume é anexado a um gateway.

Detached

O volume é desanexado de um gateway.

Detaching (Desanexando)

O volume está sendo desanexado de um gateway. Quando você desanexa um volume, e o volume não tem dados, talvez você não veja esse status.

Noções básicas sobre a transição de status de volumes armazenados em cache

Use o seguinte diagrama de estado para entender as transições mais comuns entre os status dos volumes em gateways armazenados em cache. Você não precisa entender detalhadamente o diagrama para usar seu gateway eficazmente. Na verdade, esse diagrama oferece informações detalhadas caso você tenha interesse em saber como um gateway de volumes funciona.

O diagrama não mostra o status Upload Buffer Not Configured (Buffer de upload não configurado) ou o status Deleting (Excluindo). Os estados dos volumes no diagrama são exibidos em quadrados verdes, amarelos e vermelhos. Você pode interpretar as cores como descrito a seguir.

Cor Status do volume
Verde O gateway está funcionando normalmente. O status do volume é Available (Disponível) ou passará a ser Available (Disponível).
Amarelo O status do volume é Pass Through (Passagem), o que indica um possível problema no volume de armazenamento. Se esse status for exibido porque o espaço do buffer de upload está cheio, em alguns casos esse espaço torna-se novamente disponível. Nesse ponto, o volume de armazenamento corrige-se automaticamente para o status Available (Disponível). Em outros casos, talvez você precise adicionar mais espaço do buffer de upload ao seu gateway para permitir que o status do volume de armazenamento passe a ser Available (Disponível). Para obter informações sobre como solucionar um caso em que o limite de capacidade do buffer de upload tenha sido ultrapassado, consulte Como solucionar problemas em volumes. Para obter informações sobre como ampliar a capacidade do buffer de upload, consulte Como determinar o tamanho do buffer de upload para alocar.
Vermelha O status do volume de armazenamento é Irrecoverable (Irrecuperável). Nesse caso, você deve excluir o volume. Para obter informações sobre como fazer isso, consulte Para excluir um volume.

No diagrama, a transição entre dois estados é indicada por uma legenda. Por exemplo, a transição do status Creating (Criando) para o status Available (Disponível) é indicada como Criar um volume básico ou criar um volume por meio de snapshot. Esta transição representa a criação de um volume armazenado em cache. Para obter mais informações sobre a criação de volume armazenados, consulte Como adicionar e expandir volumes.

todos os possíveis estados de volume em cache com setas indicando possíveis transições entre estados.
nota

O status do volume Pass Through (Passagem) é exibido em amarelo no diagrama. No entanto, ele não corresponde à cor do ícone de status na caixa Status do console do Storage Gateway.

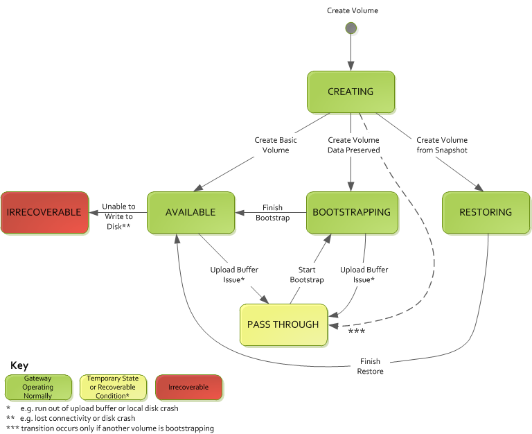
Noções básicas sobre a transição de status de volumes armazenados

Use o seguinte diagrama de estado para entender as transições mais comuns entre os status dos volumes em um gateway armazenado. Você não precisa entender detalhadamente o diagrama para usar seu gateway eficazmente. Na verdade, esse diagrama oferece informações detalhadas caso você tenha interesse em entender melhor como os gateways de volumes funcionam.

O diagrama não mostra o status Upload Buffer Not Configured (Buffer de upload não configurado) ou o status Deleting (Excluindo). Os estados dos volumes no diagrama são exibidos em quadrados verdes, amarelos e vermelhos. Você pode interpretar as cores como descrito a seguir.

Cor Status do volume
Verde O gateway está funcionando normalmente. O status do volume é Available (Disponível) ou passará a ser Available (Disponível).
Amarelo Quando você criar um volume de armazenamento e preservar dados, a transição entre o status Creating (Criando) e o status Pass Through (Passagem) ocorrerá se outro volume estiver realizando bootstrapping. Nesse caso, o volume com status Pass Through (Passagem) assumirá o status Bootstrapping e Available (Disponível) quando o primeiro volume estiver finalizando o bootstrapping. Além do cenário específico mencionado, o amarelo (status Pass Through (Passagem)) indica que provavelmente o volume de armazenamento está com algum problema, que geralmente está relacionado ao buffer de upload. Se o limite de capacidade do buffer de upload tiver sido ultrapassado, em alguns casos o espaço do buffer torna-se novamente disponível. Nesse ponto, o volume de armazenamento corrige-se automaticamente para o status Available (Disponível). Em outros casos, talvez você precise adicionar mais capacidade do buffer de upload ao seu gateway para que o volume de armazenamento volte para o status Available (Disponível). Para obter informações sobre como solucionar um caso em que o limite de capacidade do buffer de upload tenha sido ultrapassado, consulte Como solucionar problemas em volumes. Para obter informações sobre como ampliar a capacidade do buffer de upload, consulte Como determinar o tamanho do buffer de upload para alocar.
Vermelha O status do volume de armazenamento é Irrecoverable (Irrecuperável). Nesse caso, você deve excluir o volume. Para obter informações sobre como fazer isso, consulte Excluir volumes de armazenamento.

No diagrama a seguir, a transição entre dois estados é indicada por uma legenda. Por exemplo, a transição do status Creating (Criando) para o status Available (Disponível) é indicada como Criar um volume básico. Essa transição representa a criação de um volume armazenado sem preservar dados ou criar o volume de um snapshot.

todos os possíveis estados de volume armazenados com setas indicando possíveis transições entre estados.
nota

O status do volume Pass Through (Passagem) é exibido em amarelo no diagrama. No entanto, ele não corresponde à cor do ícone de status na caixa Status do console do Storage Gateway.