View a markdown version of this page

Noções básicas sobre eventos de login do IAM Identity Center - Centro de Identidade do AWS IAM

As traduções são geradas por tradução automática. Em caso de conflito entre o conteúdo da tradução e da versão original em inglês, a versão em inglês prevalecerá.

Noções básicas sobre eventos de login do IAM Identity Center

AWS CloudTrail registra eventos de login bem-sucedidos e malsucedidos para todas as fontes de identidade do IAM Identity Center. As identidades originadas do IAM Identity Center e do Active Directory (AD Connector e AWS Managed Microsoft AD) incluem eventos de login adicionais que são capturados sempre que um usuário é solicitado a resolver um desafio ou fator de credencial específico, além do status dessa solicitação de verificação de credencial específica. Somente após o usuário concluir todos os desafios de credenciais necessários, o usuário será conectado, o que resultará no registro de um evento UserAuthentication.

A tabela a seguir captura cada um dos nomes dos CloudTrail eventos de login do IAM Identity Center, sua finalidade e aplicabilidade a diferentes fontes de identidade.

Nome do evento Objetivo do evento Aplicabilidade da fonte de identidade
CredentialChallenge Usado para notificar que o IAM Identity Center solicitou que o usuário resolvesse um desafio de credencial específico e especifica o CredentialType que era necessário (por exemplo, SENHA ou TOTP). Usuários nativos do IAM Identity Center, AD Connector e AWS Managed Microsoft AD
CredentialVerification Usado para notificar que o usuário tentou resolver uma solicitação CredentialChallenge específica e especifica se essa credencial foi bem-sucedida ou falhou. Usuários nativos do IAM Identity Center, AD Connector e AWS Managed Microsoft AD
UserAuthentication Usado para notificar que todos os requisitos de autenticação com os quais o usuário foi desafiado foram concluídos com êxito e que o usuário foi conectado com sucesso. Se os usuários não conseguirem concluir com êxito os desafios de credenciais exigidos, nenhum UserAuthentication evento será registrado. Todas as fontes de identidade

A tabela a seguir captura outros campos úteis de dados de eventos contidos em eventos de login CloudTrail específicos.

Campo Objetivo do evento Aplicabilidade do evento de login Exemplos de valores
AuthWorkflowID Usado para correlacionar todos os eventos emitidos em uma sequência de login inteira. Para cada login de usuário, vários eventos podem ser emitidos pelo IAM Identity Center. CredentialChallenge, CredentialVerification, UserAuthentication “AuthWorkflowIdentificação”: “9de74b32-8362-4a01-a524-de21df59fd83"
CredentialType Usado para especificar a credencial ou o fator que foi contestado. Os eventos UserAuthentication incluirão todos os valores CredentialType que foram verificados com sucesso na sequência de login do usuário. CredentialChallenge, CredentialVerification, UserAuthentication CredentialType“: “PASSWORD” ou "“: CredentialType “PASSWORD, TOTP” (os valores possíveis incluem: PASSWORD, TOTP, WEBAUTHN, EXTERNAL_IDP, RESYNC_TOTP, EMAIL_OTP)
DeviceEnrollmentRequired Usado para especificar que o usuário precisou registrar um dispositivo de MFA durante o login e que o usuário concluiu essa solicitação com êxito. UserAuthentication “DeviceEnrollmentRequired“: “verdadeiro”
LoginTo Usado para especificar o local de redirecionamento após uma sequência de login bem-sucedida. UserAuthentication "LoginTo": "https://mydirectory.awsapps.com/start/....."
CloudTrail eventos nos fluxos de login do IAM Identity Center

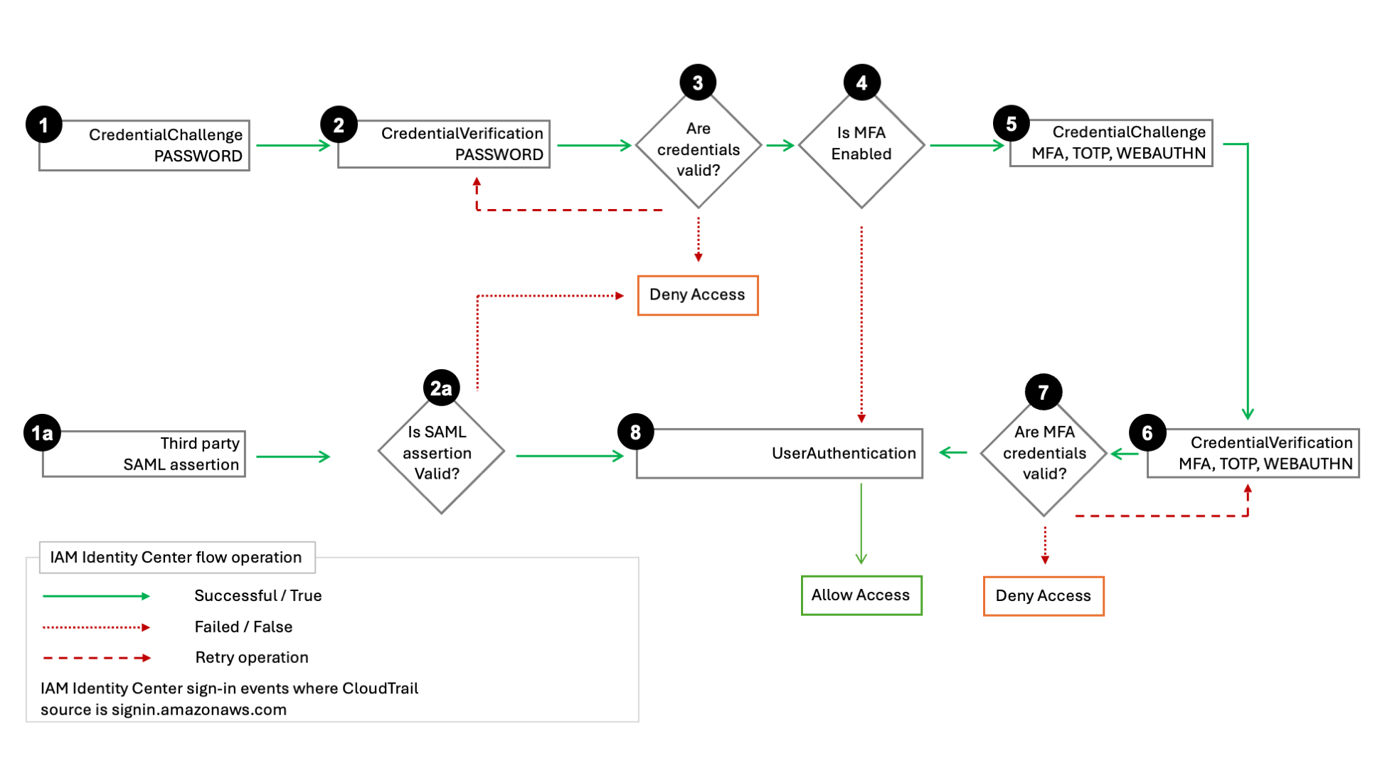
O diagrama a seguir descreve o fluxo de login e os CloudTrail eventos que o Sign-in emite.

O fluxo de login e os CloudTrail eventos que o Sign-in emite.

O diagrama mostra um fluxo de login com senha e um fluxo de login federado.

O fluxo de login com senha, que consiste nas etapas de 1 a 8, demonstra as etapas durante o processo de login com nome de usuário e senha. O IAM Identity Center define userIdentity.additionalEventData.CredentialType como “PASSWORD“, e o IAM Identity Center passa pelo ciclo de desafio-resposta de credenciais, tentando novamente conforme necessário.

O número de etapas depende do tipo de login e da presença da autenticação multifator (MFA). O processo inicial resulta em três ou cinco CloudTrail eventos com o UserAuthentication término da sequência para uma autenticação bem-sucedida. Tentativas malsucedidas de autenticação de senha resultam em CloudTrail eventos adicionais, pois o IAM Identity Center reemite CredentialChallenge a autenticação regular ou, se habilitada, a autenticação MFA.

O fluxo de login com senha também abrange o cenário em que um usuário do IAM Identity Center recém-criado com uma chamada de API CreateUser faz login com uma senha de uso único (OTP). O tipo de credencial nesse cenário é “EMAIL_OTP“.

O fluxo de login federado, composto pelas etapas 1a, 2a e 8, demonstra as principais etapas durante o processo de autenticação federada, em que uma declaração SAML é fornecida por um provedor de identidade, validada pelo IAM Identity Center e, se bem-sucedida, resulta em UserAuthentication. O IAM Identity Center não invoca a sequência de autenticação interna da MFA nas etapas 3 a 7 porque um provedor de identidade externo federado é responsável por toda a autenticação de credenciais do usuário.