View a markdown version of this page

Configuração de notificações de proprietário de identidade para autorização de envio do Amazon SES - Amazon Simple Email Service

As traduções são geradas por tradução automática. Em caso de conflito entre o conteúdo da tradução e da versão original em inglês, a versão em inglês prevalecerá.

Configuração de notificações de proprietário de identidade para autorização de envio do Amazon SES

Se você autorizar um remetente delegado a enviar e-mails em seu nome, o Amazon SES contará todas as devoluções e reclamações que esses e-mails gerarem em relação aos limites de devolução e de reclamação do remetente delegado em vez dos seus. No entanto, se seu endereço IP aparecer em Blackhole Lists (DNSBLs) anti-spam de terceiros baseadas em DNS como resultado de mensagens enviadas por um remetente delegado, a reputação de suas identidades poderá ser prejudicada. Por esse motivo, se você for um proprietário de identidade, deverá configurar o encaminhamento de feedback de email para todas suas identidades, incluindo aquelas que você autorizou para envio delegado Para obter mais informações, consulte Recebimento de notificações do Amazon SES por e-mail.

Os remetentes delegados podem configurar suas próprias notificações de devolução e de reclamação para as identidades que você autorizou que eles usem. Você pode configurar uma publicação de eventos para publicar notificações de devolução e reclamação em um tópico do Amazon SNS ou um fluxo do Firehose.

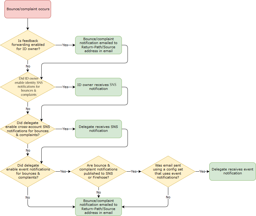
Se nem o proprietário da identidade nem o remetente delegado configurar um método de envio de notificações para eventos de devolução e de reclamação, ou se o remetente não aplicar o conjunto de configurações que usa a regra de publicação de eventos, o Amazon SES enviará notificações de eventos por e-mail automaticamente ao endereço no campo Return-Path (Caminho de retorno) do e-mail (ou ao endereço no campo Source (Origem), se você não tiver especificado um endereço de Return-Path), mesmo que você tenha desabilitado o encaminhamento de comentários de e-mail. Esse processo é ilustrado na imagem a seguir.

Flowchart showing notification paths for bounce/complaint events based on various settings.