View a markdown version of this page

AWS Bibliotecas do Common Runtime (CRT) - AWS SDKs e ferramentas

As traduções são geradas por tradução automática. Em caso de conflito entre o conteúdo da tradução e da versão original em inglês, a versão em inglês prevalecerá.

AWS Bibliotecas do Common Runtime (CRT)

As bibliotecas do AWS Common Runtime (CRT) são uma biblioteca base do SDKs. O CRT é uma família modular de pacotes independentes, escrita em C. Cada pacote oferece bom desempenho e ocupa pouco espaço para as diferentes funcionalidades necessárias. Essas funcionalidades são comuns e compartilhadas entre todos, SDKs proporcionando melhor reutilização, otimização e precisão do código. Os pacotes são:

  • awslabs/aws-c-auth: autenticação AWS do lado do cliente (provedores de credenciais padrão e assinatura (sigv4))

  • awslabs/aws-c-cal: tipos criptográficos primitivos, hashes (,, SHA256 HMAC) MD5 SHA256, signatários, AES

  • awslabs/aws-c-common: estruturas de dados básicas, tipos threading/synchronization primitivos, gerenciamento de buffer, funções relacionadas ao stdlib

  • awslabs/aws-c-compression: algoritmos de compressão (codificação/decodificação Huffman)

  • awslabs/aws-c-event-stream: processamento de mensagens de fluxo de eventos (cabeçalhos, prelúdio, carga útil, crc/trailer), implementação de chamada de procedimento remoto (RPC) em fluxos de eventos

  • awslabs/aws-c-http: implementação de C99 das especificações do HTTP/1.1 e do HTTP/2

  • awslabs/aws-c-io: soquetes (TCP, UDP), DNS, canais, circuitos de eventos, canais, SSL/TLS

  • awslabs/aws-c-iot: Implementação C99 da integração de serviços de nuvem de AWS IoT com dispositivos

  • awslabs/aws-c-mqtt: protocolo de mensagens leve e padrão para a Internet das Coisas (IoT)

  • awslabs/aws-c-s3: Implementação da biblioteca C99 para comunicação com o serviço Amazon S3, projetada para maximizar a taxa de transferência em instâncias Amazon de alta largura de banda EC2

  • awslabs/aws-c-sdkutils: Uma biblioteca de utilitários para analisar e gerenciar perfis AWS

  • awslabs/aws-checksums: acelerado por hardware multiplataforma CRC32c e CRC32 com retorno a implementações eficientes de software

  • awslabs/aws-lc: biblioteca criptográfica de uso geral mantida pela equipe de AWS criptografia AWS e seus clientes, com base no código do projeto Google BoringSSL e do projeto OpenSSL

  • awslabs/s2n: implementação C99 dos protocolos TLS/SSL, projetados para serem pequenos e rápidos, com a segurança como prioridade

O CRT está disponível em todos, SDKs exceto Go e Rust.

Adicionar dependências

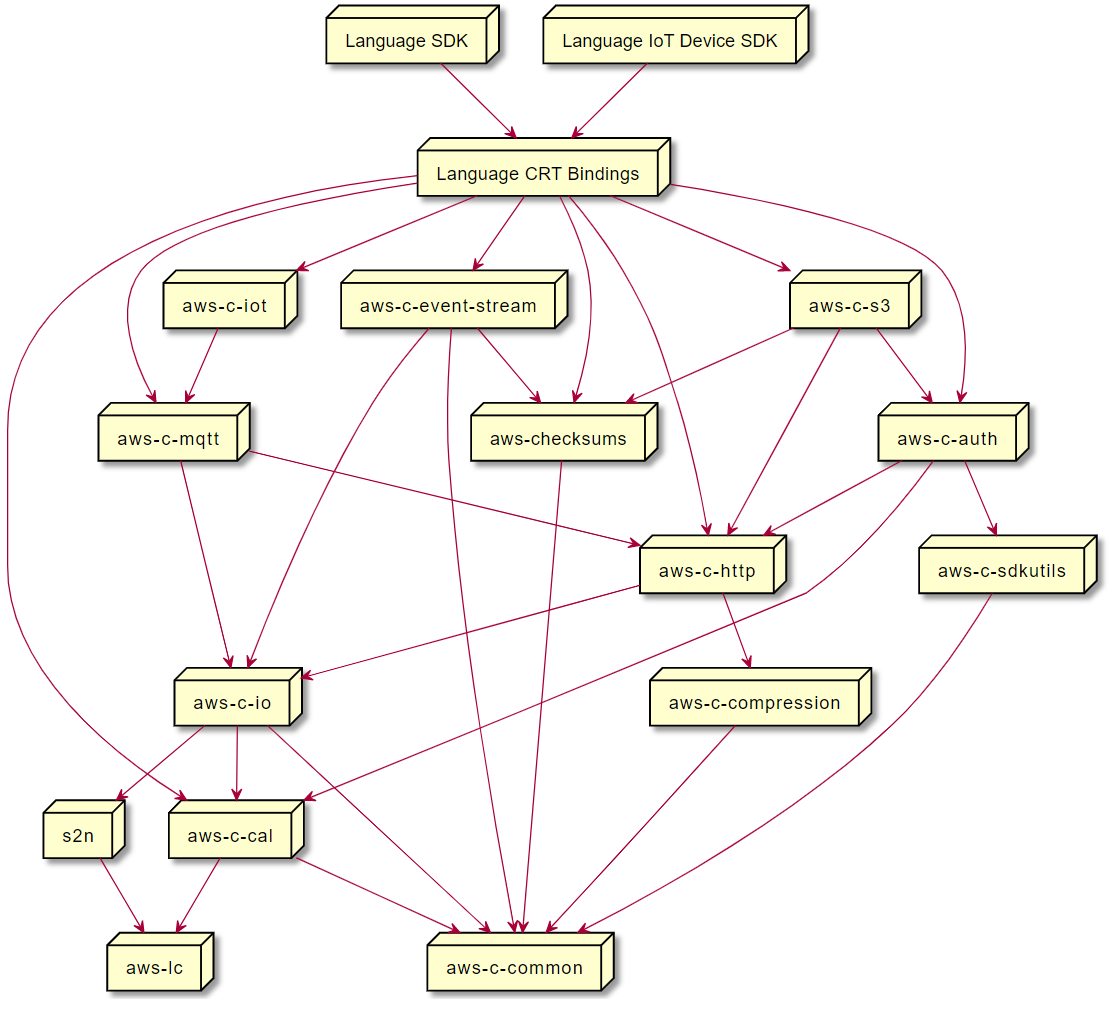
As bibliotecas CRT formam uma rede complexa de relacionamentos e dependências. Conhecer essas relações é útil se você precisar criar o CRT diretamente da fonte. No entanto, a maioria dos usuários acessa a funcionalidade CRT por meio de seu SDK de linguagem (como AWS SDK para C++ ou SDK AWS para Java) ou do SDK de dispositivo de IoT de sua linguagem (como SDK de IoT AWS para C++ ou SDK de IoT para Java). AWS No diagrama a seguir, a caixa Associações de CRT do idioma se refere ao pacote que envolve as bibliotecas CRT para o SDK de um idioma específico. Essa é uma coleção de pacotes do formulário aws-crt-*, em que '*' é um idioma do SDK (como aws-crt-cpp ou aws-crt-java).

A seguir está uma ilustração das dependências hierárquicas das bibliotecas CRT.

Diagrama de dependência do CRT mostrando como as bibliotecas CRT individuais se relacionam entre si.