View a markdown version of this page

Entenda o status da CA Privada da AWS CA - Autoridade de Certificação Privada da AWS

As traduções são geradas por tradução automática. Em caso de conflito entre o conteúdo da tradução e da versão original em inglês, a versão em inglês prevalecerá.

Entenda o status da CA Privada da AWS CA

O status de uma CA gerenciada pelos CA privada da AWS resultados de uma ação do usuário ou, em alguns casos, de uma ação de serviço. Por exemplo, o status de uma CA muda quando ela expira. As opções de status disponíveis para administradores de CA variam dependendo do status atual da CA.

CA privada da AWS pode relatar os seguintes valores de status. A tabela mostra os recursos de CA disponíveis em cada estado.

nota

Para todos os valores de status, exceto DELETED e FAILED, você será cobrado pela CA.

Status Emitir certificados Validar certificados com OCSP Gerar CRLs Gerar auditorias É possível atualizar o certificado de CA Certificados podem ser revogados Você é cobrado pela CA
CREATING: a CA está sendo criada. Não Não Não Não Não Não Sim

PENDING_CERTIFICATE: a CA foi criada e precisa de um certificado para ficar operacional.*

Não Não Não Não Não Não Sim
ACTIVE Sim Sim Sim Sim Sim Sim Sim
DISABLED: você desativou manualmente a CA. Não Sim Sim Sim Não Sim Sim
EXPIRED: o certificado da CA expirou.** Não Não Não Não Sim Não Sim
FAILED A ação CreateCertificateAuthority falhou. Isso pode ocorrer devido a uma interrupção na rede, AWS falha no back-end ou outros erros. Uma CA com falha não pode ser recuperada. Exclua a CA e crie uma nova. Não
DELETED Sua CA está dentro do período de restauração, que pode durar de 7 a 30 dias. Após esse período, ela é excluída permanentemente.
  • Se você chamar a API RestoreCertificateAuthority em uma CA com o status DELETED e um certificado expirado, a CA será definida como EXPIRED.

  • Para obter mais informações sobre como excluir uma CA, consulte Excluir sua CA privada.

Não

Para concluir a ativação, você precisa gerar uma CSR, obter um certificado de CA assinado de uma CA e importar o certificado para CA privada da AWS. A CSR pode ser enviada à sua nova CA (para assinatura automática) ou a uma CA raiz ou subordinada on-premises. Para obter mais informações, consulte Instalando o certificado CA.

Não é possível alterar diretamente o status de uma CA expirada. Se você importar um novo certificado para a CA, CA privada da AWS redefinirá o status para, a ACTIVE menos que tenha sido definido DISABLED antes da expiração do certificado.

Considerações adicionais sobre certificados de CA expirados:

  • Certificados de CA não são renovados automaticamente. Para obter informações sobre como automatizar a renovação AWS Certificate Manager, consulte. Atribuir permissões de renovação de certificado ao ACM

  • Se você tentar emitir um novo certificado com uma CA expirada, a API IssueCertificate retornará InvalidStateException. Uma CA raiz expirada precisa autoassinar um novo certificado CA raiz para poder emitir novos certificados subordinados.

  • As APIs The ListCertificateAuthorities e DescribeCertificateAuthority retornarão um status de EXPIRED se o certificado CA estiver expirado, independentemente de o status da CA estar definido como ACTIVE ou DISABLED. No entanto, se a CA expirada tiver sido definida como DELETED, o status retornado será DELETED.

  • A API UpdateCertificateAuthority não pode atualizar o status de uma CA expirada.

  • A API RevokeCertificate não pode ser usada para revogar qualquer certificado expirado, incluindo um certificado CA.

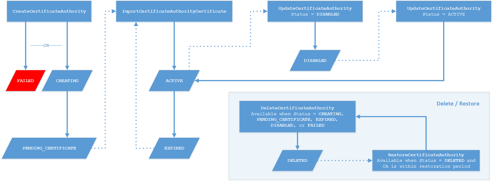
Relação entre o status da CA e o ciclo de vida da CA

O diagrama a seguir ilustra o ciclo de vida da CA como uma interação das ações de gerenciamento com o status da CA.

Interação de ações e status de gerenciamento de CA.
Chave de diagrama
Forma de retângulo azul representando uma ação de gerenciamento no diagrama.

Ação de gerenciamento

Forma de paralelogramo azul com lados inclinados e cantos afiados.
Status da CA
Seta azul apontando para a direita, indicando direção ou progressão.

A ação resulta em uma alteração de estado

Quatro pontos seguidos por uma seta apontando para a direita indicando progressão ou continuação.

O novo estado permite uma nova ação

Na parte superior do diagrama, as ações de gerenciamento são aplicadas por meio do console, da CLI ou da API do CA privada da AWS . As ações usam a CA por meio da criação, ativação, expiração e renovação. O status da CA muda em resposta (conforme mostrado pelas linhas sólidas) às ações manuais ou atualizações automatizadas. Na maioria dos casos, um novo status leva a uma nova ação possível (mostrada por uma linha pontilhada) que o administrador da CA pode aplicar. A entrada inferior direita mostra os possíveis valores de status que permitem ações de exclusão e restauração.

Tópicos