Rearquitetando como microsserviços em contêineres Linux - AWS Orientação prescritiva

As traduções são geradas por tradução automática. Em caso de conflito entre o conteúdo da tradução e da versão original em inglês, a versão em inglês prevalecerá.

Rearquitetando como microsserviços em contêineres Linux

Uma arquitetura de microsserviços é uma abordagem para desenvolver um único aplicativo como um conjunto de pequenos serviços. Cada serviço é executado em seu próprio processo e se comunica com outros serviços por meio de mecanismos leves. Essa abordagem divide um aplicativo monolítico em serviços menores, em que cada serviço serve a uma única finalidade e é implantado como um contêiner.

Casos de uso

Essa estratégia de migração é útil se:

  • Você quer dividir seu sistema monolítico em microsserviços.

  • Você tem os recursos e o tempo disponíveis para a refatoração.

  • Você pode resolver todas as dependências do.NET Framework.

  • Você tem um aplicativo de longa duração.

Vantagens

Essa abordagem de migração oferece os seguintes benefícios, quando comparada aos aplicativos.NET locais:

  • Inovação mais rápida porque é mais fácil adicionar novos recursos em uma arquitetura de microsserviços

  • Alta disponibilidade e confiabilidade

  • Maior agilidade e escalabilidade sob demanda

  • Implantação independente e pipelines modernos de integração contínua e implantação contínua (CI/CD)

  • Fortes limites de módulos e diversidade técnica

Desvantagens

  • Esforço e custo da refatoração

  • Potencial complexidade operacional

AWS serviços

Você pode usar os seguintes AWS serviços para desenvolver um sistema baseado em microsserviços:

Ferramentas

AWS O Professional Services oferece ferramentas e serviços personalizados para ajudá-lo a refatorar seus aplicativos monolíticos em microsserviços.

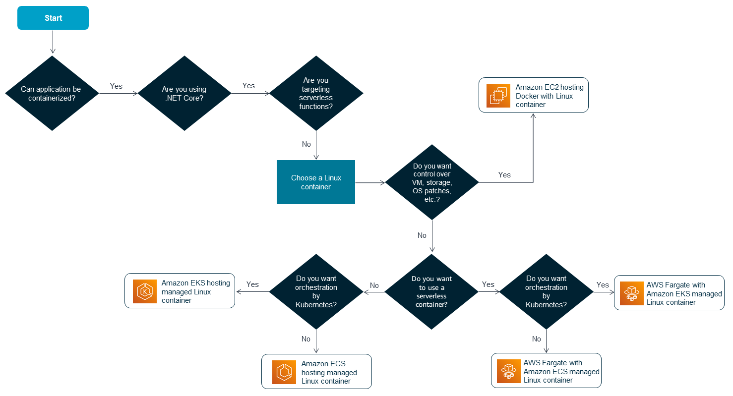
Decisões de implantação

Você pode escolher entre cinco opções de implantação:

  • Se você quiser controle total sobre a configuração do seu ambiente computacional, incluindo configurações de memória e armazenamento, e controle sobre os patches do sistema operacional: implante seu aplicativo como um contêiner Linux em uma instância do EC2.

  • Se você quiser que o contêiner seja gerenciado pelo Kubernetes e executado como um contêiner sem servidor: implante seu aplicativo como um contêiner Linux no Amazon EKS com o Fargate.

  • Se você quiser que o contêiner seja gerenciado pelo Amazon ECS e executado como um contêiner sem servidor: implante seu aplicativo como um contêiner Linux no Amazon ECS com o Fargate.

  • Se você quiser que o contêiner seja gerenciado pelo Kubernetes, mas quiser gerenciar você mesmo os recursos computacionais do contêiner: implante seu aplicativo como um contêiner Linux no Amazon EKS.

  • Se você quiser que o contêiner seja gerenciado pelo Amazon ECS, mas quiser gerenciar você mesmo os recursos computacionais do contêiner: implante seu aplicativo como um contêiner Linux no Amazon ECS.

Refactoring .NET applications as microservices in Linux containers on AWS