View a markdown version of this page

Filiais em uma estratégia Gitflow - AWS Orientação prescritiva

As traduções são geradas por tradução automática. Em caso de conflito entre o conteúdo da tradução e da versão original em inglês, a versão em inglês prevalecerá.

Filiais em uma estratégia Gitflow

Uma estratégia de ramificação do Gitflow geralmente tem as seguintes ramificações.

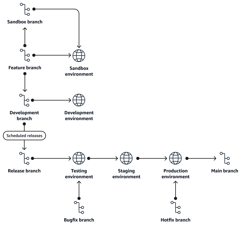
As filiais e ambientes em uma estratégia de ramificação do Gitflow.

ramificação de recursos

Featurefiliais são filiais de curto prazo nas quais você desenvolve recursos. A feature ramificação é criada pela ramificação da develop ramificação. Os desenvolvedores iteram, confirmam e testam o código na feature ramificação. Quando o recurso é concluído, o desenvolvedor promove o recurso. Há apenas dois caminhos a partir de uma ramificação de recursos:

  • Mesclar com a filial sandbox

  • Crie uma solicitação de mesclagem na filial develop

Convenção de nomenclatura:

feature/<story number>_<developer initials>_<descriptor>

Exemplo de convenção de nomenclatura:

feature/123456_MS_Implement_Feature_A

filial de sandbox

A sandbox filial é uma ramificação não padrão de curto prazo do Gitflow. No entanto, é útil para o desenvolvimento de CI/CD tubulações. A sandbox filial é usada principalmente para os seguintes propósitos:

  • Execute uma implantação completa no ambiente sandbox usando os CI/CD pipelines em vez de uma implantação manual.

  • Desenvolva e teste um pipeline antes de enviar solicitações de mesclagem para testes completos em um ambiente inferior, como desenvolvimento ou teste.

Sandboxos galhos são de natureza temporária e não devem ter vida longa. Eles devem ser excluídos após a conclusão do teste específico.

Convenção de nomenclatura:

sandbox/<story number>_<developer initials>_<descriptor>

Exemplo de convenção de nomenclatura:

sandbox/123456_MS_Test_Pipeline_Deploy

desenvolver filial

A develop filial é uma filial de longa duração em que os recursos são integrados, criados, validados e implantados no ambiente de desenvolvimento. Todas as feature filiais são mescladas na develop ramificação. As fusões na develop ramificação são concluídas por meio de uma solicitação de mesclagem que requer uma compilação bem-sucedida e duas aprovações do desenvolvedor. Para evitar a exclusão, ative a proteção da ramificação na develop ramificação.

Convenção de nomenclatura:

develop

ramificação de lançamento

No Gitflow, release filiais são filiais de curto prazo. Essas ramificações são especiais porque você pode implantá-las em vários ambientes, adotando a metodologia de criar uma vez e implantar muitos. Releaseas filiais podem ter como alvo os ambientes de teste, preparação ou produção. Depois que uma equipe de desenvolvimento decidiu promover recursos em ambientes superiores, eles criam uma nova release ramificação e usam incrementar o número da versão da versão anterior. Nos portões de cada ambiente, as implantações exigem aprovações manuais para prosseguir. Releaseas filiais devem exigir que uma solicitação de mesclagem seja alterada.

Depois que a release ramificação for implantada na produção, ela deverá ser mesclada novamente às main ramificações develop e para garantir que quaisquer correções de bugs ou hotfixes sejam incorporados novamente aos esforços futuros de desenvolvimento.

Convenção de nomenclatura:

release/v{major}.{minor}

Exemplo de convenção de nomenclatura:

release/v1.0

ramificação principal

A main ramificação é uma ramificação de longa duração que sempre representa o código que está sendo executado na produção. O código é mesclado automaticamente na main ramificação de uma ramificação de lançamento após uma implantação bem-sucedida do pipeline de lançamento. Para evitar a exclusão, ative a proteção da ramificação na main ramificação.

Convenção de nomenclatura:

main

ramificação de correção de bugs

A bugfix ramificação é uma ramificação de curto prazo usada para corrigir problemas em ramificações de lançamento que não foram lançadas para produção. Uma bugfix ramificação só deve ser usada para promover correções em release ramificações para os ambientes de teste, preparação ou produção. Um bugfix galho é sempre ramificado de um release galho.

Depois que a correção de bug for testada, ela poderá ser promovida para a release ramificação por meio de uma solicitação de mesclagem. Em seguida, você pode empurrar a release ramificação para frente seguindo o processo de liberação padrão.

Convenção de nomenclatura:

bugfix/<ticket>_<developer initials>_<descriptor>

Exemplo de convenção de nomenclatura:

bugfix/123456_MS_Fix_Problem_A

ramificação de hotfix

A hotfix filial é uma filial de curto prazo usada para corrigir problemas na produção. Ele só pode ser usado para promover correções que devem ser aceleradas para chegar ao ambiente de produção. Um hotfix galho é sempre ramificado. main

Depois que o hotfix for testado, você poderá promovê-lo para produção por meio de uma solicitação de mesclagem na release ramificação a partir da qual foi criada. main Para testar, você pode então empurrar a release ramificação para frente seguindo o processo de liberação padrão.

Convenção de nomenclatura:

hotfix/<ticket>_<developer initials>_<descriptor>

Exemplo de convenção de nomenclatura:

hotfix/123456_MS_Fix_Problem_A