View a markdown version of this page

Entenda a arquitetura CDN de montagem de MediaTailor canais - AWS Elemental MediaTailor

As traduções são geradas por tradução automática. Em caso de conflito entre o conteúdo da tradução e da versão original em inglês, a versão em inglês prevalecerá.

Entenda a arquitetura CDN de montagem de MediaTailor canais

AWS Elemental MediaTailor a montagem de canais se integra às redes de distribuição de conteúdo (CDNs) para fornecer canais de streaming linear com melhor desempenho e alcance global. A arquitetura recomendada posiciona a CDN entre os espectadores e a montagem do canal, com a montagem do canal acessando o conteúdo diretamente de sua origem. Este tópico explica os principais componentes da arquitetura e como eles funcionam juntos para fornecer seu conteúdo.

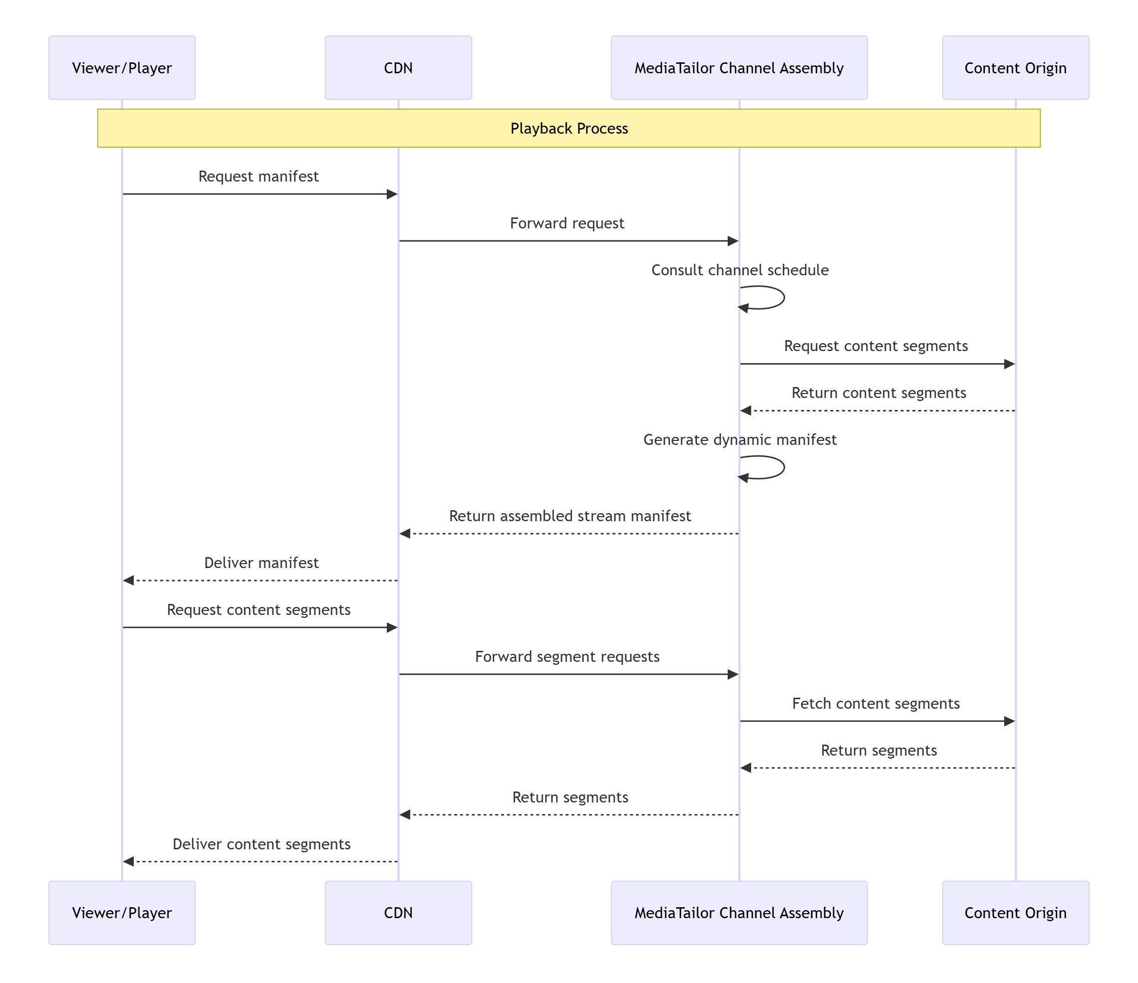
  1. Os espectadores solicitam manifestos da CDN

  2. O CDN encaminha solicitações para a montagem do canal

  3. A montagem do canal reúne os manifestos de fontes de VOD

  4. A montagem do canal retorna os manifestos para a CDN, que os encaminha aos telespectadores

  5. Os espectadores solicitam segmentos por meio da CDN

  6. A CDN encaminha as solicitações de segmento para a origem apropriada

Essa arquitetura garante um desempenho ideal enquanto mantém os benefícios de segurança e flexibilidade do uso de uma CDN.

Diagrama mostrando o CDN posicionado entre os players do cliente e MediaTailor o Channel Assembly

Terminologia CDN para montagem de canais

A compreensão desses termos-chave ajudará você a implementar e solucionar problemas de integração de CDN de montagem de canais:

CDN de origem e CDN de borda

CDN de origem: uma CDN posicionada entre MediaTailor e a origem do seu conteúdo. Ele armazena segmentos de conteúdo em cache para reduzir a carga em seus servidores de origem. Em uma arquitetura multi-CDN, essa é a primeira camada CDN que interage diretamente com a origem.

Edge CDN: Uma CDN posicionada entre visualizadores e. MediaTailor Ele oferece manifestos e conteúdo personalizados aos espectadores. Em uma arquitetura multi-CDN, essa é a camada CDN mais externa que interage diretamente com os visualizadores.

Termos de configuração do CDN

Comportamento do cache: regras que determinam como uma CDN lida com diferentes tipos de solicitações, incluindo a duração do cache e o roteamento de origem.

TTL (Time To Live): a duração pela qual o conteúdo permanece válido em um cache CDN antes de precisar ser atualizado a partir da origem. Para obter recomendações detalhadas de TTL, consulteOtimização de cache para CDN e integrações MediaTailor.

Chave de cache: o identificador exclusivo usado por uma CDN para armazenar e recuperar conteúdo em cache, geralmente incluindo caminho de URL, parâmetros de consulta e cabeçalhos.

Escudo de origem: uma camada intermediária de cache entre os pontos de presença da CDN e seu servidor de origem que reduz o número de solicitações para sua origem.

Colapso da solicitação: um recurso de CDN que combina várias solicitações simultâneas para o mesmo conteúdo em uma única solicitação de origem.

MediaTailor-termos específicos da CDN

Prefixo do segmento de conteúdo CDN: O nome de domínio CDN MediaTailor usado na geração de segmentos de conteúdo em URLs manifestos.

Prefixo do segmento de anúncio CDN: o nome de domínio CDN MediaTailor usado na geração de segmentos de anúncios em URLs manifestos.

Para obter mais informações sobre a configuração de CDN com MediaTailor, consulteConfigurar a integração com a CDN.