View a markdown version of this page

O que são RFCs? - Guia do usuário avançado do AMS

As traduções são geradas por tradução automática. Em caso de conflito entre o conteúdo da tradução e da versão original em inglês, a versão em inglês prevalecerá.

O que são RFCs?

Uma solicitação de mudança, ou RFC, é como você faz uma alteração em seu ambiente gerenciado pelo AMS ou solicita que o AMS faça uma alteração em seu nome. Para criar um RFC, você escolhe entre os tipos de alteração do AMS, escolhe os parâmetros do RFC (como agendamento) e, em seguida, envia a solicitação usando o console do AMS ou os comandos da API e. CreateRfcSubmitRfc

Uma RFC contém duas especificações, uma para a própria RFC e outra para os parâmetros do tipo de alteração (CT). Na linha de comando, você pode usar um comando RFC embutido ou um CreateRfc modelo padrão no formato JSON, que você preenche e envia junto com o arquivo de esquema CT JSON que você cria (com base nos parâmetros do CT). O nome do CT é uma descrição informal do CT. Um CSIO (categoria, subcategoria, item, operação) é uma descrição mais formal de um CT. Somente o ID do CT deve ser especificado ao criar um RFC.

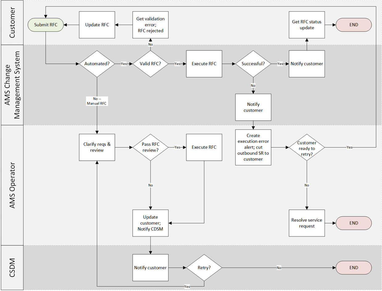
RFCs passe por dois estágios principais: validação e execução.

  1. No estágio de validação, o AMS analisa a solicitação de RFC quanto à integridade e exatidão. O AMS também avalia a solicitação de segurança de acordo com nossos padrões técnicos de segurança. O AMS valida se a alteração solicitada é válida e executável.

  2. No estágio de execução, o AMS tenta as alterações solicitadas em sua conta.

O AMS lida com os dois estágios por meio de um processo automatizado, manual ou uma combinação de ambos. O processo manual é conduzido pela equipe de operações do AMS. Para obter mais informações, consulte Automatizado e manual CTs.

O AMS fornece três modos de execução para lidar com solicitações:

  • (Recomendado pelo AMS) Modo de execução: Automatizado. Eles CTs usam automação para validações e execuções de RFC, que é a maneira mais rápida de alcançar seus resultados comerciais.

  • (Sugerido pelo AMS) Modo de execução: Manual e designação: automação gerenciada. Eles CTs utilizam uma combinação de processos automatizados e manuais para validações e execuções de RFC. Se a automação não puder executar a alteração solicitada, a RFC será transferida (por roteamento automatizado ou pela criação de uma RFC substituta) para a equipe de operações do AMS para tratamento manual. O envio deles CTs permite uma entrada mais estruturada de sua solicitação, complementada pela automação do AMS para melhorar o prazo de tratamento e execução dos resultados.

  • Modo de execução: Manual e designação: revisão necessária. Alterações solicitadas por meio do ct-1e1xtak34nx76 Management | Outro | Outro | Atualização (revisão necessária) ou ct-0xdawir96cy7k Management | Outro | Outro | Criar (revisão obrigatória). Eles CTs dependem do manuseio manual para validações e execuções. Elas CTs dependem da interpretação manual da solicitação de alteração.

O AMS notifica você quando a alteração foi concluída com êxito (Êxito) ou sem sucesso (Falha).

nota

Para obter informações sobre a solução de problemas de falhas de RFC, consulteSolução de problemas de erros de RFC no AMS.

O gráfico a seguir mostra o fluxo de trabalho de uma RFC enviada por você.

O fluxo de trabalho de um RFC enviado pelo cliente.