View a markdown version of this page

Entenda os códigos de status do RFC - Guia do usuário avançado do AMS

As traduções são geradas por tradução automática. Em caso de conflito entre o conteúdo da tradução e da versão original em inglês, a versão em inglês prevalecerá.

Entenda os códigos de status do RFC

Os códigos de status RFC ajudam você a rastrear suas solicitações. Você pode observar esses códigos de status durante uma execução de RFC na saída da CLI ou atualizando a página da lista de RFC no console.

Você também pode ver os códigos de um RFC na página de detalhes desse RFC, que pode ter a seguinte aparência:

Códigos de status RFC.

Talvez você veja um RFC em sua lista que você não enviou. Quando os operadores do AMS usam uma CT somente interna, eles a enviam em uma RFC e ela é exibida na sua lista de RFC. Para obter mais informações, consulte Tipos de alteração somente internos.

Importante

Você pode solicitar notificações de alterações no estado do RFC. Para obter detalhes, consulte Notificações de alteração de estado da RFC.

Códigos de status RFC
Bem-sucedida Falha

Edição: o RFC foi criado, mas não foi enviado

PendingApproval /Enviado: o RFC foi enviado e o sistema está determinando se ele requer aprovação e obtendo essa aprovação, se necessário

Aprovado pela AWS/Aprovado pelo cliente: o RFC foi aprovado. RFCs Os automatizados são aprovados pela AWS, RFCs os manuais são aprovados pelos operadores e, às vezes, pelos clientes

Programado: o RFC passou pelas verificações de sintaxe e requisitos e está programado para execução

InProgress: o RFC está sendo executado, observe RFCs que esse provisionamento de vários recursos ou, de longa duração UserData, leva mais tempo para ser executado

Executado: O RFC foi executado

Sucesso/Sucesso: O RFC foi concluído com sucesso

Rejeitados: RFCs são rejeitados normalmente porque falham na validação; por exemplo, um recurso inutilizável, ou seja, uma sub-rede, é especificado

Cancelados: RFCs são cancelados normalmente porque não passam pela validação antes que a hora de início configurada tenha passado

Falha: o RFC falhou; veja os motivos da falha StatusReason na saída, e as operações do AMS criam automaticamente um tíquete de problema e se comunicam com você conforme necessário

nota

Cancelado ou rejeitado RFCs pode ser reenviado usando UpdateRfc; veja também. Atualizar RFCs

Se a RFC passar por todas as condições necessárias (por exemplo, todos os parâmetros necessários forem especificados), o status mudará para PendingApproval (até mesmo a CTs aprovação automática, o que acontece automaticamente se as verificações de sintaxe e parâmetros forem aprovadas). Se não for aprovado, o status mudará paraRejected. O StatusReason fornece informações sobre rejeições; os ExecutionOutput campos fornecem informações sobre aprovação e conclusão. Os códigos de erro incluem:

  • InvalidRfcStateException: o RFC está em um status que não permite a operação que foi chamada. Por exemplo, se o RFC foi movido para o estado Enviado, ele não poderá mais ser modificado.

  • InvalidRfcScheduleException: Os TimeoutInMinutes parâmetros StartTime EndTime, ou foram violados.

  • InternalServerError: Foi encontrada uma dificuldade com o sistema.

  • InvalidArgumentException: um parâmetro está especificado incorretamente; por exemplo, um valor inaceitável é usado.

  • ResourceNotFoundException: um valor, como o ID da pilha, não pode ser encontrado.

Se os horários de início e término solicitados programados (também conhecidos como janela de execução de alterações) ocorrerem antes da aprovação da alteração, o status da RFC mudará paraCanceled. Se a alteração for aprovada, o status da RFC mudará paraScheduled. A janela de execução da alteração para o ASAP RFCs é a hora de envio mais o ExpectedExecutionDuration valor do CT.

A qualquer momento antes da chegada da janela de execução da alteração, uma alteração programada (enviada com um RequestedStartTime na CLI) pode ser modificada ou cancelada. Se a alteração programada for modificada, ela deverá ser reenviada.

Quando a hora de início da alteração chega (agendada ou o mais rápido possível) e após a conclusão das aprovações, o status muda InProgress e nenhuma modificação pode ser feita. Se a alteração for concluída dentro da janela de execução da alteração especificada, o status mudará paraSuccess. Se alguma parte da alteração falhar ou se a alteração ainda estiver em andamento quando a janela de execução da alteração terminar, o status mudará paraFailure.

nota

Durante os estadosInProgress,Success, ou Failure alterados, o RFC não pode ser modificado ou cancelado.

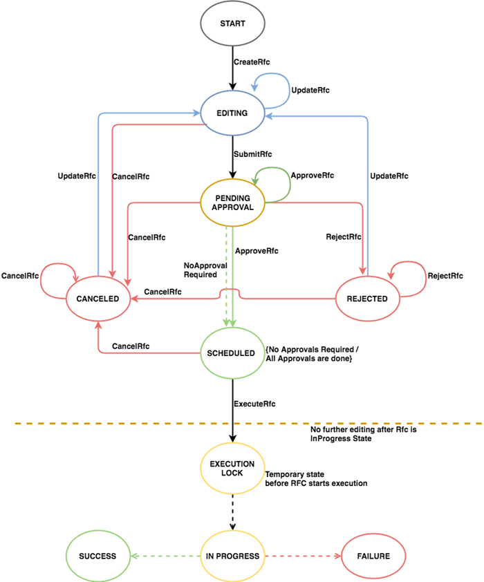
O diagrama a seguir ilustra os status do RFC desde a chamada CreateRFC até a resolução.

Os status do RFC desde a chamada CreateRFC até a resolução.