Integre seus hubs para integrações gerenciadas - Integrações gerenciadas para AWS IoT Device Management

As traduções são geradas por tradução automática. Em caso de conflito entre o conteúdo da tradução e da versão original em inglês, a versão em inglês prevalecerá.

Integre seus hubs para integrações gerenciadas

Configure seus dispositivos de hub para se comunicarem com integrações gerenciadas configurando a estrutura de diretórios, os certificados e os arquivos de configuração do dispositivo necessários. Esta seção descreve como os componentes do subsistema de integração do hub funcionam juntos, onde armazenar certificados e arquivos de configuração, como criar e modificar o arquivo de configuração do dispositivo e as etapas para concluir o processo de provisionamento do hub.

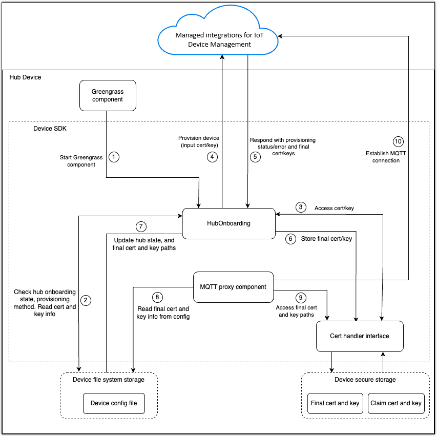
Subsistema de integração do hub

O subsistema de integração do hub usa esses componentes principais para gerenciar o provisionamento e a configuração do dispositivo:

Componente de integração do hub

Gerencia o processo de integração do hub coordenando o estado do hub, a abordagem de provisionamento e os materiais de autenticação.

Arquivo de configuração do dispositivo

Armazena dados essenciais de configuração do hub no dispositivo, incluindo:

  • Estado de provisionamento do dispositivo (provisionado ou não provisionado)

  • Certificado e localizações-chave

  • Informações de autenticação Outros processos do SDK, como o proxy MQTT, fazem referência a esse arquivo para determinar o estado do hub e as configurações de conexão.

Interface do manipulador de certificados

Fornece uma interface utilitária para leitura e gravação de certificados e chaves de dispositivos. Você pode implementar essa interface para trabalhar com:

  • Armazenamento do sistema de arquivos

  • Módulos de segurança de hardware (HSM)

  • Módulos de plataforma confiáveis (TPM)

  • Soluções personalizadas de armazenamento seguro

Componente proxy MQTT

Gerencia device-to-cloud a comunicação usando:

  • Certificados e chaves de cliente provisionados

  • Informações sobre o estado do dispositivo a partir do arquivo de configuração

  • Conexões MQTT para integrações gerenciadas

O diagrama a seguir descreve a arquitetura do subsistema de integração do hub e seus componentes. Se você não estiver usando AWS IoT Greengrass, você pode ignorar esse componente do diagrama.

Arquitetura do subsistema de integração do hub.