View a markdown version of this page

Entenda o ciclo de vida do contato - AWS Ground Station

As traduções são geradas por tradução automática. Em caso de conflito entre o conteúdo da tradução e da versão original em inglês, a versão em inglês prevalecerá.

Entenda o ciclo de vida do contato

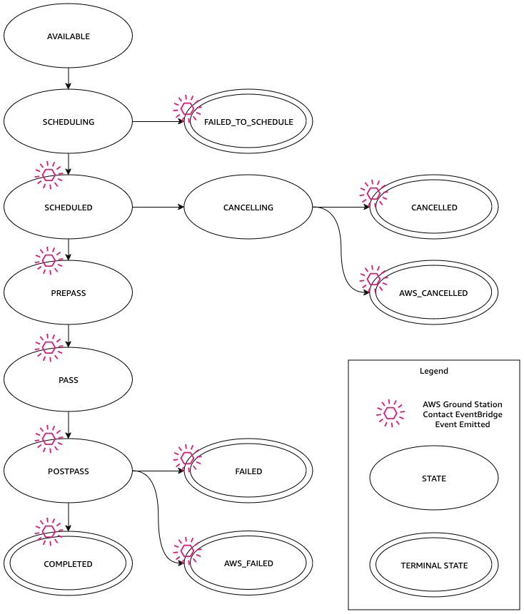
Compreender o ciclo de vida do contato pode ajudá-lo a automatizar e solucionar vários problemas durante o uso. AWS Ground Station O diagrama a seguir mostra o ciclo de vida do AWS Ground Station contato, bem como os eventos do Event Bridge emitidos durante o ciclo de vida. É importante observar que COMPLETED, FAILED, FAILED_TO_SCHEDULE, CANCELLED, AWS_CANCELLED e são estados terminais. AWS_FAILED Os contatos não sairão de um estado terminal. Consulte o AWS Ground Station status de contato para obter detalhes sobre o que cada status indica e se ele pode ser interrompido ou cancelado usando. CancelContact

State diagram showing AWS Ground Station contact event flow from scheduling to completion or failure.

AWS Ground Station status de contato

O status de um AWS Ground Station contato fornece informações sobre o que está acontecendo com esse contato em um determinado momento.

Status de contato

A tabela a seguir descreve os status que um contato pode ter:

Status Description Terminal Cancelável Parável
DISPONÍVEL O contato está disponível para ser reservado. Não N/D N/D
PROGRAMAÇÃO O contato está em processo de agendamento. Não Sim Não
SCHEDULED O contato foi agendado com sucesso. Não Sim Não
NÃO FOI POSSÍVEL AGENDAR O contato falhou no agendamento. Sim Não Não
PRÉ-PASSAGEM O contato começará em breve e os recursos estão sendo preparados. Não Sim Não
PASS O contato está sendo executado no momento e o satélite está sendo comunicado com. Não Não Sim
POSTPASS A comunicação foi concluída e os recursos usados estão sendo limpos. Não Não Não
CONCLUÍDO O contato foi concluído sem erros. Sim Não Não
FAILED O contato falhou devido a um problema com a configuração do seu recurso. Sim Não Não
AWS_FAILED O contato falhou devido a um problema no AWS Ground Station serviço. Sim Não Não
CANCELANDO O contato está em processo de cancelamento. Não Não Não
AWS_CANCELLED O contato foi cancelado pelo AWS Ground Station serviço. A manutenção da antena ou do local e o desvio de efemérides são exemplos de quando isso pode acontecer. Sim Não Não
CANCELADO O contato foi cancelado por você. Sim Não Não
nota

Para obter informações sobre as implicações de cobrança de contatos cancelados ou interrompidos, consulte. Entenda o faturamento de contatos

Retenção de dados de contato

AWS Ground Station retém os dados de contato por 1 ano após a ReserveContactsolicitação de reserva de um contato. Após o período de 1 ano, os dados de contato são excluídos.

Se você precisar reter dados de contato por mais de um ano, é recomendável exportar seus dados antes que o período de retenção expire. Para obter mais informações sobre como acessar e exportar dados de contato, consulte: