View a markdown version of this page

Noções básicas de como criar e trabalhar com clusters do Amazon EMR - Amazon EMR

As traduções são geradas por tradução automática. Em caso de conflito entre o conteúdo da tradução e da versão original em inglês, a versão em inglês prevalecerá.

Noções básicas de como criar e trabalhar com clusters do Amazon EMR

Este tópico fornece uma visão geral dos clusters do Amazon EMR, incluindo como enviar trabalho para um cluster, como esses dados são processados ​​e quais são os diversos estados pelos quais o cluster passa durante o processamento.

Noções sobre clusters e nós

O componente central do Amazon EMR é o cluster. Um cluster é um conjunto de instâncias do Amazon Elastic Compute Cloud (Amazon EC2). Cada instância do cluster é chamada de . Cada nó tem um perfil dentro do cluster, conhecido como tipo de nó. O Amazon EMR também instala diferentes componentes de software em cada tipo de nó, atribuindo a cada nó um perfil em uma aplicação distribuída, como o Apache Hadoop.

Os tipos de nós no Amazon EMR são os seguintes:

  • Nó primário: um nó que gerencia o cluster ao executar componentes de software para coordenar a distribuição de dados e de tarefas entre outros nós para processamento. O nó primário rastreia o status das tarefas e monitora a integridade do cluster. Cada cluster tem um nó primário e é possível criar um cluster de nó único apenas com o nó primário.

  • Nó principal: um nó com componentes de software que executam tarefas e armazenam dados no Hadoop Distributed File System (HDFS) em seu cluster. Multi-node os clusters têm pelo menos um nó central.

  • Nó de tarefa: nó com componentes de software que apenas executa tarefas e não armazena dados no HDFS. Nós de tarefa são opcionais.

Envio de trabalhos para um cluster

Ao executar um cluster no Amazon EMR, você tem diversas opções sobre como especificar o trabalho que precisa ser feito.

  • Forneça a definição completa do trabalho a ser feito nas funções que você especifica como etapas ao criar um cluster. Isto é normalmente feito para clusters que processam uma quantidade definida de dados e, em seguida, são encerrados quando o processamento é concluído.

  • Crie um cluster de longa duração e use o console do Amazon EMR, a API do Amazon EMR ou AWS CLI o para enviar etapas, que podem conter um ou mais trabalhos. Para obter mais informações, consulte Envio de trabalhos para um cluster do Amazon EMR.

  • Crie um cluster, conecte-se ao nó primário e a outros nós conforme necessário usando o SSH e use as interfaces que as aplicações instaladas fornecem para executar tarefas e enviar consultas, com scripts ou de forma interativa. Para obter mais informações, consulte o Guia de versão do Amazon EMR.

Processar dados

Ao executar o cluster, você escolhe as estruturas e os aplicativos a serem instalados para as suas necessidades de processamento de dados. Para processar dados no cluster do Amazon EMR, é possível enviar trabalhos ou consultas diretamente para aplicações instaladas ou executar etapas no cluster.

Envio de trabalhos diretamente para aplicações

Você pode enviar trabalhos e interagir diretamente com os softwares instalados no cluster do Amazon EMR. Para fazer isso, normalmente você se conecta ao nó primário usando uma conexão segura e acessa as interfaces e ferramentas que estão disponíveis para os softwares que são executados diretamente em seu cluster. Para obter mais informações, consulte Conectar-se a um cluster do Amazon EMR.

Execução de etapas para processar dados

Você pode enviar uma ou mais etapas ordenadas para um cluster do Amazon EMR. Cada etapa é uma unidade de trabalho que contém instruções para manipular dados para processamento pelos softwares instalados no cluster.

Veja a seguir um exemplo de processo utilizando quatro etapas:

  1. Enviar um conjunto de dados de entrada para processamento.

  2. Processar a saída da primeira etapa usando um programa Pig.

  3. Processar um segundo conjunto de dados de entrada usando um programa Hive.

  4. Gravar um conjunto de dados de saída.

Geralmente, quando você processa dados no Amazon EMR, a entrada corresponde a dados armazenados como arquivos no sistema de arquivos subjacente escolhido, como o Amazon S3 ou o HDFS. Esses dados passam de uma etapa para a próxima na sequência de processamento. A etapa final grava os dados de saída em um local especificado, como um bucket do Amazon S3.

As etapas são executadas na seguinte sequência:

  1. É enviada uma solicitação para iniciar as etapas de processamento.

  2. O estado de todas as etapas é definido como PENDING (Pendente).

  3. Quando a primeira etapa da sequência é iniciada, seu estado muda para RUNNING (Em execução). As outras etapas permanecem no estado PENDING (Pendente).

  4. Após a conclusão da primeira etapa, seu estado muda para COMPLETED (Concluído).

  5. A próxima etapa da sequência é iniciada, e seu estado muda para RUNNING (Em execução). Após a conclusão, seu estado muda para COMPLETED (Concluído).

  6. Esse padrão repete-se para cada etapa, até todas elas estejam concluídas e o processamento seja encerrado.

O diagrama a seguir representa a sequência de etapas e mudança de estado para as etapas conforme elas são processadas.

Diagrama de sequência do Amazon EMR mostrando os diferentes estados das etapas do cluster.

Se uma etapa falhar durante o processamento, seu estado será alterado para FAILED. Você pode determinar o que acontece a seguir em cada etapa. Por padrão, todas as etapas restantes na sequência são definidas como CANCELLED e não são executadas se uma etapa anterior falhar. Você também pode optar por ignorar a falha e permitir que as etapas restantes continuem ou encerrem o cluster imediatamente.

O diagrama a seguir representa a sequência de etapas e a mudança de estado padrão quando uma etapa falha durante o processamento.

Diagrama de sequência do Amazon EMR mostrando o que acontece com as etapas subsequentes quando uma etapa anterior do cluster apresenta falha.

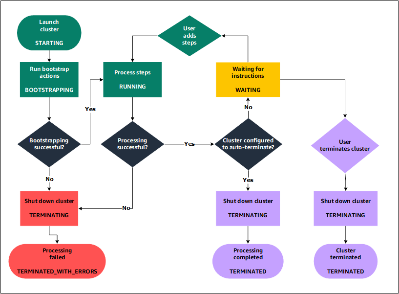
Noções básicas sobre o ciclo de vida do cluster

Um cluster do Amazon EMR com êxito segue este processo:

  1. Primeiro, o Amazon EMR provisiona instâncias do EC2 no cluster para cada instância, de acordo com as suas especificações. Para obter mais informações, consulte Configuração de hardware e redes do cluster do Amazon EMR. Para todas as instâncias, o Amazon EMR usa a AMI padrão para o Amazon EMR ou uma AMI personalizada do Amazon Linux especificada por você. Para obter mais informações, consulte Uso de uma AMI personalizada para fornecer mais flexibilidade na configuração de clusters do Amazon EMR. Durante essa fase, o estado do cluster é STARTING.

  2. O Amazon EMR executa ações de bootstrap especificadas em cada instância. Você pode usar as ações de bootstrap para instalar aplicativos personalizados e executar as personalizações necessárias. Para obter mais informações, consulte Como criar ações de bootstrap para instalar softwares adicionais com um cluster do Amazon EMR. Durante essa fase, o estado do cluster é BOOTSTRAPPING.

  3. O Amazon EMR instala as aplicações nativas especificadas ao criar o cluster, como o Hive, o Hadoop, o Spark e outros.

  4. Depois que as ações de bootstrap forem concluídas com êxito e que os aplicativos nativos forem instalados, o estado do cluster será RUNNING. Nesse momento, você pode se conectar às instâncias de cluster, e o cluster executará de maneira sequencial todas as etapas que você especificou ao criar o cluster. Você pode enviar etapas adicionais, que serão executadas depois que as etapas anteriores forem concluídas. Para obter mais informações, consulte Envio de trabalhos para um cluster do Amazon EMR.

  5. Depois que as etapas forem executadas com êxito, o cluster entrará no estado WAITING. Se um cluster estiver configurado para o encerramento automático após a conclusão da última etapa, ele entrará em um estado TERMINATING e, em seguida, no estado TERMINATED. Se o cluster estiver configurado para aguardar, você deverá encerrá-lo manualmente quando não precisar mais dele. Após encerrar manualmente o cluster, ele entrará no estado TERMINATING e, em seguida, no estado TERMINATED.

Uma falha durante o ciclo de vida do cluster faz com que o Amazon EMR encerre o cluster e todas as suas instâncias, a menos que você habilite a proteção contra encerramento. Se um cluster for encerrado devido a uma falha, todos os dados armazenados no cluster serão excluídos, e o estado do cluster será definido como TERMINATED_WITH_ERRORS. Se você tiver habilitado a proteção contra encerramento, você poderá recuperar os dados do seu cluster e, em seguida, remover a proteção contra encerramento e encerrá-lo. Para obter mais informações, consulte Uso da proteção contra encerramento para proteger clusters do Amazon EMR do desligamento acidental.

O diagrama a seguir representa o ciclo de vida de um cluster e como cada estágio desse ciclo é mapeado para um estado de cluster específico.

Diagrama do Amazon EMR mostrando o ciclo de vida de um cluster e como cada estágio do ciclo de vida é mapeado para um estado específico do cluster.