View a markdown version of this page

Avaliação de políticas para solicitações em uma única conta - AWS Identity and Access Management

Avaliação de políticas para solicitações em uma única conta

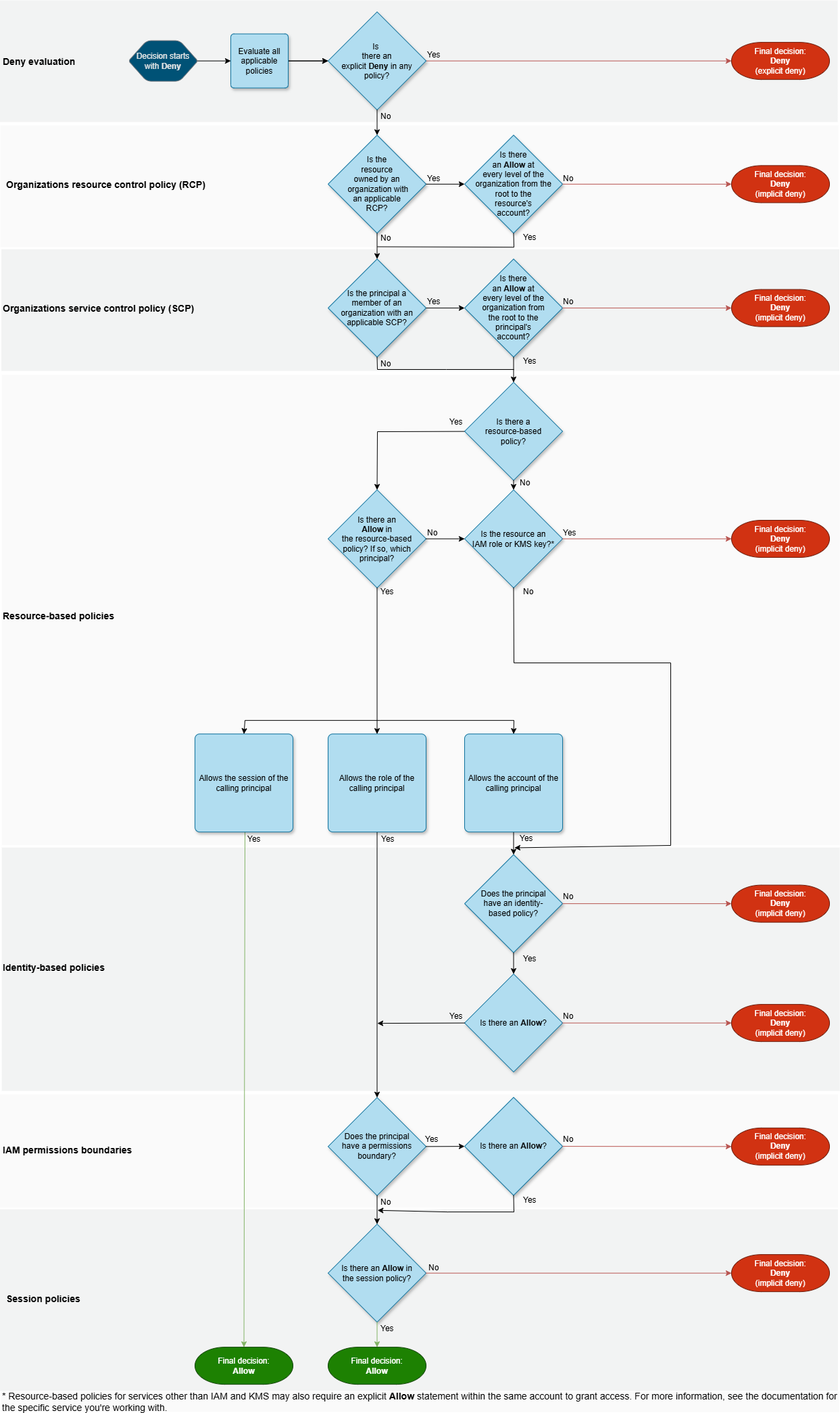
Avaliação de política para um perfil do IAM

O fluxograma a seguir fornece detalhes sobre como uma decisão de avaliação de política é tomada para um perfil do IAM em uma única conta.

Fluxograma de avaliação para um perfil do IAM em uma única conta

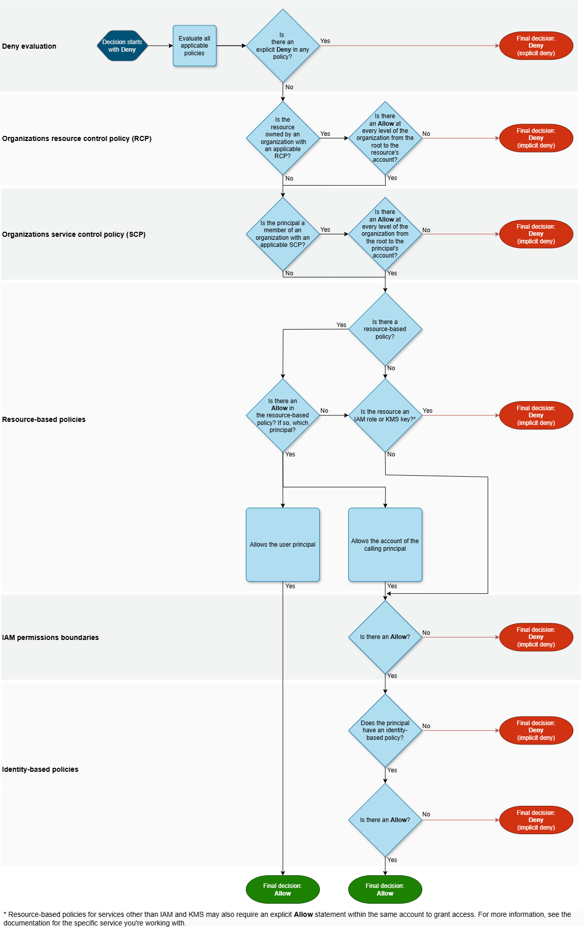
Avaliação de política para um usuário do IAM

O fluxograma a seguir fornece detalhes de como uma decisão de avaliação de política é tomada para um usuário do IAM em uma única conta.

Fluxograma de avaliação para um usuário do IAM em uma única conta

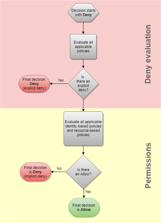
Exemplo de avaliação das políticas baseadas em identidade e políticas baseadas em recurso

Os tipos de políticas mais comuns são políticas baseadas em identidade e políticas baseadas em recurso. Quando o acesso a um recurso é solicitado, a AWS avalia todas as permissões concedidas pelas políticas para pelo menos uma permissão na mesma conta. Uma negação explícita em qualquer uma das políticas substitui a permissão.

Importante

Se a política baseada em identidade ou a política baseada em recursos na mesma conta permitir a solicitação, mas a outra política não, a solicitação ainda será permitida.

Suponha que Carlos tem o nome de usuário carlossalazar e tente salvar um arquivo no bucket amzn-s3-demo-bucket-carlossalazar-logs do Amazon S3.

Suponha também que a política a seguir esteja anexada ao usuário do IAM carlossalazar.

JSON
{ "Version":"2012-10-17", "Statement": [ { "Sid": "AllowS3ListRead", "Effect": "Allow", "Action": [ "s3:GetBucketLocation", "s3:GetAccountPublicAccessBlock", "s3:ListAccessPoints", "s3:ListAllMyBuckets" ], "Resource": "arn:aws:s3:::*" }, { "Sid": "AllowS3Self", "Effect": "Allow", "Action": "s3:*", "Resource": [ "arn:aws:s3:::amzn-s3-demo-bucket-carlossalazar/*", "arn:aws:s3:::amzn-s3-demo-bucket-carlossalazar" ] }, { "Sid": "DenyS3Logs", "Effect": "Deny", "Action": "s3:*", "Resource": "arn:aws:s3:::*log*" } ] }

A instrução AllowS3ListRead nessa política permite que Carlos visualize uma lista de todos os buckets da conta. A instrução AllowS3Self permite a Carlos acesso total ao bucket com o mesmo nome que seu nome de usuário. A instrução DenyS3Logs nega a Carlos acesso a qualquer bucket do S3 com log em seu nome.

Além disso, a seguinte política baseada em recurso (chamada de política de bucket) está anexada ao bucket amzn-s3-demo-bucket-carlossalazar.

JSON
{ "Version":"2012-10-17", "Statement": [ { "Effect": "Allow", "Principal": { "AWS": "arn:aws:iam::123456789012:user/carlossalazar" }, "Action": "s3:*", "Resource": [ "arn:aws:s3:::amzn-s3-demo-bucket-carlossalazar/*", "arn:aws:s3:::amzn-s3-demo-bucket-carlossalazar" ] } ] }

Essa política especifica que apenas o usuário carlossalazar pode acessar o bucket amzn-s3-demo-bucket-carlossalazar.

Quando Carlos faz sua solicitação para salvar um arquivo no bucket amzn-s3-demo-bucket-carlossalazar-logs, a AWS determina quais políticas são aplicáveis à solicitação. Nesse caso, somente a política baseada em identidade e a política baseada em recurso são aplicáveis. Essas são duas políticas de permissões. Como nenhum limite de permissões se aplica, a lógica de avaliação é reduzida à lógica a seguir.

Fluxograma de avaliação

A AWS primeiro verifica se há uma instrução Deny aplicável ao contexto da solicitação. Ele encontra uma, pois a política baseada em identidade nega explicitamente a Carlos o acesso a qualquer bucket do S3 usado para log. O acesso é negado a Carlos.

Suponha que ele perceba seu erro e tente salvar o arquivo no bucket amzn-s3-demo-bucket-carlossalazar. A AWS verifica se há uma instrução Deny e não encontra uma. Em seguida, ela verifica a políticas de permissões. Tanto a política baseada em identidade quanto a política baseada em recursos permitem a solicitação. Portanto, a AWS permite a solicitação. Se qualquer uma delas tivesse negado explicitamente a instrução, a solicitação teria sido negada. Se um dos tipos de política permitir a solicitação e o outro não, a solicitação ainda será permitida.