Mudanças de estado para uma solicitação spot
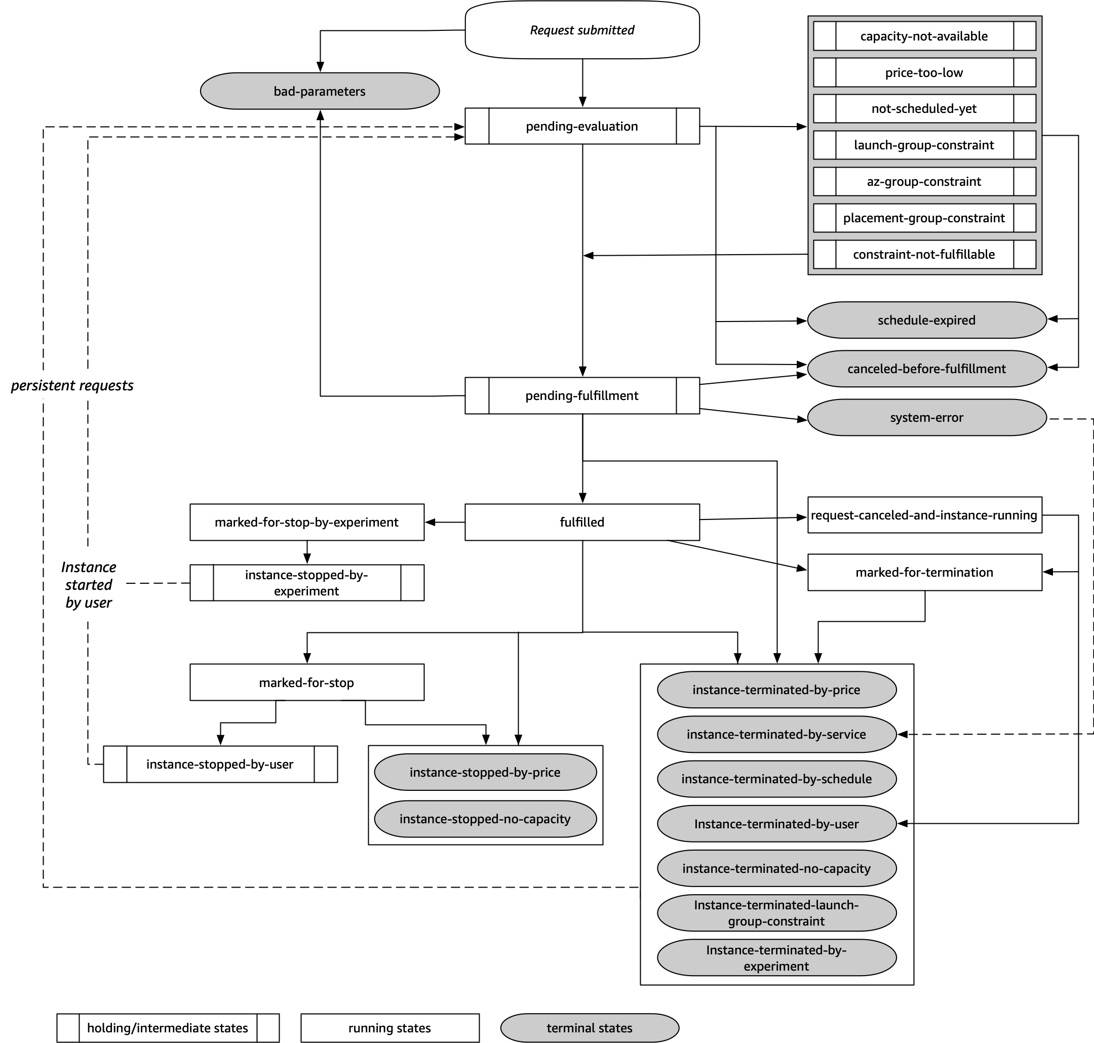
O diagrama a seguir mostra os caminhos que a solicitação spot pode seguir durante todo o ciclo de vida, do envio ao encerramento. Cada etapa é representada como um nó, e o código de status de cada nó descreve o status da solicitação spot e da instância spot.
Avaliação pendente
Assim que você cria uma solicitação de instância spot, ela entra no estado pending-evaluation, a menos que um ou mais parâmetros da solicitação não sejam válidos (bad-parameters).
| Código de status | Estado da solicitação | Estado da instância |
|---|---|---|
pending-evaluation |
open |
Não aplicável |
bad-parameters |
closed |
Não aplicável |
Em espera
Se uma ou mais restrições da solicitação forem válidas, mas ainda não for possível atendê-las, ou se não houver capacidade suficiente, a solicitação assumirá um estado em espera aguardando que as restrições sejam atendidas. As opções de solicitação afetam a probabilidade de atendimento da solicitação. Por exemplo, se não houver capacidade, sua solicitação permanecerá no estado de hibernação até que haja capacidade disponível. Se você especificar um grupo de zonas de disponibilidade, a solicitação permanecerá no estado de espera até a restrição de zona de disponibilidade ser atendida.
No caso de interrupção de uma das zonas de disponibilidade, há uma chance de que a capacidade extra do EC2 disponível para solicitações de instância spot em outras zonas de disponibilidade possa ser afetada.
| Código de status | Estado da solicitação | Estado da instância |
|---|---|---|
capacity-not-available |
open |
Não aplicável |
price-too-low |
open |
Não aplicável |
not-scheduled-yet |
open |
Não aplicável |
launch-group-constraint |
open |
Não aplicável |
az-group-constraint |
open |
Não aplicável |
placement-group-constraint
|
open
|
Não aplicável |
constraint-not-fulfillable
|
open
|
Não aplicável |
Avaliação pendente/atendimento - terminal
A solicitação de instância spot poderá entrar no estado terminal se você criar uma solicitação que seja válida somente em um período específico e esse período expirar antes da solicitação atingir a fase de atendimento pendente. Isso também poderá ocorrer se você cancelar a solicitação ou se ocorrer um erro.
| Código de status | Estado da solicitação | Estado da instância |
|---|---|---|
schedule-expired
|
cancelled
|
Não aplicável |
canceled-before-fulfillment ¹ |
cancelled
|
Não aplicável |
bad-parameters
|
failed
|
Não aplicável |
system-error
|
closed
|
Não aplicável |
¹ Se a solicitação for cancelada.
Atendimento pendente
Quando as restrições especificadas (se houver) forem atendidas, sua solicitação spot entrará no estado pending-fulfillment.
Nesse momento, o Amazon EC2 está se preparando para provisionar as instâncias solicitadas. Se o processo parar nesse momento, provavelmente foi devido ao seu cancelamento pelo usuário antes da execução de uma instância spot. Isso também pode ocorrer devido a um erro inesperado do sistema.
| Código de status | Estado da solicitação | Estado da instância |
|---|---|---|
pending-fulfillment
|
open
|
Não aplicável |
Atendido
Quando todas as especificações das instâncias spot forem atendidas, sua solicitação spot será atendida. O Amazon EC2 executa as instâncias spot, o que pode levar alguns minutos. Se uma instância spot ficar em estado de hibernação, ela permanecerá nesse estado até que a solicitação possa ser atendida novamente ou seja cancelada.
| Código de status | Estado da solicitação | Estado da instância |
|---|---|---|
fulfilled
|
active
|
pending → running
|
fulfilled
|
active
|
stopped → running
|
Se você interromper uma instância spot, a solicitação spot entrará no estado marked-for-stop ou instance-stopped-by-user até que ela possa ser iniciada novamente ou até que a solicitação seja cancelada.
| Código de status | Estado da solicitação | Estado da instância |
|---|---|---|
marked-for-stop
|
active |
stopping
|
instance-stopped-by-user ¹ |
disabled ou cancelled ² |
stopped
|
¹ Uma instância spot entrará no estado instance-stopped-by-user se você interromper a instância ou executar o comando de desligamento na própria instância. Depois de interromper a instância, é possível iniciá-la novamente. Na reinicialização, a solicitação de instância spot retornará para o estado pending-evaluation e o Amazon EC2 iniciará uma nova instância spot quando as restrições forem atendidas.
² O estado da solicitação spot será disabled se você interromper a instância spot, mas não cancelar a solicitação. O estado da solicitação será cancelled se a instância spot for interrompida e a solicitação expirar.
Atendido - terminal
As instâncias spot continuarão em execução, contanto que haja capacidade disponível para o tipo de instância e você não encerre a instância. Se o Amazon EC2 precisar encerrar as instâncias spot, a solicitação spot assumirá um estado terminal. Uma solicitação também entrará no estado terminal se você cancelar a solicitação spot ou encerrar as Instâncias spot.
| Código de status | Estado da solicitação | Estado da instância |
|---|---|---|
request-canceled-and-instance-running
|
cancelled
|
running
|
marked-for-stop
|
active
|
running
|
marked-for-termination
|
active
|
running
|
instance-stopped-by-price
|
disabled
|
stopped
|
instance-stopped-by-user
|
disabled
|
stopped
|
instance-stopped-no-capacity
|
disabled
|
stopped
|
instance-terminated-by-price
|
closed (única), open (persistente) |
terminated
|
instance-terminated-by-schedule
|
closed
|
terminated
|
instance-terminated-by-service
|
cancelled
|
terminated
|
instance-terminated-by-user
|
closed ou cancelled ¹ |
terminated
|
instance-terminated-no-capacity
|
closed (única), open (persistente) |
running †
|
instance-terminated-no-capacity
|
closed (única), open (persistente) |
terminated
|
instance-terminated-launch-group-constraint
|
closed (única), open (persistente) |
terminated
|
¹ O estado da solicitação será closed se você encerrar a instância, mas não cancelar a solicitação. O estado da solicitação será cancelled se você encerrar a instância e cancelar a solicitação. Mesmo que você encerre uma instância spot antes de cancelar a solicitação, talvez o Amazon EC2 atrase a detecção de que a instância spot foi encerrada. Nesse caso, o estado da solicitação poderá ser closed ou cancelled.
† Quando o Amazon EC2 interrompe uma instância spot, se precisa da capacidade de volta e a instância está configurada para terminar na interrupção, o status é imediatamente definido comoinstance-terminated-no-capacity (não é definido como marked-for-termination). No entanto, a instância permanece no estado running por 2 minutos para refletir o período de 2 minutos quando a instância recebe o aviso de interrupção da instância spot. Após 2 minutos, o estado da instância é definido como terminated.
Experimentos de interrupção
É possível usar AWS Fault Injection Service para iniciar a interrupção de uma instância spot e poder testar como as aplicações nessas instâncias spot respondem. Se o AWS FIS interromper uma instância spot, sua solicitação de spot entrará no estado marked-for-stop-by-experiment e depois no estado instance-stopped-by-experiment. Se o AWS FIS encerrar uma instância spot, sua solicitação de spot entrará no estado instance-terminated-by-experiment. Para obter mais informações, consulte Iniciar a interrupção de uma instância spot.
| Código de status | Estado da solicitação | Estado da instância |
|---|---|---|
marked-for-stop-by-experiment |
active |
running |
instance-stopped-by-experiment |
disabled |
stopped |
instance-terminated-by-experiment |
closed |
terminated |
Requisições persistentes
Quando as instâncias spot forem encerradas (por você ou pelo Amazon EC2), se a solicitação spot for uma requisição persistente, ela retornará ao estado pending-evaluation e, em seguida, o Amazon EC2 poderá iniciar uma nova instância spot quando as restrições forem cumpridas.