View a markdown version of this page

Understand MediaTailor channel assembly CDN architecture - AWS Elemental MediaTailor

Understand MediaTailor channel assembly CDN architecture

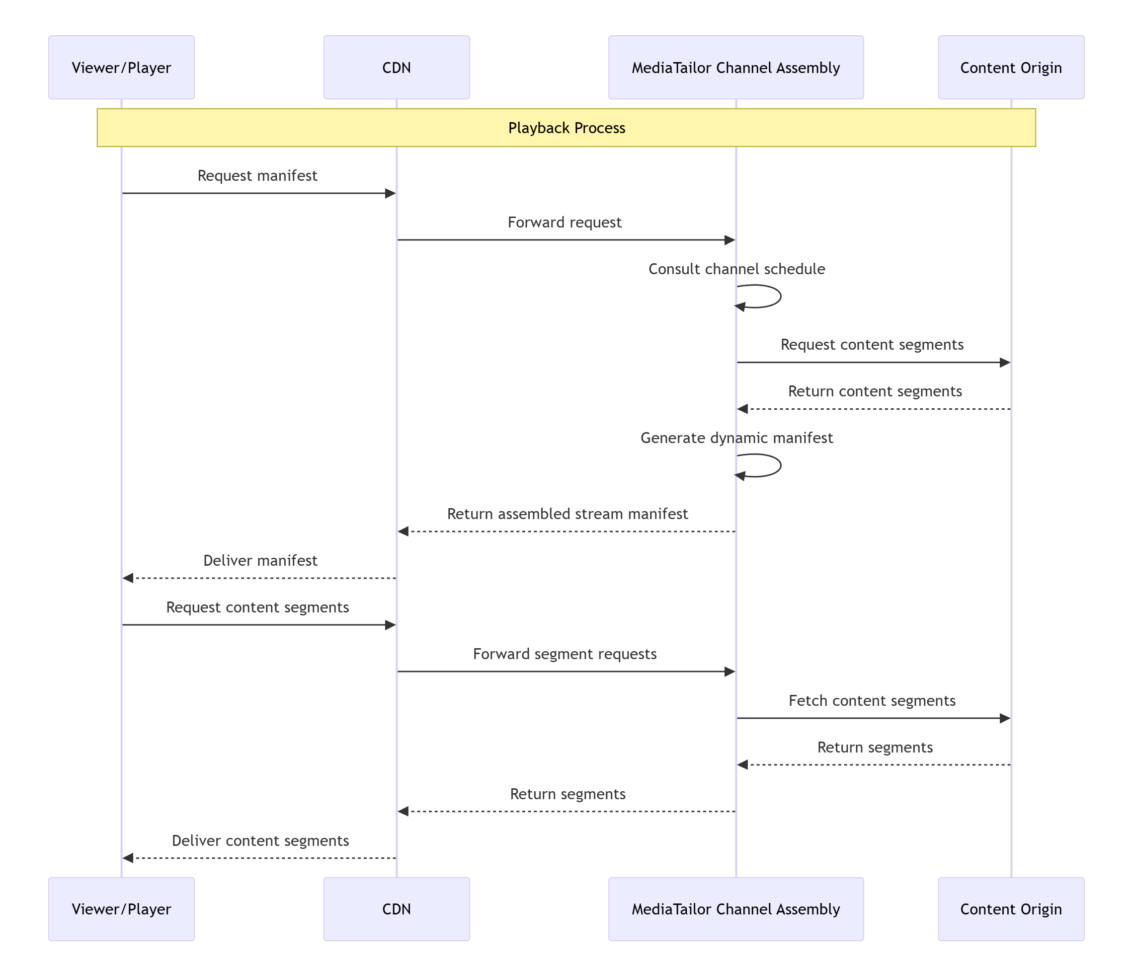
AWS Elemental MediaTailor channel assembly integrates with content delivery networks (CDNs) to deliver linear streaming channels with improved performance and global reach. The recommended architecture positions the CDN between viewers and channel assembly, with channel assembly accessing content directly from your origin. This topic explains the core architecture components and how they work together to deliver your content.

  1. Viewers request manifests from the CDN

  2. CDN forwards requests to channel assembly

  3. Channel assembly assembles the manifests from VOD sources

  4. Channel assembly returns the manifests to the CDN, which forwards them to viewers

  5. Viewers request segments through the CDN

  6. CDN routes segment requests to the appropriate origin

This architecture ensures optimal performance while maintaining the security and flexibility benefits of using a CDN.

Diagram showing CDN positioned between client players and MediaTailor Channel Assembly

CDN terminology for channel assembly

Understanding these key terms will help you implement and troubleshoot your channel assembly CDN integration:

Origin CDN and edge CDN

Origin CDN: A CDN positioned between MediaTailor and your content origin. It caches content segments to reduce load on your origin servers. In a multi-CDN architecture, this is the first CDN layer that interfaces directly with the origin.

Edge CDN: A CDN positioned between viewers and MediaTailor. It delivers personalized manifests and content to viewers. In a multi-CDN architecture, this is the outermost CDN layer that interfaces directly with viewers.

CDN configuration terms

Cache behavior: Rules that determine how a CDN handles different types of requests, including caching duration and origin routing.

TTL (Time To Live): The duration for which content remains valid in a CDN cache before it needs to be refreshed from the origin. For detailed TTL recommendations, see Caching optimization for CDN and MediaTailor integrations.

Cache key: The unique identifier used by a CDN to store and retrieve cached content, often including URL path, query parameters, and headers.

Origin shield: An intermediate caching layer between CDN edge locations and your origin server that reduces the number of requests to your origin.

Request collapsing: A CDN feature that combines multiple simultaneous requests for the same content into a single origin request.

MediaTailor-specific CDN terms

CDN content segment prefix: The CDN domain name that MediaTailor uses when generating URLs for content segments in manifests.

CDN ad segment prefix: The CDN domain name that MediaTailor uses when generating URLs for ad segments in manifests.

For more information about CDN configuration with MediaTailor, see Set up CDN integration.